研究人员使用机器学习模型确定了三种可以抗衰老的化合物。 他们说他们的方法可能是识别新药的有效方法,特别是对于复杂疾病。细胞分裂是我们身体生长和组织自我更新所必需的。 细胞衰老描述了细胞永久停止分裂但留在体内,导致组织损伤和身体器官和系统老化的现象。



通常,衰老细胞会被我们的免疫系统从体内清除。 但是,随着年龄的增长,我们的免疫系统清除这些细胞的效率降低,并且它们的数量增加。 衰老细胞的增加与癌症、阿尔茨海默病等疾病以及视力恶化和行动不便等衰老特征有关。 考虑到对身体的潜在有害影响,人们一直在推动开发有效的衰老药物,即清除衰老细胞的化合物。
之前的研究已经确定了一些有前途的Senolytics(返老药),但它们通常对健康细胞有毒。 现在,由苏格兰爱丁堡大学的研究人员领导的一项研究使用了一种开创性的方法来寻找能够安全有效地消除这些有缺陷细胞的化学物质。
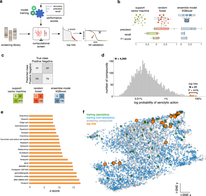
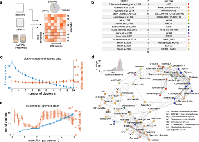
他们开发了一个机器学习模型并对其进行训练,以识别具有衰老特性的化学物质的关键特征。 模型训练数据来自多个来源,包括学术论文和商业专利,并与来自两个现有化学库的化合物集成,这些化合物库包含各种 FDA 批准或临床阶段的化合物。
完整数据集包含 2523 种化合物,包括具有抗衰老和非抗衰老特性的化合物,以免机器学习算法产生偏差。 然后研究人员使用该算法筛选 4000 多种化学品,从中确定了 21 种潜在候选物。
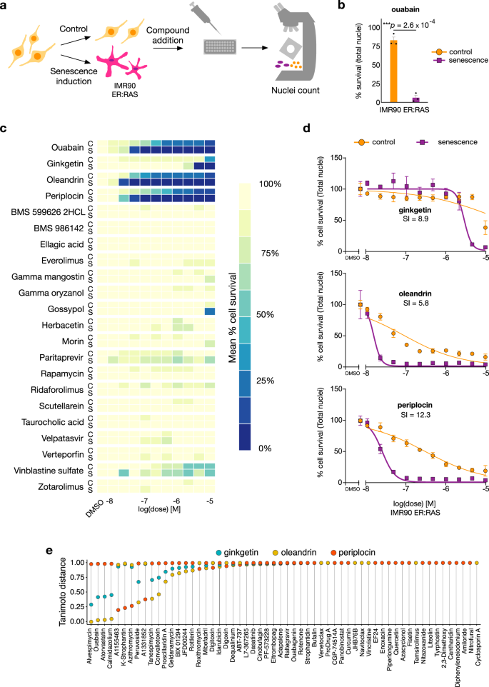
对这些候选物进行测试后发现三种化学物质——银杏双黄酮、杠柳毒苷和夹竹桃苷可以在不伤害健康细胞的情况下去除衰老细胞。 在这三者中,夹竹桃苷被发现是最有效的。 这三种都是传统草药中的天然产物。
夹竹桃苷是从夹竹桃植物 (Nerium oleander) 中提取的,其特性类似于用于治疗心力衰竭和某些异常心律(心律失常)的药物地高辛。 研究表明,夹竹桃苷具有抗癌、抗炎、抗 HIV、抗菌和抗氧化特性。 然而,夹竹桃苷具有超过治疗水平的高毒性,这在人类中是一个非常狭窄的窗口,阻碍了其临床应用。 因此,它尚未被监管机构批准为处方药或膳食补充剂。
与夹竹桃苷一样,银杏黄素已被证明具有抗癌、抗炎、抗菌、抗氧化和神经保护作用。 银杏素是从银杏 (Ginkgo biloba) 树中提取的,银杏是现存最古老的树种,其叶子和种子已被用作中草药数千年。 从银杏树的干叶中提取的高度浓缩的银杏叶提取物可在柜台购买。 它是美国和欧洲最畅销的草药补品之一。
Periplocin 是从蘿藦科植物杠柳 (Periploca sepium) 的根皮中分离出来的。 研究表明,它可以改善心脏功能并阻止细胞生长并导致癌细胞死亡。
研究人员表示,他们的发现表明,这些化合物的效力与先前研究中描述的衰老药物相当或更高。 更重要的是,他们说,他们基于机器学习的方法非常有效,将需要筛选的化合物数量减少了 200 多倍。
研究人员表示,他们基于 AI 的方法代表了识别新药的里程碑,尤其是针对复杂疾病的新药。
“这项研究表明,人工智能可以非常有效地帮助我们识别新的候选药物,特别是在药物发现的早期阶段以及具有复杂生物学或已知分子靶点很少的疾病,”该研究的通讯作者 Diego Oyarzún 说。
他们还表示,这种方法比临床前和临床试验等标准药物筛选方法更具成本效益。
“这项工作源于数据科学家、化学家和生物学家之间的密切合作,”该研究的第一作者 Vanessa Smer-Barreto 说。 “利用这种跨学科组合的优势,我们能够构建稳健的模型并通过仅使用已发布的数据进行模型训练来节省筛选成本。 我希望这项工作将为加速这项激动人心的技术的应用开辟新的机会。”
该研究发表在《自然通讯》杂志上。