当一个人向我们微笑时,我们自然会用类似的表情来回应。相反,如果我们和一个正在经历愤怒或压力的人在一起,我们往往会不经意地采用这些负面情绪。这种反映我们周围人的情绪状态的先天倾向被称为情绪传染。

几千年来,这种基本的移情作用已被植入我们的大脑,其目的相当简单明了。当危险出现时,情绪传染有助于迅速传播恐惧,从而提高我们生存的可能性。此外,呼应他人的感受有助于建立有意义的社会联系。
但这种行为并不是人类独有的。古尔本金学院(IGC)的新数据证实,我们用来同步情绪的机制可以追溯到最古老的脊椎动物群体--鱼类。
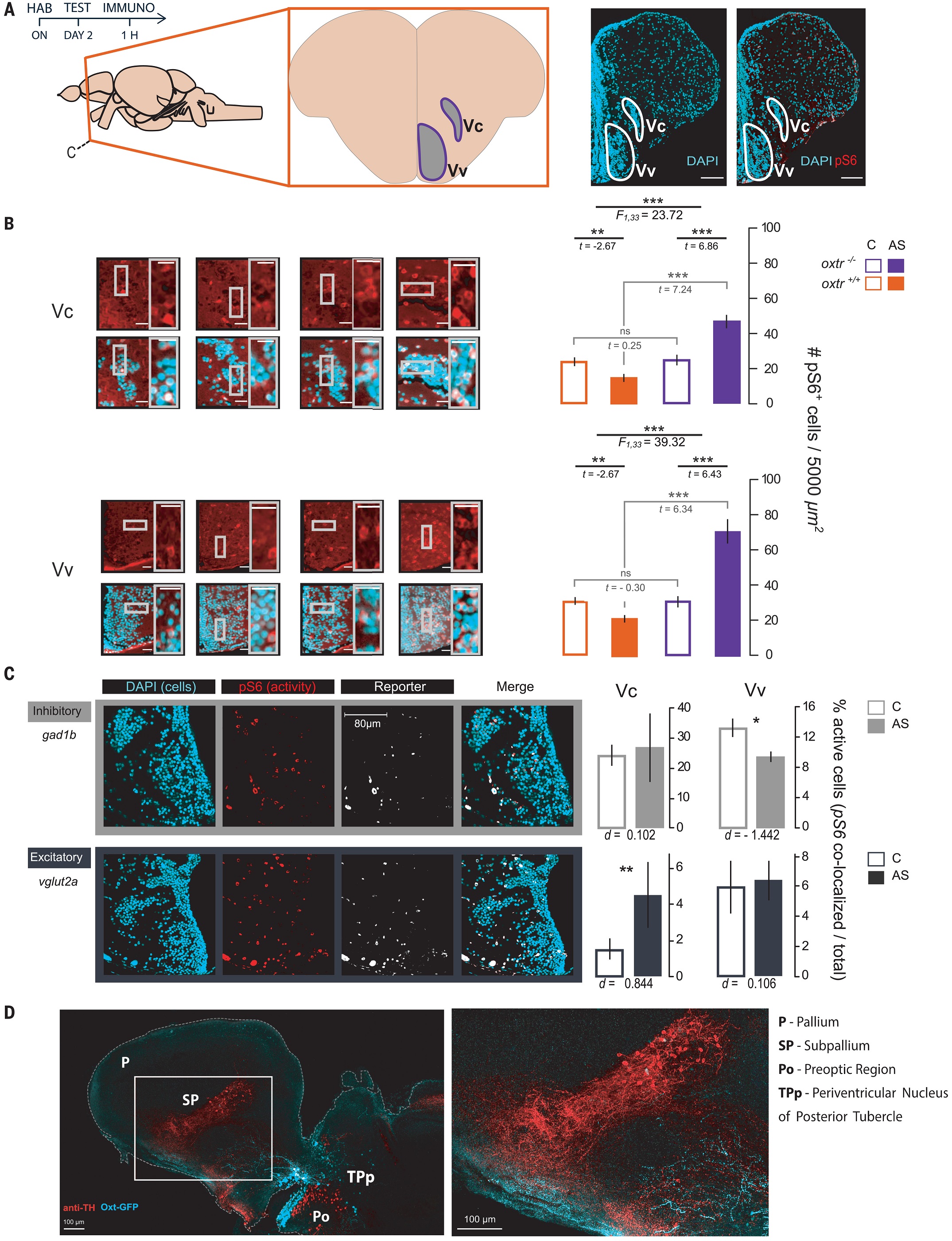
在他们最近的工作中,由Rui Oliveira领导的IGC团队试图了解,与人类和其他哺乳动物类似,斑马鱼是否需要催产素来采纳他人的情绪。他们进行的实验表明,当与自然界中发现的鱼相似的鱼看到陷入困境的鱼群时,它们会反映它们的行为。另一方面,在催产素或其受体上有基因改变的鱼,即使看到它们的同胞处于困境,也会保持正常的游动行为。这表明,这种分子对于传播恐惧是必要的,例如,当鱼群中的一个成员受到伤害时。
但是,我们怎么能确定鱼是在识别它们的同族的恐惧,而不是简单地复制它们的行为?

"我们意识到这些观察者接近受困的鱼群,即使它恢复了正常的游动,而变异的鱼更喜欢靠近一直处于中立状态的群体",IGC的博士后、该论文的第一作者之一Kyriacos Kareklas解释道。这意味着通过催产素,斑马鱼会解码并模仿邻近鱼群运动背后的情绪状态,并开始以类似方式行事。
鉴于在自然界中,这可能意味着附近有捕食者,因此鱼儿们靠近受困的鱼群令人印象深刻。研究人员澄清说,尽管这使它们处于危险之中,但"被同族接近可以帮助群体从压力中恢复"。这些面向他人的行为在哺乳动物中得到了很好的描述,它们也受到催产素的调节。
"但是催产素并不是鱼类和人类在情绪传染方面的唯一共同因素。"主要研究人员Rui Oliveira解释说:"为了识别和匹配情绪,斑马鱼使用的大脑区域相当于人类也用于此目的的一些区域。"
这使得这些鱼成为研究这种社会行为及其神经机制的完美模型。这样一来,这些发现引导人们了解我们如何受到他人情绪的影响,以及这如何影响我们的福祉和社会,其影响范围从公共卫生、政治到市场营销。