加州大学圣地亚哥分校的科学家们发现,与肝癌有关的一种蛋白质实际上可能是保护人们免受这种疾病的关键。肝癌是全球第六大最流行的癌症形式,也是导致癌症死亡的第三大因素。它主要产生于环境因素和代谢压力的相互作用,如肥胖、病毒性肝炎和脂肪性肝炎,其特点是脂肪肝和发炎。

这些压力因素通过导致肝细胞(肝脏的主要细胞类型)的死亡对肝脏产生有害影响。这种细胞死亡然后激发了炎症反应,提示肝脏再生肝细胞。然而,这种对细胞增殖的突然驱动也使肿瘤生长的几率上升。
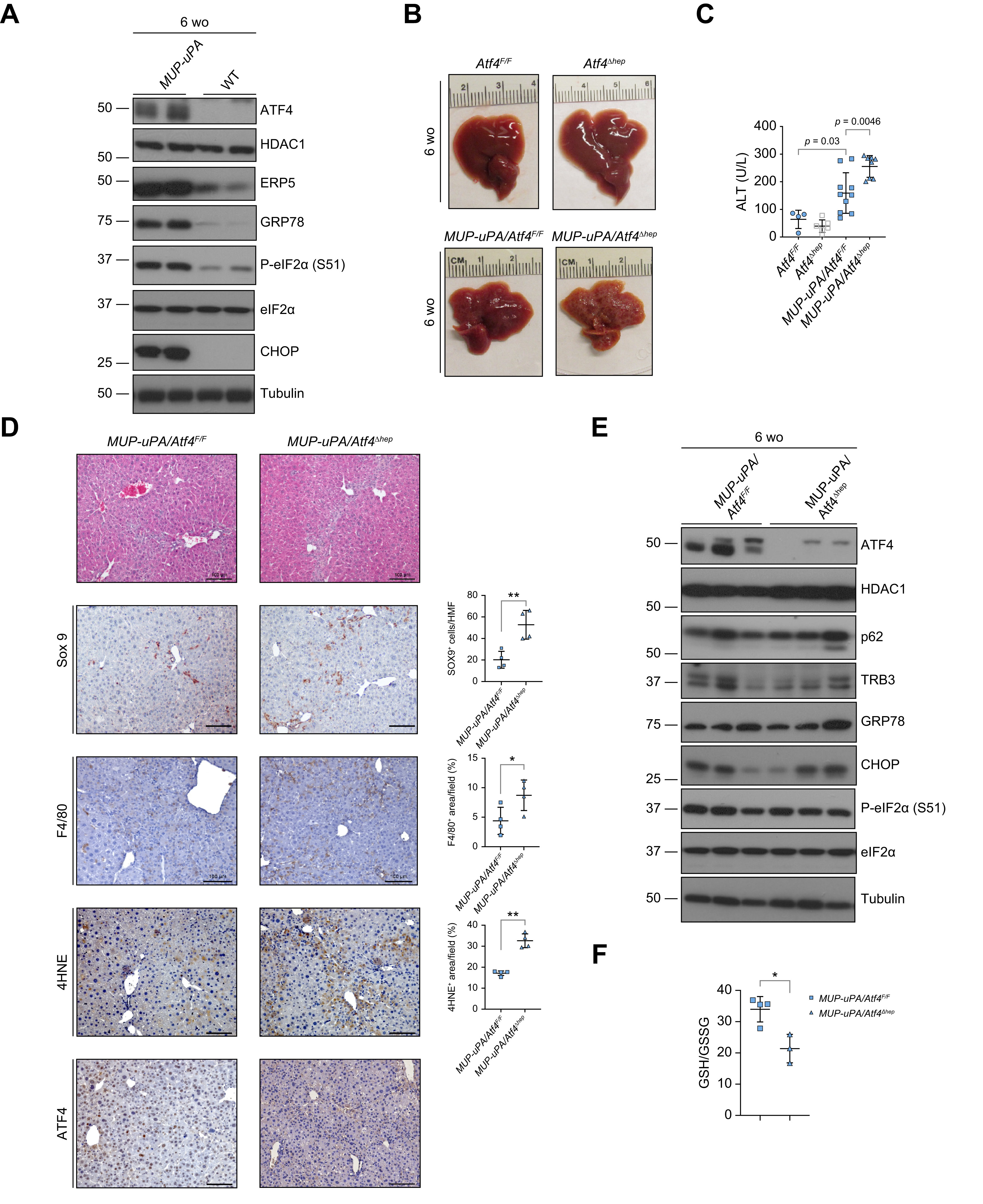
在一项新的研究中,加州大学圣地亚哥分校医学院的科学家们调查了激活转录因子4(ATF4)的作用,它是肝脏压力反应的一个关键媒介。尽管以前与晚期肝癌有关,但研究人员发现,ATF4实际上保护肝脏免受肝细胞死亡和随后的肿瘤形成。这一出乎意料的结果现在可以启发预防肝病和癌症的新临床策略。
这项研究最近发表在《肝脏病学杂志》上,由资深作者、加州大学圣地亚哥分校医学院药理学和病理学特聘教授Michael Karin博士和礼来公司糖尿病新疗法和外部创新部副总裁Benjamin C. Yaden博士领导。
ATF4在健康细胞中的水平通常较低,但当细胞经历压力时就会升高。为了研究它在肝癌进展中的作用,研究人员开发了一个ATF4缺陷的肝细胞的小鼠模型。然后将这些小鼠暴露在各种压力下,以促进肝脏损伤和肿瘤的形成。
研究人员惊讶地发现,ATF4缺陷的小鼠表现出更多的肝细胞死亡、炎症、补偿性细胞增殖和加速肝癌发展。这表明,ATF4以某种方式保护了肝癌。
由博士后何锋领导的进一步实验证实,ATF4促进了SLC7A11的表达,一种有助于维持肝细胞平衡的蛋白质。然后,SLC7A11帮助抑制一种特定类型的细胞死亡,称为铁中毒。通过减少铁中毒的数量,ATF4-SLC7A11轴保护了肝细胞,并减缓了从肝损伤到肝癌的进展。
Karin说:"我们的研究表明,铁质化可能是导致肝脏炎症、代偿性增殖和癌症的最相关的肝细胞死亡形式。研究人员认为铁蛋白酶抑制剂或ATF4激活剂在临床上可能对预防脂肪性肝炎及其发展为癌症有帮助。"
该研究由超级基金基础研究项目、美国国立卫生研究院、C3 Pedal the Cause拨款、中国国家自然科学基金和礼来LIFA项目资助。
本研究的共同作者包括: 加州大学圣地亚哥分校的张鹏和刘俊来,上海中医药大学的王若雷,以及桑福德-伯纳姆-普雷比斯医学发现研究所的Randal J. Kaufman。
B.C.Y.是美国礼来公司的全职雇员。F.H.得到了礼来公司LIFA项目的部分支持。