近日从华为内部独家获悉,华为公司将发布一款直接对标ChatGPT的多模态千亿级大模型产品,名为“盘古Chat”。预计华为盘古Chat将于今年7月7日举行的华为云开发者大会 (HDC.Cloud 2023) 上对外发布以及内测,产品主要面向To B/G政企端客户。
这意味着,在国产大模型军备竞赛中,继阿里、百度之后,又一重要科技巨头入局。基于华为的技术能力,盘古Chat有望成为国内技术能力最强的ChatGPT产品,同时华为生态产业链企业也将因此受益。
据悉,盘古大模型于2020年11月在华为云内部立项成功。对于盘古大模型定位,华为内部团队确立了三项最关键的核心设计原则:一是模型要大,可以吸收海量数据;二是网络结构要强,能够真正发挥出模型的性能;三是要具有优秀的泛化能力,可以真正落地到各行各业的工作场景。
2021年4月,盘古大模型正式对外发布。其中,盘古NLP大模型是首个干亿参数中文预训练大模型,CV大模型则首次达到30亿参数。2022年4月,华为盘古升级到2.0,发布层次化开发方案 (LO, L1,L2) ,打造工业级盘古大模型。
根据华为云高管的演讲PPT信息,目前华为“盘古系列 AI 大模型”基础层主要包括NLP大模型、CV大模型、以及科学计算大模型等,上层则是与合作伙伴开发的华为行业大模型。
华为云人工智能领域首席科学家田奇今年4月称,盘古NLP大模型覆盖的智能文档检索、智能 ERP、小语种大模型等落地领域,2022年华为刚交付了一个阿拉伯语的千亿参数大模型。在应用方面,盘古大模型可以应用于智能客服、机器翻译、语音识别等多个领域,提供AI技术支持。
去年华为将盘古大模型在垂直产业领域落地应用。一个例子是,基于盘古 AI 大模型,华为在矿山领域打造了首个“基于大模型的人工智能训练中心”,实现 Al 应用“工业化” 开发,不仅降低成本——比人工核查节省80%+、每吨成本降低8元 (年产能260万吨),而且增加效益——防冲御压比人工核查节省80%+,提升效率——智能客户效率提升30%。
与其他厂商相比,华为的优势或在于拥有完整的产业链和较强的算力调配能力。据浙商证券此前披露,在训练千亿参数的盘古大模型时,华为团队调用了超过2000块的昇腾910芯片,进行了超2个月的数据训练能力。华为内部称,每年大模型训练调用GPU/TPU卡超过4000片,3年的大模型算力成本高达9.6亿元人民币。
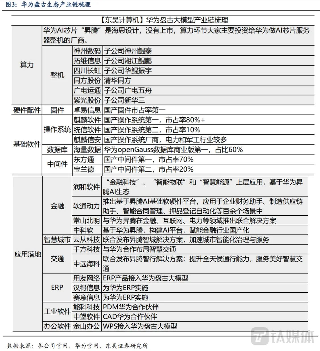
东吴证券3月27日公布的研报中称,华为盘古大模型的优势在于人才储备和算力自主可控,有望成为国内领先的大模型,其生态产业链标的有望迎来加速发展,包括拓维信息、四川长虹、麒麟软件(中国软件)、统信软件(诚迈科技)、麒麟信安等华为生态公司。国盛证券则认为,华为盘古为首个多模态千亿级大模型,有望赋能百业。

根据华为公布的一份论文数据显示,华为盘古PanGu-Σ大模型参数最多为1.085万亿,基于华为自研的MindSpore框架开发。整体来看,PanGu-Σ大模型在对话方面可能已接近GPT-3.5的水平。
值得注意的是,由于盘古大模型拥有超大规模的参数,因此训练成本较高。尽管盘古大模型在中文语言的处理方面具有很高的准确度和质量,但在语义理解方面仍存在一定的局限性,尤其是在处理复杂的语言结构和语义推理方面。同时,盘古Chat大模型也将面临着行业激烈的竞争压力,需要不断优化和提高模型的性能和质量,才能以保持在市场中的领先地位。