记者从军事医学研究院了解到,近日,该研究院李慧艳研究员团队和张学敏院士团队合作发现,大脑视交叉上核(SCN)神经元的初级纤毛是调控机体节律的细胞器,相当于发现了人们常说的“生物钟”在大脑中的位置。

据介绍,昼夜节律俗称生物钟,是生物为了适应地球自转产生的昼夜更替而形成的一种节律性生命活动规律,一直被认为是生物体内一种无形的“时钟”,精密调控着机体重要生理功能。
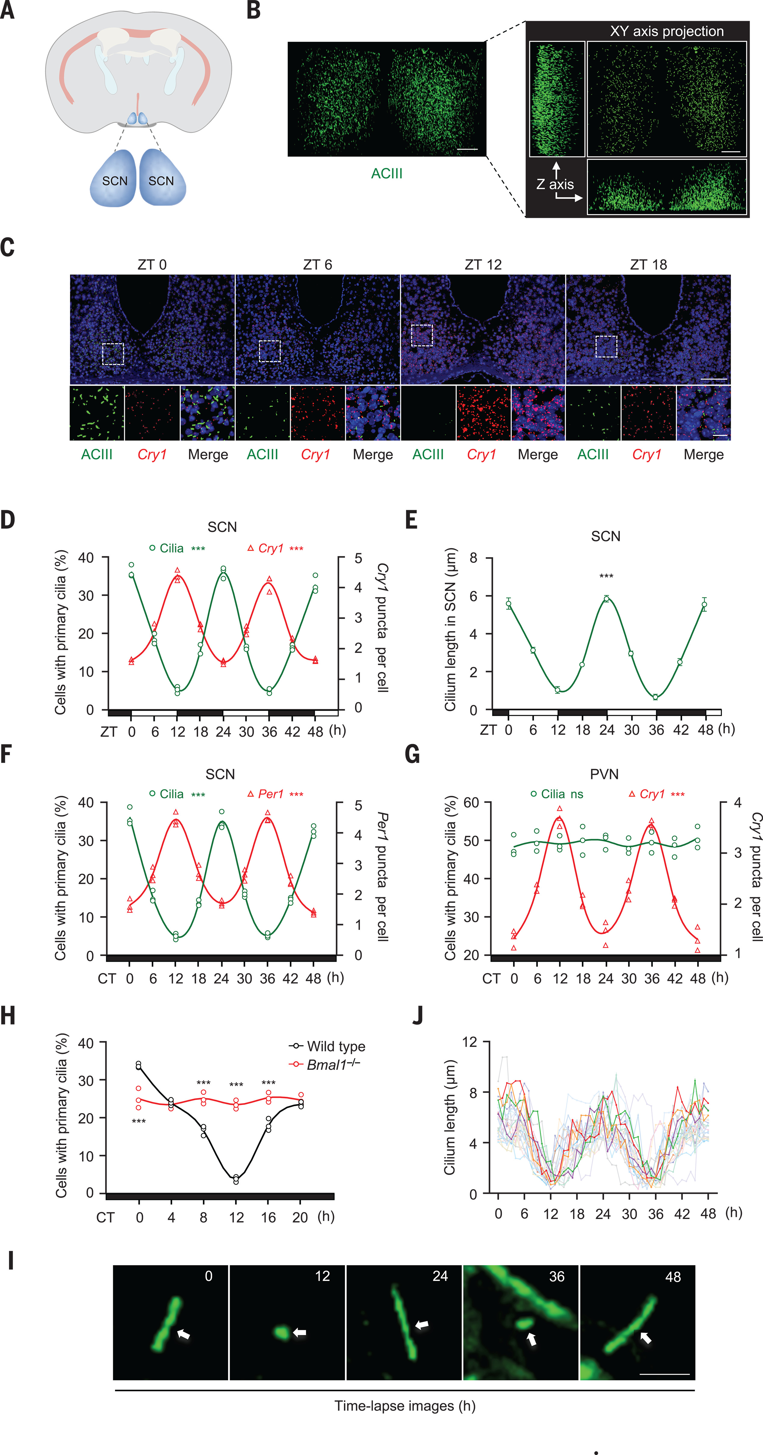
北京时间昨日凌晨,国际顶级学术期刊Science在线发表了这一成果的相关研究论文。据李慧艳研究员介绍,大脑视交叉神经上核区域是昼夜节律的指挥中枢,又称“中枢时钟”,其神经元的初级纤毛,在每个神经元的细胞膜上只有一根,犹如“天线”结构。研究人员发现,这一“天线”结构每24小时伸缩一次,如同生物钟的指针,通过它可实现对机体节律的调整和时差的调节。
生物钟的准确性和稳定性与健康息息相关,节律如果发生失常,可引起睡眠障碍、代谢紊乱、免疫力下降,严重时可导致肿瘤、糖尿病、精神异常等重大疾病的发生。
此次“有形”生物钟的发现,对节律本质的认识和节律紊乱所致疾病的治疗具有里程碑意义。在此项研究中,通过对脑切片纤毛结构的连续观察,研究人员惊奇地发现纤毛节律性变化的特殊现象,并历经数年探索揭示了纤毛具有调节节律的功能。
更重要的是,他们还找到了精准调控节律的开关。“此次纤毛调控节律的重要发现,为节律调控新药研发开辟了全新路径,使机体对各种复杂环境的快速应对、快速适应成为可能。”李慧艳研究员介绍道。随着时代的发展与科技的进步,社会竞争和工作压力与日俱增,全球大约1/3的人存在节律紊乱问题,表现为睡眠障碍等症状。由于缺乏对生物节律调节机制的认识,当前国际上尚未能研究出基于生物节律的有效治疗药物。此次有关生物钟的重要发现,也是我国脑科学研究的一次重大突破。
统筹/蒋朔