我们都被告知,要想活得更久,我们必须经常锻炼,吃健康的饮食,有足够的睡眠,保持最佳体重,不吸烟,并控制压力。但是为什么有些人在保持健康的情况下自然而然地活到了100岁的成熟年龄?一项新的研究可能对这个问题有一个答案,其底线是它与我们肠道中的东西有关。

多年来,研究表明,肠道微生物组,即生活在我们肠道中的数十亿细菌和其他微生物,既有帮助也有潜在的危害,已经与情绪、记忆、体重和疾病有关。
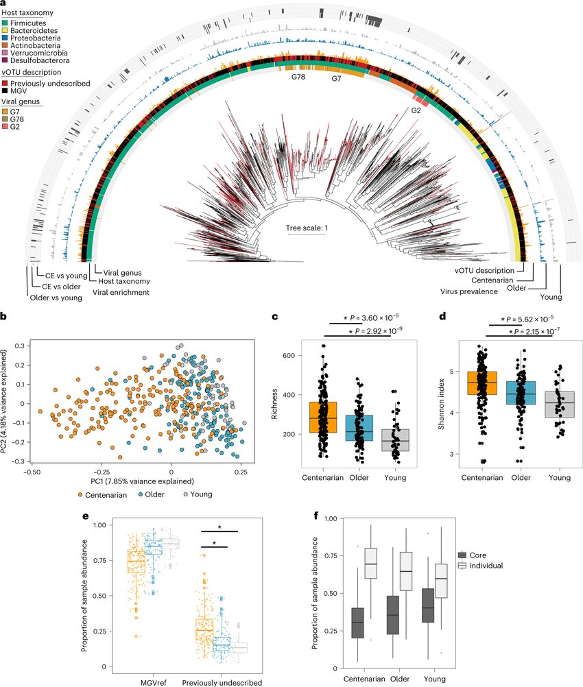
虽然这些研究已经告诉了我们很多关于肠道细菌如何影响健康的信息,但构成微生物组的病毒--肠道病毒组却不太被人们所探讨。哥本哈根大学的研究人员研究了176名健康的日本百岁老人的病毒组,看看他们是否能发现是什么原因使这些人在如此高龄时还能保持健康的噬菌体,也就是吃细菌的病毒。
该研究的通讯作者西蒙-拉斯穆森(Simon Rasmussen)说:"我们的肠子里有数十亿个病毒,它们和细菌一起生活,而且它们对人的细胞不屑一顾;相反,它们感染细菌细胞。我们的肠子里有数百种不同类型的细菌,自然就有很多以细菌为生的病毒。"
利用他们设计的算法,研究人员绘制了百岁老人的肠道细菌和噬菌体。与18岁以上的成年人和60岁以上的人相比,他们发现百岁老人的肠道病毒群更加多样化和丰富,同时也有多样化的细菌。
该研究的主要作者Joachim Johansen说:"我们发现百岁老人的细菌和病毒都有很大的生物多样性。高微生物多样性通常与健康的肠道微生物组有关。而我们期望拥有健康的肠道微生物组的人能够更好地保护自己免受与衰老有关的疾病的影响"。
他们的研究表明,感染细菌的病毒可能会加强与它们互动的细菌,对健康产生积极影响。
约翰森说:"我们已经了解到,如果一个病毒拜访了一个细菌,它实际上可能会加强该细菌,我们在健康的日本百岁老人身上发现的病毒含有可以增强细菌的额外基因。我们了解到,它们能够促进肠道中特定分子的转化,这可能有助于稳定肠道菌群并对抗炎症。"
研究人员说,他们的发现可能有助于我们了解我们应该优化哪些特定的细菌和病毒来保护身体免受疾病侵害。
"如果发现了对人类肠道菌群有积极作用的细菌和病毒,那么明显的下一步就是找出我们中是否只有部分人或所有人拥有这些细菌和病毒,"拉斯穆森说。"如果我们能够让这些细菌和它们的病毒与没有这些细菌和病毒的人一起行动,那么更多的人可以从它们身上受益。"
研究人员说,微生物组可以积极地被改变,这一点很重要。"肠道细菌是人体和我们自然环境的一个自然组成部分。而最疯狂的是,我们实际上可以改变肠道细菌的组成。我们不能改变基因--至少在未来很长一段时间内不能。如果我们知道为什么病毒和肠道细菌是一个很好的匹配,那么我们要改变一些实际影响我们健康的东西就会容易得多。"
这项研究发表在《自然-微生物学》杂志上。