精神分裂症是一种复杂的精神障碍,其特点是各种症状影响一个人的思想、情感和行为。它通常在青春期晚期或成年早期出现,可引起幻觉、妄想、思维紊乱和社会退缩。未来潜在的预防策略可能集中在解决胎盘的治疗。

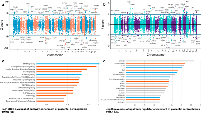
利伯脑发育研究所进行的一项新研究表明,精神分裂症的风险主要是由于100多个相关基因在胎盘中的作用,而不是在发育中的大脑中。
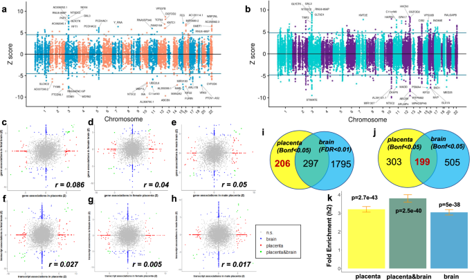
这与科学家们所持有的一个世纪的假设相矛盾,即与精神分裂症有关的基因主要(如果不是完全)与大脑有关。最近的研究发表在《自然通讯》上,强调了胎盘在疾病起源中的参与程度比以前所认识到的更大。
该论文的资深作者、位于巴尔的摩约翰-霍普金斯大学医学园区的利伯脑发育研究所主任兼首席执行官丹尼尔-温伯格医学博士说:"精神分裂症遗传学的秘密一直隐藏在众目睽睽之下--胎盘,这个支持产前发育的关键器官,启动了风险的发展轨迹。"关于精神分裂症病因的普遍看法是,遗传和环境风险因素直接且仅在大脑中起作用,但这些最新结果表明,胎盘健康也很关键"。




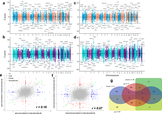
研究人员发现,精神分裂症基因影响了胎盘的一项关键功能,即感知母亲血液中的营养物质,包括氧气,并根据它发现的情况交换营养物质。精神分裂症风险基因在构成这种母体-胎儿营养交换核心的胎盘细胞(称为滋养细胞)中的表达更低,对胎盘培育发育中的胎儿的作用产生了负面影响。
该论文还确定了胎盘中的几个基因是糖尿病、双相情感障碍、抑郁症、自闭症和注意力缺陷多动症(ADHD)的致病因素。然而,科学家们发现,与精神分裂症的基因相关的基因远远多于这些其他疾病的基因。
研究人员还发现,在胎盘中发现的精神分裂症风险基因可能对遗传性,即从祖先那里继承的疾病的可能性,比在大脑中发现的风险基因具有相对更大的影响。
"针对胎盘生物学是一种至关重要的新的潜在预防方法,"该论文的主要作者、利伯研究所的调查员Gianluca Ursini医学博士说。"科学家们可以在疾病可能发生前几十年检测到胎盘风险基因的变化,甚至可能在怀孕期间在母亲的血液中检测到。如果医生知道哪些孩子最有可能出现发育障碍,他们就可以实施早期干预措施,以保持他们的健康。"
科学家们还发现了胎盘风险基因中有趣的基于性别的差异。根据胎盘是来自男童还是女童,不同的基因与精神分裂症风险相关。在怀有男婴的情况下,胎盘中的炎症过程似乎起到了核心作用。以前的研究表明,男性比女性更容易受到产前压力的影响。一般来说,精神分裂症等发育障碍更经常发生在男性和男孩身上。
研究人员还发现了有关COVID-19下怀孕的结果。科学家们研究了怀孕期间有COVID-19的母亲的少量胎盘样本,发现在这些胎盘中,胎盘风险的精神分裂症基因被极大地激活。这一发现表明,由于感染对胎盘的影响,怀孕期间的COVID-19感染可能是精神分裂症的一个风险因素。Lieber研究所的科学家们正在通过NIH资助的研究对COVID-19胎盘进行检查以了解更多的可能性。
利伯研究所的研究人员希望他们正在进行的对胎盘基因的研究有朝一日会带来新的治疗和诊断工具,也许会给产前医学领域带来变革。
温伯格博士说:"在分子和遗传医学的现代,复杂妊娠的标准治疗仍然主要是卧床休息。这些关于与大脑和其他器官疾病有关的基因如何在胎盘中发挥作用的新的分子见解,为改善产前健康和预防以后的并发症提供了新的机会"。