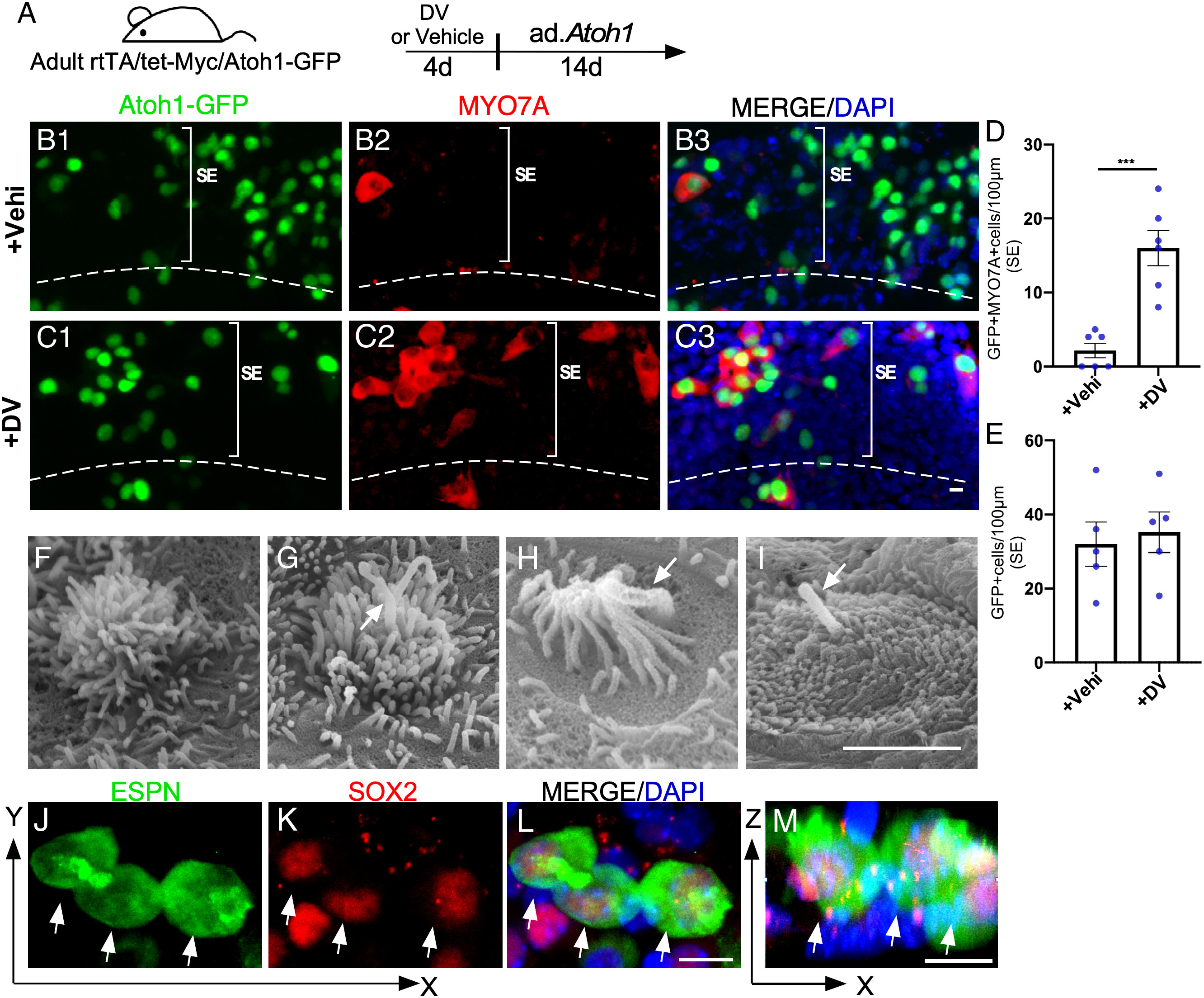
哈佛大学医学院的一组专家可能接近找到治愈大多数类型听力损失的方法。许多类型的听力损失是由称为耳蜗毛细胞的小细胞退化引起的。这些微小的毛发位于内耳,作为我们身体的"感觉"器官,使我们能够听到声音。现在,一篇新的论文详细介绍了科学家如何恢复小鼠的耳蜗细胞,可能也为治愈人类的听力损失打开了大门。


根据这篇新论文,研究人员能够通过"重新编程"耳朵中的遗传途径,成功地使小鼠失去的耳蜗毛细胞再生。这种再生能力在鸟类、鱼类和爬行动物失聪时自然会出现,有效地治愈了听力损失。
然而,哺乳动物不会自然再生,使听力损失更加持久。在大多数情况下,也是如此,这些耳蜗细胞因损坏而导致的损失在人类中非常多,它通常是大多数听力损失病例的原因。这些细胞可能以多种方式受损,包括因老化和听大噪音而造成的正常磨损。
然而,发表在《美国国家科学院院刊》上的这些新发现表明,像小鼠这样的哺乳动物也可以再生它们的耳蜗毛细胞,有效地创造了一种可能治愈哺乳动物的听力损失--这也可能包括人类。

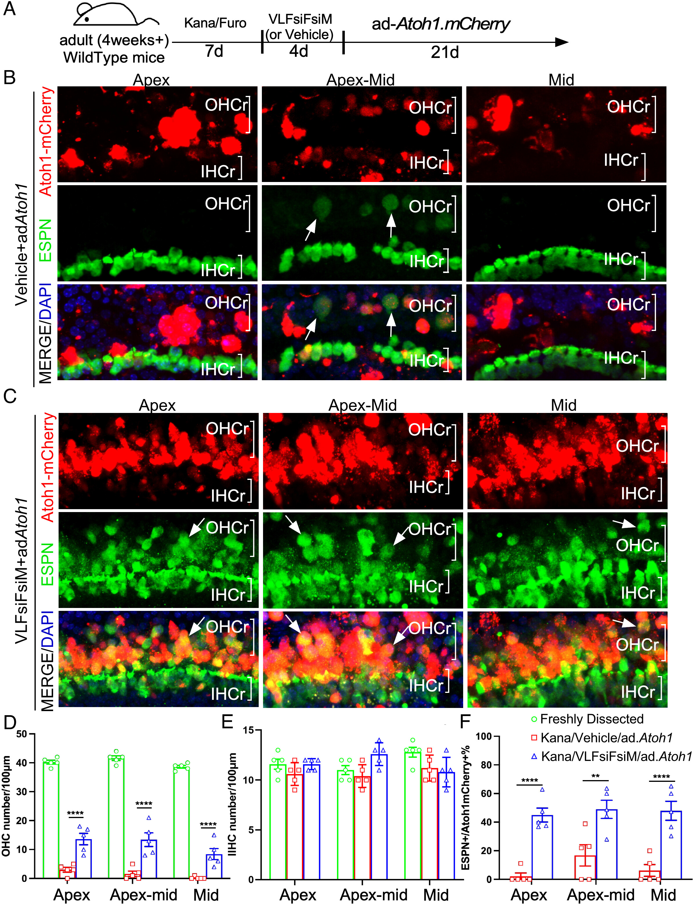
这些发现本身就非常令人振奋,尤其是如果科学家能够找到一种方法使其在人类身上发挥作用。但这是最棘手的部分。虽然在小鼠身上的成功测试通常可以过渡到人类测试,但用于完成再生的siRNA疗法在人类身上没有显示出太大的进展。

此外,还需要完成研究一罐阿茶是否能在人类耳蜗细胞中实现同样的再生效果,以真正确定这种治疗听力损失的方法是否真的能在未来有效和可用。同时,其他治疗方法已经显示出逆转听力损失的成功,所以也许科学家们也可以以此为基础。