研究人员已经开发出一种高效的新基因编辑方法,它使用基于病毒的蛋白质片段。该方法可用于提高用于治疗癌症和其他疾病的现有细胞和基因疗法的水平。利用CRISPR技术简单而高效地修改基因已经彻底改变了生物医学研究和治疗,并使人们对疾病的遗传基础有了更好的了解。

CRISPR是细菌免疫系统的一个组成部分,可以切割DNA;它被重新利用作为基因编辑工具。科学家们设计了一种引导RNA,以匹配他们想要编辑的基因,并将其附加到CRISPR相关蛋白(Cas)上。引导RNA将Cas引导到目标基因,在那里它就像"分子剪刀"一样,剪断麻烦的DNA。
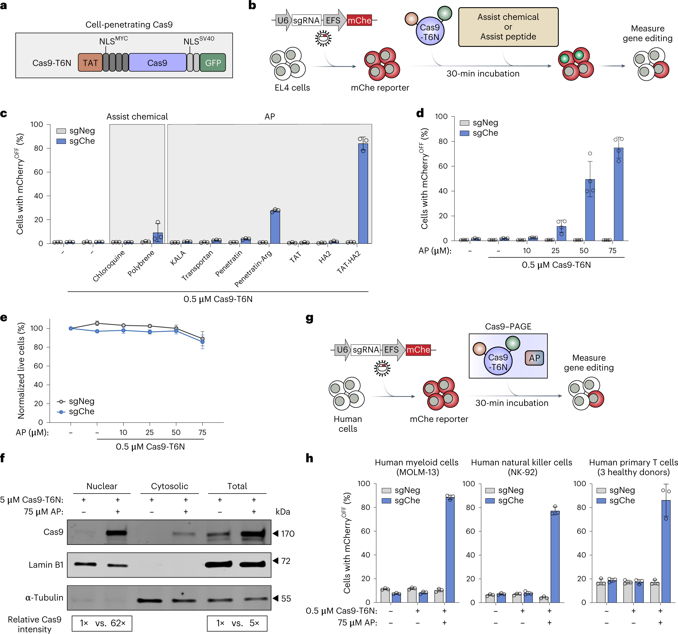
但尽管有这么多好处,该技术很难进入原生细胞,即直接从活体组织或器官中提取并在实验室中生长的细胞。T细胞是人体免疫系统的一部分,是初级细胞的例子。

在发现一些病毒使用蛋白质片段--肽--进入细胞后,宾夕法尼亚大学的研究人员测试了他们是否可以使用这种方法将CRISPR基因编辑技术更有效地引入原生细胞。
该研究的共同通讯作者Shelley Berger说:"目前让CRISPR-Cas系统进入细胞的方法,包括使用载体病毒和电脉冲,对于直接取自患者的细胞(称为原生细胞)来说,效率很低。这些方法通常也会杀死它们所使用的许多细胞,甚至会导致基因活动出现广泛的不必要的变化"。
研究人员使用肽来引导CRISPR-Cas9和Cas12a分子穿过人类和小鼠原生细胞的外膜,并进入它们的细胞核,即细胞的大部分DNA所在的地方。他们发现,使用两种改性肽的组合,一种在艾滋病毒中发现,一种在流感病毒中发现,与CRISPR-Cas分子混合,具有接近100%的基因编辑效率,无毒且不会引起基因表达的变化。


研究人员称他们的新方法为肽辅助基因组编辑,PAGE,他们说它可能在T细胞相关疗法中特别有用,如嵌合抗原受体(CAR)T细胞疗法,该疗法使用从病人身上提取的特别修改的免疫细胞来治疗血癌。
该研究的另一位通讯作者E. John Wherry说:"这种新方法有可能成为工程细胞疗法的一项重要使能技术。"
除了用于细胞和基因治疗外,PAGE还有广泛的应用。该研究的共同通讯作者Junwei Shi说:"肽辅助概念的简单性和力量表明,它有可能在未来被用于将其他基因组编辑蛋白,甚至是基于蛋白的药物送入原生细胞。"
这项研究发表在《自然-生物技术》杂志上。