一个国际科学家团队已经确定了大脑中驱动焦虑症状的一个基因。重要的是,对该基因的修改被证明可以降低焦虑水平,为焦虑症提供了一个令人兴奋的新的药物目标。这一发现由布里斯托尔大学和埃克塞特大学的研究人员领导,于4月25日发表在《自然通讯》杂志上。
一个国际科学家团队已经确定了大脑中驱动焦虑症状的一个基因。重要的是,对该基因的修改被证明可以降低焦虑水平,为焦虑症提供了一个令人兴奋的新的药物目标。这一发现由布里斯托尔大学和埃克塞特大学的研究人员领导,于4月25日发表在《自然通讯》杂志上。

焦虑症很常见,每4个人中就有1人被诊断为焦虑症,在他们的一生中至少有一次焦虑症。严重的心理创伤会引发大脑杏仁核中神经元的遗传、生化和形态变化--杏仁核是牵涉到压力引起的焦虑的脑区,导致焦虑症的发作,包括恐慌症和创伤后应激障碍。
然而,目前可用的抗焦虑药物的疗效很低,超过一半的患者在治疗后没有获得缓解。在开发强效抗焦虑药物方面取得的成功有限,这是由于我们对焦虑的神经回路和导致与压力有关的神经精神状态的分子事件了解不足。
在这项研究中,科学家们试图确定大脑中支撑焦虑的分子事件。他们专注于一组分子,在动物模型中被称为miRNAs。这组重要的分子在人脑中也有发现,它能调节控制杏仁核中细胞过程的多种目标蛋白。
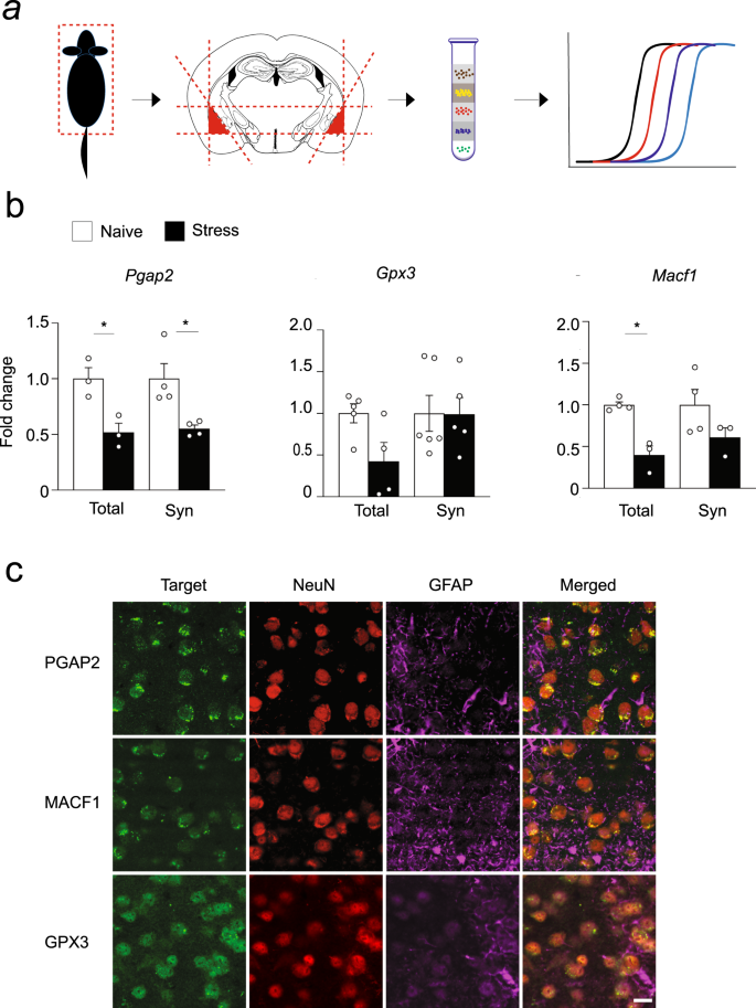
在急性应激之后,该团队发现一种叫做miR483-5p的分子在小鼠杏仁核中的数量增加。重要的是,研究小组表明,增加的miR483-5p抑制了另一个基因Pgap2的表达,Pgap2反过来驱动了大脑中神经元形态的变化和与焦虑有关的行为。研究人员共同表明,miR-483-5p作为一个分子制动器,抵消了压力诱导的杏仁核变化,促进焦虑的缓解。
发现一个新的杏仁核miR483-5p/Pgap2途径,大脑通过该途径调节对压力的反应,是发现新的、更有力的、急需的焦虑症治疗方法的第一块垫脚石,将加强这一途径。
该研究的主要作者之一、布里斯托尔大学生理学、药理学和神经科学学院的MRC研究员和神经科学讲师Valentina Mosienko博士说:"压力可以触发一些神经精神疾病的发作,其根源在于遗传和环境因素的不利组合。虽然低水平的压力被大脑的自然调整能力所抵消,但严重或长期的创伤经历可以克服应激反应的保护机制,导致抑郁症或焦虑症等病症的发展。"
"miRNAs在战略上准备好控制复杂的神经精神疾病,如焦虑症。但是它们用来调节应激反应和易感性的分子和细胞机制直到现在还基本上是未知的。我们在这项研究中发现的miR483-5p/Pgap2途径,其激活发挥了减少焦虑的作用,为开发针对人类复杂精神疾病的抗焦虑疗法提供了巨大潜力。"