确保对森林多样性的保护保证了它们的生产力,并拥有加强土壤中碳和氮积累的潜力。这反过来有助于保持土壤肥力和应对全球气候变化。这是一项新研究的主要收获,该研究分析了加拿大国家森林目录中数百个地块的数据,以调查树木多样性与天然森林中土壤碳和氮的变化之间的关系。

众多的生物多样性操纵实验共同表明,更高的树木多样性可以导致森林土壤中碳和氮的更大积累。但据作者说,4月26日在线发表在《自然》杂志上的这项新研究,是第一次在天然林中显示出类似的结果。
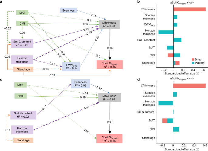
研究人员使用一种叫做结构方程模型的统计方法来评估树木多样性与土壤碳和氮积累之间的关系。他们发现,在十年的时间尺度上,树木多样性的增加使土壤碳储存提高了30%到32%,氮储存提高了42%到50%。
"我们的研究首次显示了树木多样性在天然森林中储存土壤碳和氮方面的持续益处,"研究的主要作者、麻省理工学院全球变化生物学研究所的博士后交流研究员和阿尔伯塔大学的博士后陈新立说。
"研究结果强调,促进树木的多样性不仅可以提高生产力,还可以缓解全球气候变化,减少土壤退化。而且多样性红利的规模很大。它加强了森林中生物多样性保护的重要性,并将指导利用森林进行碳和氮封存的日益增长的努力。"




研究人员通过比较两次国家森林资源目录样本地普查的数据,计算出土壤碳和氮储存随时间的变化,一次是2000-2006年,另一次是2008-2017年。
他们将树木多样性量化为物种丰富度、物种均匀度以及基于树木功能特征的功能多样性。
物种丰富度是指样本地块中树种的数量,而物种均匀度是对树种相对丰度的衡量。功能多样性是指一个群落中树种的功能特征的多样性--例如叶子的氮含量和成年树的高度。
研究小组发现,将物种均匀度从最小值增加到最大值,可使有机土壤层的碳储存量增加30%,氮储存量增加42%。将树木的功能多样性提高到其最大值,可使土壤矿物层的碳储存量提高32%,氮储存量提高50%。
研究报告的共同作者、森林生态学家、全球变化生物学研究所所长Peter Reich说:"我们发现,更大的树木多样性与更高的土壤碳和氮积累有关,验证了生物多样性操纵实验的推断。"
"物种的更大多样性转化为不同类型的树木的混合,具有不同的获取和储存生物量的方式--既在活的树干、根、树枝和树叶中,也在土壤上和土壤中新死亡和腐烂的植物碎屑中。"
加拿大的国家森林目录数据库是基于一个覆盖该国大部分陆地的地块网络。这项新研究分析了361个地块的有机土壤地平线样本和245个地块的矿物土壤地平线样本。这些地块是冷杉、枫树、桦树、云杉、松树、杨树、雪松和铁杉等各种树种的家园。
森林土壤在封存光合作用期间从地球变暖的二氧化碳气体中提取的碳方面发挥着重要作用。这些土壤储存的碳至少是活体植物的三倍。
氮是推动森林生态系统中碳同化和植物生长的重要营养物质。植物多样性在全球范围内迅速减少,导致生态系统功能的退化,包括土壤的功能。