虽然女性运用口服避孕药已经有一段时间了,但男性在防止意外怀孕方面却仅限于两种机械性的选择:避孕套和输精管切除术。但是现在,由于发现了一种只在包括人类在内的多种哺乳动物的睾丸组织中表达的基因,这种情况可能会有所改变。
使该基因失效改变了精子的形状和功能,并使研究人员希望它能为男性提供一种口服避孕药,在服用时发挥作用,并在停止服用时使精子恢复其正常功能。
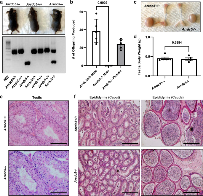
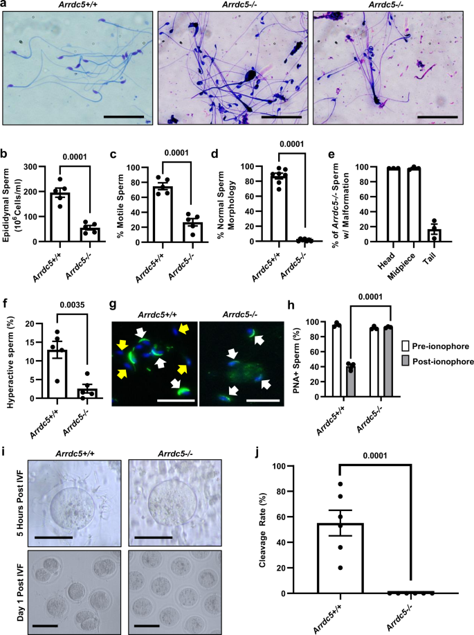
华盛顿州立大学的研究人员在猪、牛、小鼠和人类的睾丸组织中发现了一个名为Arrdc5的基因。当他们在小鼠身上禁用该基因时,它停止了一种蛋白质的生产,这种蛋白质导致啮齿动物出现一种被称为少精症(OAT)的情况,这是人类最常发现的男性不育症的原因。
这种情况导致小鼠产生的98%的精子的形状无法与卵子融合。精子的移动速度也比对照组的人慢2.8倍,而且接受治疗的小鼠产生的精子总体上减少28%。


一个更安全的选择
改变男性生育能力的一个更明显的方法是开发抑制体内睾丸激素的方法,而睾丸激素是精子生产的一个关键组成部分。问题是,睾丸激素也在很大程度上参与了红血球的形成,以及肌肉和骨骼的强度。因此,研究人员说,基因方法的优势在于它可以只针对精子,而不会产生更大的系统性影响。更妙的是,这种治疗可以是可逆的,而输精管切除术就不可能达到这种效果。
高级作者、WSU分子生物科学学院教授Jon Oatley说:"不想消灭制造精子的能力--只是阻止正在制造的精子正确制造。在理论上停药后精子将再次开始正常制造。"
因为新的技术对参与精子生成的蛋白质起作用,所以这项新发现与威尔康奈尔医学院的研究人员今年早些时候提出的一项发现相似,后者显示,抑制一种被称为sAC的蛋白质的药物剂量在30至60分钟内起作用,持续时间长达2个半小时,并且在小鼠试验中100%有效阻止受孕。
Oatley和该研究的第一作者Mariana Giassetti已经根据这一发现为一种男性口服避孕药申请了临时专利,然而,还需要更多的研究来发现该疗法对人类的作用。研究人员还说,这一发现可用于畜牧业,作为控制动物种群的一种方式;然而,他们的主要重点将是开发一种男性口服避孕药。
"开发一种遏制人口增长和阻止意外怀孕的方法对人类的未来真的很重要,"Oatley说。"现在,除了手术之外,我们在男性方面没有任何真正的避孕措施,只有一小部分男性选择输精管切除术。如果我们能将这一发现发展为避孕的解决方案,它可能会产生深远的影响。"



这项研究已经发表在《自然通讯》杂志上。