事实证明,为囊性纤维化等遗传性肺部疾病开发有效的治疗方法具有挑战性。随着科学家们开发出一种新型的纳米粒子,可以将基因编辑技术直接带入小鼠的肺部,这种情况可能不会持续太久。随着人类基因组图谱的绘制和随后的全基因组关联研究将确定的基因突变与已知的疾病联系起来,许多研究的重点是开发针对疾病遗传原因的基因疗法。

信使RNA(mRNA)是一种相对较新的治疗剂,被用来预防和治疗某些遗传性疾病。但是,为了在体内有效地发挥作用,mRNA--它携带着指导细胞制造蛋白质的遗传信息,这需要一个稳定的传递系统,以保护它不被降解,并允许它进入细胞以传递其改变基因的有效载荷。纳米粒子已被证明是传递mRNA的有效载体。
然而,纳米粒子传递mRNA有其挑战。将其传递到正确的身体部位并避免对其他器官的影响可能是很棘手的。注射的纳米粒子以前被证明是有效的,当它们被包裹在防止mRNA降解和提高其细胞靶向能力的脂质(脂肪)球中时。麻省理工学院和马萨诸塞大学医学院的研究人员已经开发出一种具有前景的脂质纳米粒子,它的目标是肺部,在那里可以传递改变基因的mRNA。
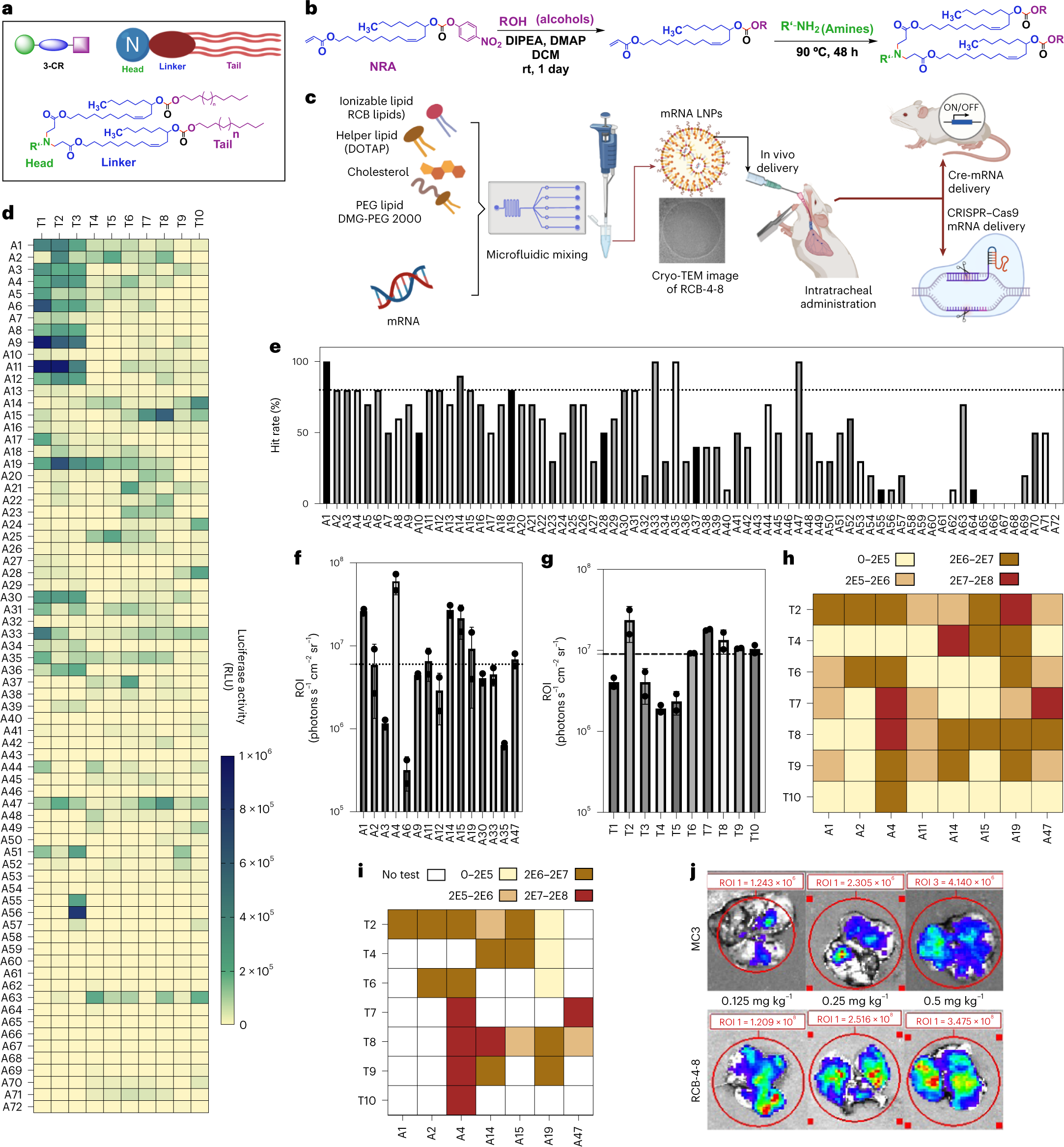
研究人员开发的纳米粒子由一个带正电的头组和一个长的脂质尾部组成,前者有助于粒子与带负电的mRNA相互作用,后者有助于粒子穿过细胞膜进入细胞。他们在确定一种能够到达肺部的纳米粒子结构之前,用72个头组和10个具有不同化学结构的脂质尾巴进行了实验。
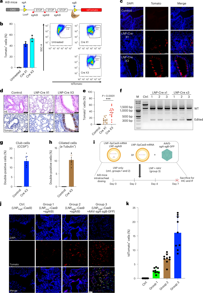
一旦找到了有效的脂质纳米粒子结构,研究人员在小鼠身上进行了测试。他们发现,他们可以使用纳米粒子将编码CRISPR/Cas9基因编辑成分的mRNA送入动物的肺部,使用的方法称为气管内灌注--将物质直接引入气管(气管)--这比吸入法更能控制剂量。

输送的CRISPR/Cas 9组件"切断"了一个基因编码的停止信号,开启了一个绿色荧光蛋白的基因,并允许研究人员确定有多少百分比的肺细胞成功表达了mRNA。
研究人员发现,在一剂mRNA之后,大约40%的肺上皮细胞被转染。转染是将遗传物质引入细胞的过程。两次mRNA剂量将这一比例提高到50%以上,三次剂量提高到60%。治疗肺部疾病的关键上皮细胞--俱乐部细胞和纤毛细胞--每一个都被转染了大约15%。
"这意味着我们能够编辑的细胞确实是肺部疾病的相关细胞,"该研究的主要作者Bowen Li说。"这种脂质能够使我们将mRNA传递到肺部,比迄今为止报道的任何其他传递系统都要有效得多"。
使用脂质纳米颗粒而不是腺病毒(AAV) - 另一种用于传递基因治疗的载体可以提供一个明显的优势。AAV虽然有效,但会在体内产生免疫反应,所以它不能在同一个人身上重复使用。脂质纳米颗粒不会产生这种免疫反应,因此如果需要,可以给予多个剂量。
研究人员还发现,新的纳米粒子迅速分解,并在几天内从肺部清除,从而减少了炎症的风险。他们的发展在未来可以被用来纠正导致囊性纤维化和其他遗传性肺部疾病的基因突变。
该研究的通讯作者丹尼尔-安德森说:"这是第一次展示了RNA在小鼠体内的高效传递,我们希望它能被用来治疗或修复一系列的遗传性疾病,包括囊性纤维化"。
研究小组正在努力使这种新型纳米粒子更加稳定,以便它们可以通过雾化器进行气溶胶和吸入,同时也在研究一种可以直接送入肺部的mRNA疫苗。
该研究发表在《自然-生物技术》杂志上。