常见的疫苗通过使用计算机设计的佐剂,在效果上得到加强。中国的一个研究小组通过使用计算机辅助分子设计和机器学习来创造两种创新的佐剂,即添加到疫苗中以增强免疫反应的物质,在疫苗开发方面取得了突破。正如《Angewandte Chemie》杂志所报道的那样,这些佐剂具有广谱的能力,并已被证明能够明显放大对疫苗的免疫反应,从而提高对动物模型中某些形式癌症的免疫。

疫苗是一种生物制剂,有助于提供对传染病的免疫力。它们的作用是将致病生物体的弱化或死亡形式,或其遗传物质的一部分引入体内。这引发了免疫反应,如果病原体将来再次感染身体,这有助于身体识别并记住它。因此,身体可以迅速产生免疫反应,这有助于防止疾病发展或降低其严重程度。
佐剂在增强和延长疫苗免疫的影响方面起着关键作用。多年来,铝盐已被证明是有效的佐剂。另一个选择是包油乳剂,它能刺激免疫细胞上的模式识别受体。然而,这类佐剂的早期版本存在低效力或令人不快的副作用,最新的版本既有效又耐受性好,但需要为每一种疫苗量身定做。



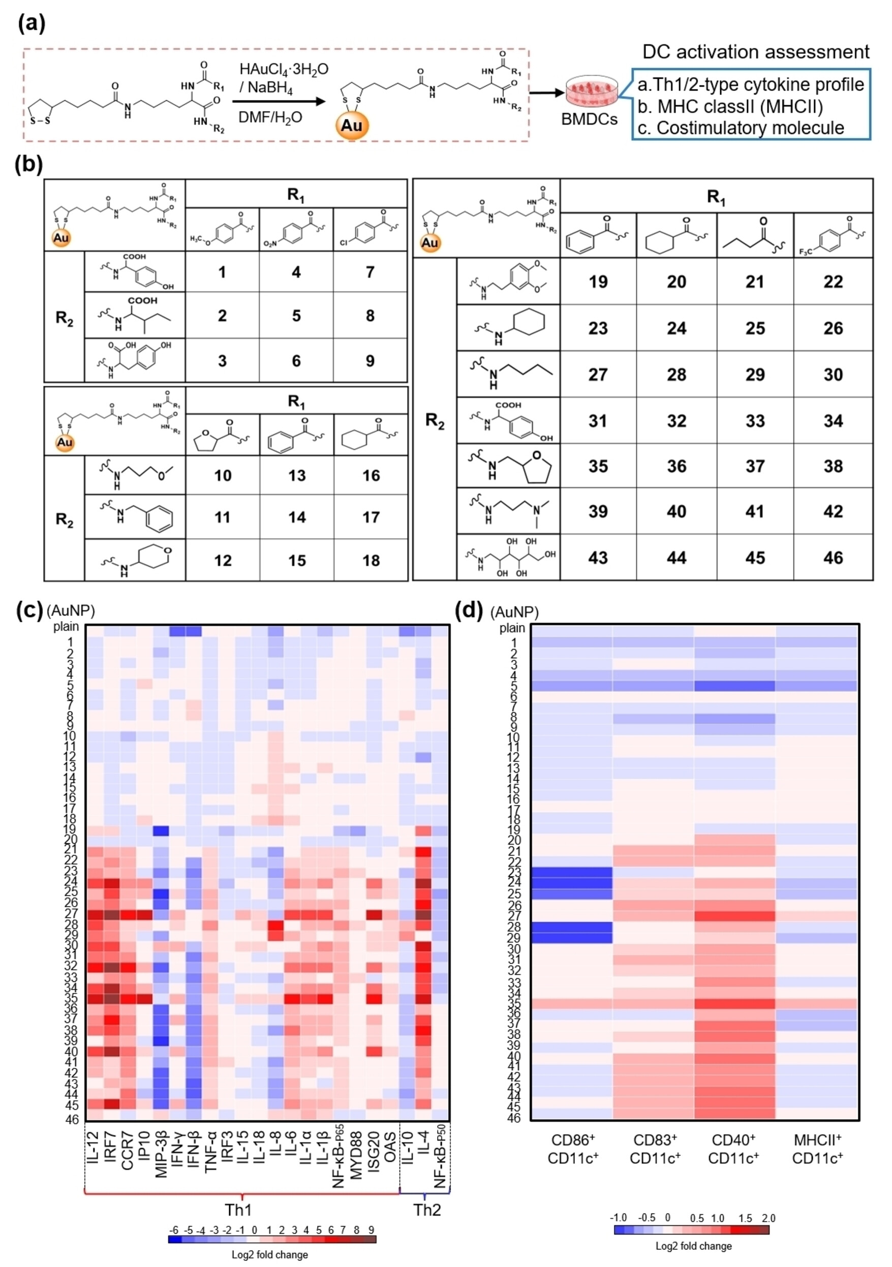
通过使用计算机辅助分子设计和机器学习,Bing Yan、Sijin Liu和他们在北京的生态环境科学研究中心和首都医科大学,以及北京和杭州的中国科学院大学、山东第一医科大学和山东医学科学院,以及广州大学的团队现在已经开发了两种具有广谱效力的新型佐剂,可以显著提高疫苗的免疫反应。
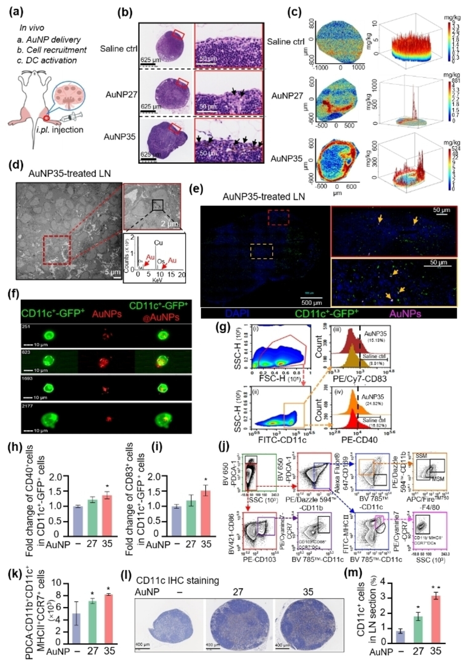
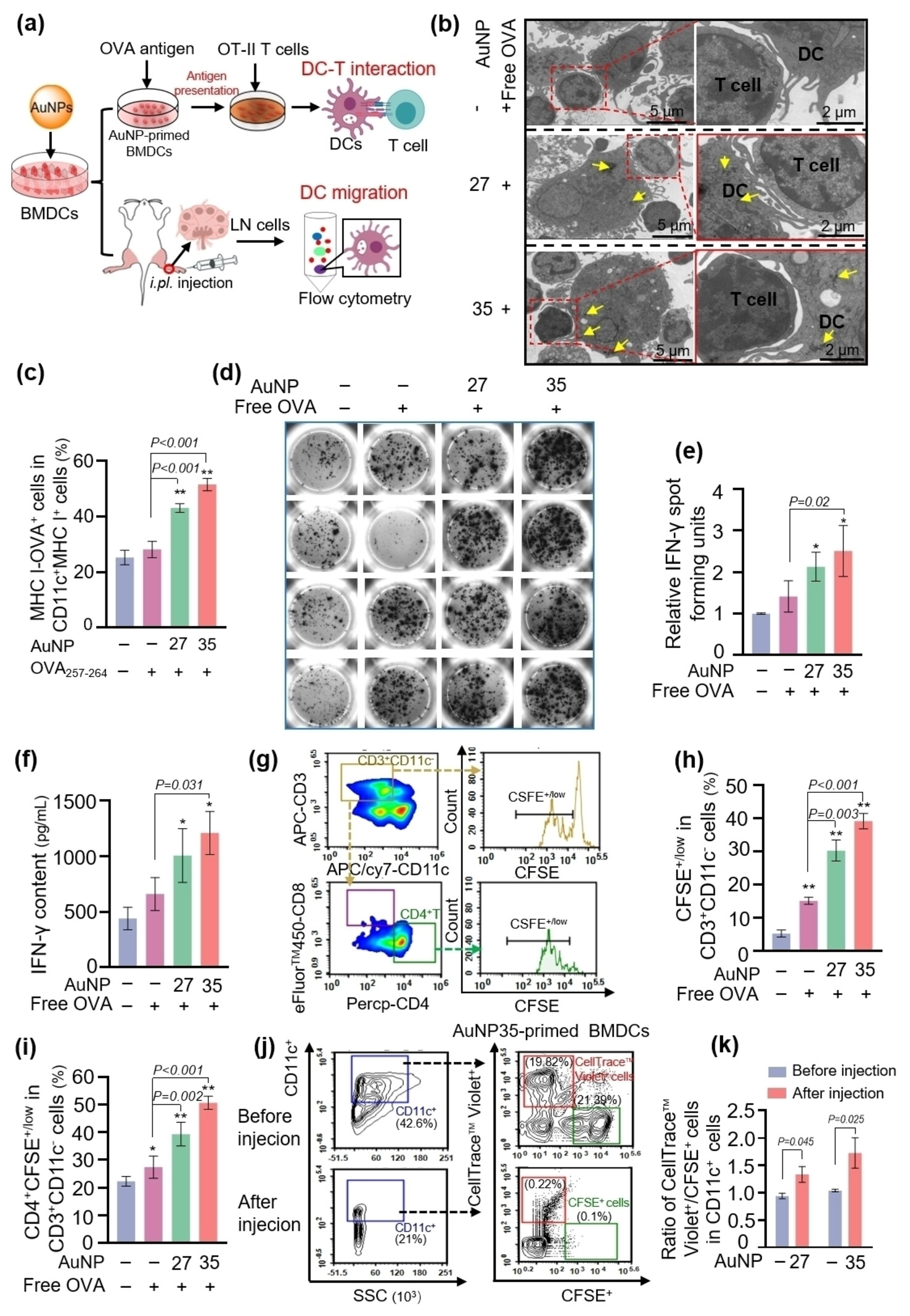
新的佐剂被设计为与Toll样受体(TLR)结合,这是一类被树突状细胞用来检测病原体的特征分子模式的蛋白质。如果一个"敌人"被识别出来,树突状细胞就会进入淋巴结并向T细胞"展示"其发现。这些被激活的T细胞随后繁殖并争取更多的免疫细胞参与"战斗"。
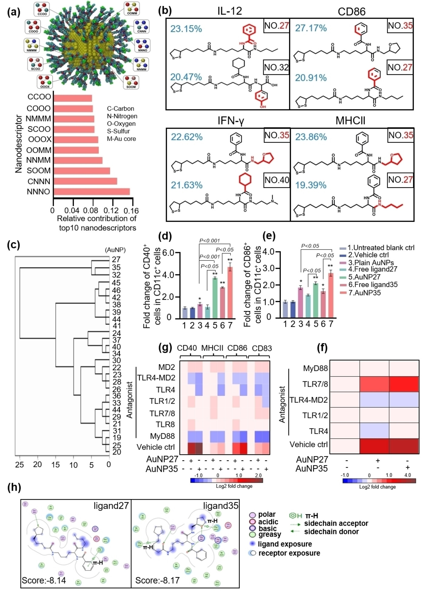
该团队确定了人类TLR上结合点的结构特征,并开发了一个集合,其中有46种不同的配体与结合点兼容。在这种情况下,特殊的转折点是这些配体被固定在生物兼容的金纳米粒子的表面。这导致它们更容易被TLR结合。其中两种配体被发现是特别有效的。全面的体外和体内研究表明,它们与几种不同的TLRs结合,并增加树突状细胞的激活,向T细胞呈递抗原以及它们的激活过程。



在实验中,利用肿瘤特异性抗原加上这些新佐剂之一治疗的小鼠表现出强烈的免疫反应,在植入特定的癌细胞后,抑制了肿瘤的生长和肺转移。
通过这种方法进一步优化的佐剂可以减少目前疫苗免疫力下降的问题,也许可以使疫苗加强针成为不必要的做法,更何况它们在治疗癌症的免疫疗法中的应用也是非常有前景的。