一段时间以来,科学家们已经知道,高血压在某种程度上参与了导致痴呆症的认知能力下降。支持这一证据的研究看到血压和相关的糖尿病药物有助于减缓大脑功能的丧失。但是,科学家们第一次能够确定大脑的九个特定区域,在这些区域中,高血压(HBP)的损害可能会导致认知能力下降,这为在神经变性开始之前进行治疗打开了大门。

该研究的共同作者、爱丁堡大学神经影像科学系主任乔安娜-沃德劳说:"人们早就知道高血压是认知能力下降的一个风险因素,但高血压如何损害大脑并不清楚。这项研究表明,特定的大脑区域受血压损害的风险特别高,这可能有助于在最早阶段识别有认知能力下降风险的人,并有可能在未来更有效地进行针对性治疗。"
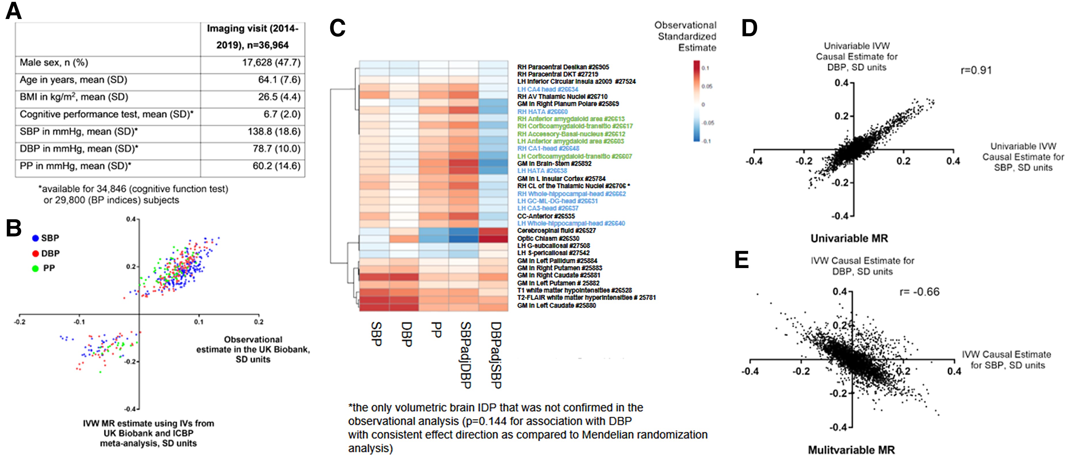
一个国际研究小组查看了英国生物银行研究中3万多名参与者的核磁共振图像,以及来自几个全基因组关联研究的基因分析,以及对患者的观察研究,并应用孟德尔随机法来观察HBP是否导致这些特定脑区的变化,而不仅仅是分享地理环境,才有了这一发现。
研究负责人、爱丁堡大学和克拉科夫雅盖隆大学医学院心血管医学教授Tomasz Guzik说:"[孟德尔随机化]的工作原理是利用一个人的遗传信息,观察易导致血压升高的基因与结果之间是否存在关系。如果有关系,那么更有可能是高血压导致的结果。这是因为基因是随机从父母那里传下来的,所以它们不会受到其他因素的影响,而这些因素可能会混淆结果。"
研究小组确定的大脑区域包括参与调节运动和帮助学习的普特门,处理执行功能(如计划日常任务)的丘脑前辐射,加上涉及决策和情绪管理的前冠状区和内囊前肢。
在这些地区,科学家们发现大脑皮层上的大脑体积和表面积减少,区域之间的连接发生变化,大脑活动测量也发生了改变。






"通过使用这种结合成像、遗传和观察的方法,我们已经确定了大脑中受血压升高影响的特定部分,包括被称为putamen的区域和特定的白质区域,"Guzik说。"我们认为这些区域可能是高血压影响认知功能的地方,如记忆丧失、思维能力和痴呆症。当我们通过研究意大利的一组高血压患者来检验我们的发现时,我们发现我们所确定的大脑部位确实受到了影响。"
美国约有1.16亿成年人,近一半的成年人患有HBP,或高血压,但只有约四分之一的人控制住了病情。它对中风、心脏病和心力衰竭的影响是众所周知的,但直到现在,它与大脑衰退的联系还没有那么明确。
Guzik说:"我们希望我们的发现可以帮助我们开发新的方法来治疗高血压患者的认知障碍。研究这些大脑结构中的基因和蛋白质可以帮助我们了解高血压如何影响大脑并导致认知问题。此外,通过观察大脑的这些特定区域,我们也许能够预测在高血压的情况下谁会更快地发展出记忆力减退和痴呆症。这可能有助于精准医疗,这样我们就可以针对最危险的患者进行更密集的治疗,防止认知障碍的发展"。
该研究发表在《欧洲心脏杂志》上。