科学家们已经确定了一种对人体新陈代谢至关重要的酶在肾脏疾病发展中的作用,为预防和治疗这种日益普遍、可能致命的疾病的新方法打开了大门。根据世界卫生组织(WHO)的数据,肾脏疾病已经从第13位的主要死亡原因上升到第10位。
2019年,130万人死于肾脏疾病,比2000年的81.3万人有所增加。但是,如果早期发现和治疗,通常有可能减缓或阻止肾脏疾病发展为肾衰竭。
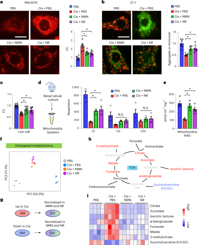
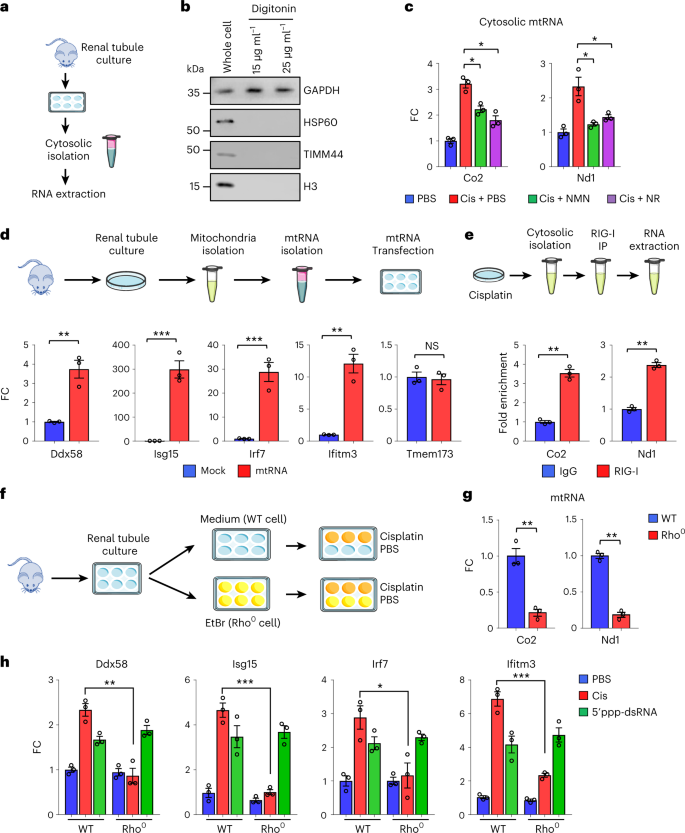
烟酰胺腺嘌呤二核苷酸(NAD+)是一种辅酶,存在于每一个活细胞中的辅助分子。除了调节各种代谢途径外,它还参与DNA修复和免疫细胞功能。它通过对线粒体(细胞的动力发生器)的影响,对维持代谢平衡(平衡)至关重要。如果没有足够水平的NAD+,我们的细胞就不能产生必要的能量来进行代谢功能。
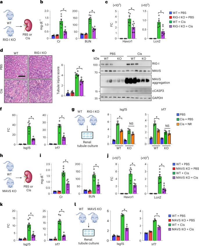
肾脏的肾小管细胞需要大量线粒体产生的能量来履行其功能,重新吸收必要的营养物质和排泄废物和毒素。当这些细胞中的线粒体受损时,会引发炎症反应,从而导致肾脏疾病,导致液体、电解质和废物在体内堆积。
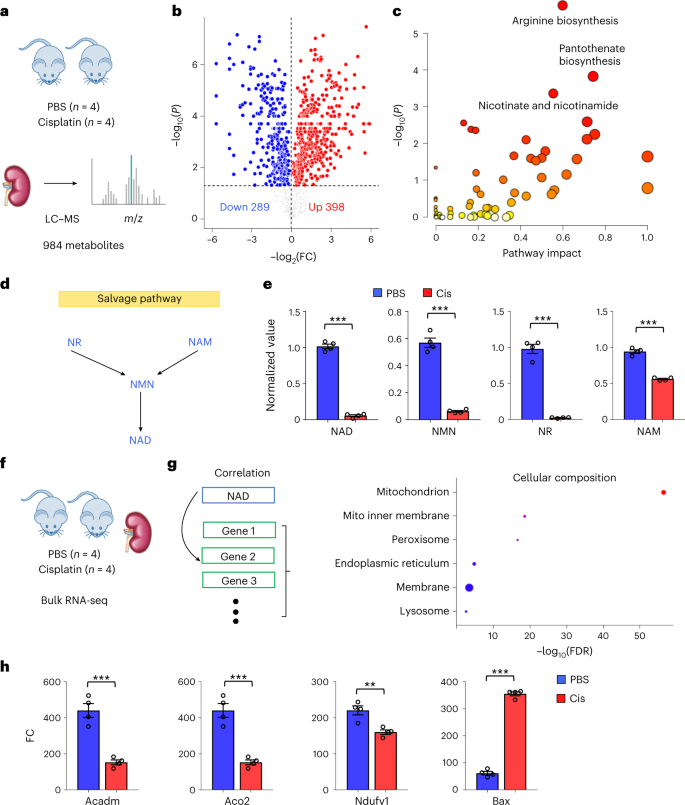
现在,宾夕法尼亚大学的研究人员使用代谢组学研究在血液和尿液中发现的小分子来绘制健康和患病的小鼠和人类肾脏中的代谢物变化。代谢物是在新陈代谢过程中产生的非常小的分子;测量它们可以深入了解一个人的健康状况。这是首次将人类样本用于代谢组学研究。
研究人员将健康对照组的肾脏样本与糖尿病肾病或由高血压引起的肾病患者的样本进行测试。他们发现,在患病的肾脏中,NAD+水平明显降低。为了研究这些差异背后的疾病机制,他们对这些样本进行了RNA测序。
研究人员发现NAD+水平和线粒体基因表达之间存在关联,他们得出结论,较低的NAD+水平是人类肾脏疾病的一个关键特征。
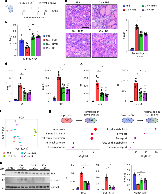
此外,当小鼠被给予NAD+前体的非处方补充剂,烟酰胺核苷或烟酰胺单核苷酸(NMN),以提高NAD+水平时,肾小管细胞的线粒体被保护免受损害,从而防止进展为肾脏疾病。
"我们希望这项研究能够导致未来护理的改善,"该研究的共同主要作者Katalin Susztak说。"因此,当患者出现代谢物变化时,他们可以在肾脏疾病出现之前接受治疗"。
研究人员希望他们的研究将导致对代谢物在肾脏疾病中的作用的进一步研究,并开发新的预防和治疗方法。
"确定这些对NAD+敏感的下游机制对于了解哪些疾病可能从NAD+补充中受益至关重要,"该研究的共同牵头人Joseph Baur说。
该研究发表在《自然-代谢》杂志上。







