美国OpenAI公司去年推出的聊天机器人ChatGPT,近期成为全球瞩目的焦点。人工智能将颠覆哪些行业,再次引发人们讨论。这其中,一个不常在此类话题出现的领域,率先感受到ChatGPT的影响——教育。
“也许这一次,对于知识型工作者来说,这就完全等于工业革命。”微软CEO纳德拉评价。据报道,中国的互联网企业也在不断加快类ChatGPT项目的研发。
随着技术以指数级速度发展,人工智能会是教育的终结者吗?如果人工智能将改变未来教育,又将如何改变?

网页截图
他们禁用了ChatGPT,为什么?
ChatGPT是一种基于自然语言处理(NLP)和机器学习的语言模型,是人工智能自然语言处理工具的最新成果,它不仅能够与人类进行对话,而且能够生成可信的“创造性”内容。
目前,该产品以一种无特别限制方式被普通用户或开发者所使用,因此被用户尝试出了各种可能的应用方式,其智能程度也被认为得到了广泛认同。
国外一项对1000多名学生展开的调查显示,超过89%的学生使用ChatGPT来帮助完成家庭作业。一位大学教授曾告诉媒体,他发现班上最好的论文是由ChatGPT创作的。
教育部门因此普遍对ChatGPT持谨慎态度,美国多所公立学校禁用了ChatGPT,原因是担心作弊。纽约市教育部门发言人认为,该工具“不会培养批判性思维和解决问题的能力”。多家科学期刊也禁止将ChatGPT列为论文“合著者”。
有批评者指出,这是一种“高科技剽窃”和“避免学习的方式”。也有人认为,传统教育将被彻底颠覆。
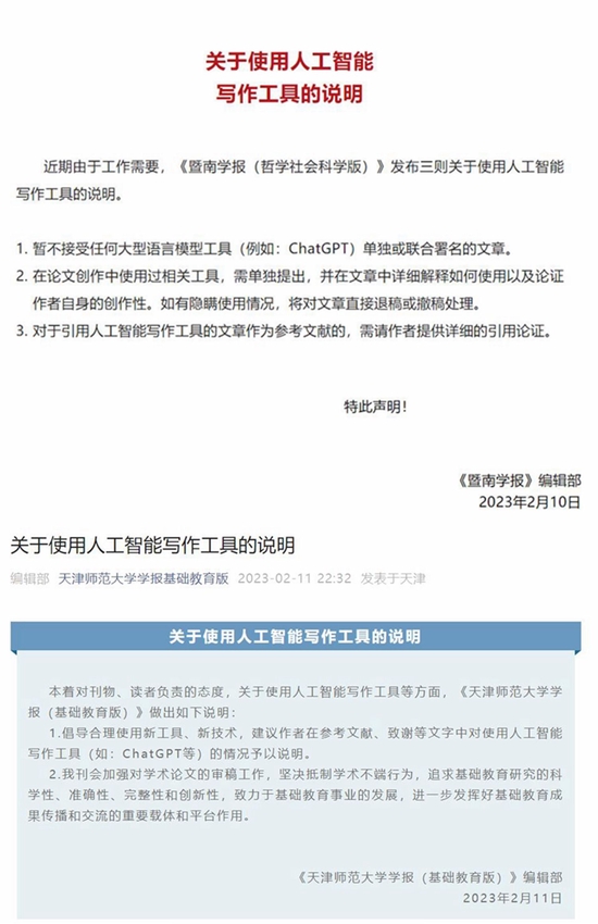
近日,《暨南学报(哲学社会科学版)》《天津师范大学学报(基础教育版)》也发布相关声明,提出暂不接受任何大型语言模型工具(例如:ChatGPT)单独或联合署名的文章,或建议对使用人工智能写作工具的情况予以说明。

对ChatGPT的担忧有没有必要?
针对ChatGPT带来的问题,多位受访专家认为,担忧恐惧的情绪并不会带来多大帮助,相比拒绝,了解它更为重要。
北京师范大学教育学部副教授张进宝认为,就教育系统中某些特殊和具体的应用情形,由ChatGPT的使用所引发的不良反映,并不能说明太多问题。即使是前述报道中所提到的行为,在他看来也只是短期阶段学生们的新奇尝试,很难说会变成一种长期行为,管理部门所出台的限制措施“还为时尚早”。而对于中国而言,该软件的使用所能引起的不良后果也尚未显现。
在亚太人工智能法制研究院院长、北京师范大学教授刘德良看来,ChatGPT属于通用型人工智能的一个里程碑,但需要注意到,如果把人工智能看做人类自我解放的一种工具,ChatGPT仍旧是一种工具,只不过是先进程度不同,而且它的先进是相对的,需要不断学习和改进。
有学者指出,ChatGPT不太适合需要逻辑、专业知识或最新信息的任务。观察发现,ChatGPT难以进行复杂的数学计算,还可能包括虚假、有偏见或过时的信息。
北京师范大学未来教育高精尖创新中心执行主任余胜泉教授指出,ChatGPT转变了一般性的知识生产,但不是原创性的。
“作为一种大型语言模型,ChatGPT的技术原理并没有实质性的改进,它利用神经网络、海量的语言数据和文本数据来进行训练,通过机器来学习文字和文字之间序列的概率关系,基于上下文背景信息,通过概率关系来预测输出的序列词句。它不是在理解你的语言,就是根据对上下文的理解,找出语言最优的概率,本质上是一个词和句序列的输出。”
余胜泉表示,虽然无法做到原创性的知识发现,但有了海量知识后,对于一般个体不知道的问题,ChatGPT都能给出相对有逻辑的解答。未来两三年,ChatGPT应该还会贯通文本、声音、图片、视频等多模态信息,将推动知识生产效率大幅提升。

截图
该不该用人工智能?
在采访中,多位专家都将ChatGPT对知识生产的影响,类比为计算器之于数学。对于这个“工具”,人们该不该用?该怎么用?
鲁东大学教育科学学院教授、博士生导师、院长闫志明认为,对于文学、新闻、学术研究来说,在写作之前需要做大量的工作,形成文本只是最后一个步骤。例如,对科研工作者来说,首先需要发现有价值的科学问题,需要通过创造性的方法解决问题,然后才是学术论文写作。用人工智能来支持科研工作者完成论文写作,让作者从错误更正、文字润色,甚至论文的常规结构撰写等低层次思维工作中解放出来,这无疑减轻了研究者的压力。
他举例,CloserCopy、Shortly AI等工具,能够根据输入的几个关键词生成并润色词句,甚至撰写长文本;ChatGPT可以帮助写作者搜集论文撰写所需的参考材料。这不但提高了工作的效率,使研究者可以将更多精力投入到更有创造性的工作上,而且也为不太擅长文字表达的科研人员提供了更多的成功机会。
中国教育科学研究院研究员储朝晖认为,数字化对教育的参与应该是替代教育中简单、重复、不需要思考的工作与学习,从而使师生有更多的精力投入教育教学及复杂的学习中。
在余胜泉看来,判断ChatGPT该不该用,就在于用它时有没有认知投入。如果有自己的创造性,大胆用,如果只是为了应付作业或考试,那这是本末倒置。
“智能工具的核心作用并不是要代替人的思考,而是要增强人的思考,尤其是学生。”余胜泉表示,在学生的成长过程中,需要促进思维和认知能力的成长,如果使用ChatGPT代替学生的思考过程“短路”,那就是错误的。反之,如果将其作为一个支架,使学生能看到以前无法看到的东西,思考以前无法思考的内容,站到更高的认知层次上,这种应用就是积极的,应该鼓励。
刘德良提到,目前已有科学家开发出专门软件,帮助教育工作者来甄别由ChatGPT生成的文本。在他看来,这是一个技术问题,应该用技术的方法来解决。
人工智能如何颠覆未来教育?
在今天,拒绝技术的影响似乎不太容易。在采访中,有专家将ChatGPT称为“一个真正可能会对教育产生颠覆性影响的关键技术”。
问题在于,如何影响?在张进宝看来,通常提及的AI写作无法保证信息准确性、缺乏原创性、导致对工具依赖等问题,都还只是ChatGPT用于教育中可能存在的浅层次问题,更为关键的问题是,与AI的互动中所生成的内容、体现的教育价值,可实现的教育目标,及其对学生道德与价值观的影响,可能会脱离教育者的视野。
在余胜泉看来,教育数字化绝不只是技术层面的数字化,技术环境的变化还会促进教育业务流程的升级、重构,促进教育业务智能协同,推动学校组织结构的重塑。
多位专家还提到,对于教育理念的影响是需要重点关注的地方。刘德良认为,在知识生产方式不断发展的情况下,对于独创性的考察更加重要。我们不能原地踏步,仍以分数、做题的速度和效率等为标准,而是应转变观念,在技术基础上强调更高层次的独创性,着重培养学生的独立思考能力和创新能力。
余胜泉认为,教育体系应该积极拥抱人工智能等技术,通过这些技术来提高教育体系的生产效率,给每个儿童提供适合其个性发展,以及足够多的教育服务供给,打破工业时代没有个性的集体化教学,实现规模化教学和个性化培养的有机结合。
人工智能会代替教师吗?
ChatGPT给我们描绘了人工智能影响教育的冰山一角,对于教育工作者而言,又将如何应对这一科技浪潮?
张进宝认为,教育工作者没有必要过分担心AI技术对教育产生的影响。
“人才的多元性与核心竞争力,不仅仅体现在能否写出好文章、提出相对正确的解决问题思路,最关键的还是解决真问题的能力。ChatGPT等AI系统可以节省我们探索问题所需基本信息的过程,但不能代替我们验证问题解决方案的可行性和可靠性。”他表示。
张进宝认为,当前很多人宣称的人工智能技术代替教师的可能性并不大。认知目标只是教育目标中的一部分,事实上,随着信息获取渠道日益丰富,学校系统在促进认知发展方面发挥的实际功效不升反降。
而且,在ChatGPT出现之前,大量的AI类软件已经在工作效率、准确性与智能性等方面表现出了优势,人机协作的思想早已成为教育技术界的共识。
闫志明提到,已有案例表明,当人类智慧与人工智能技术相结合的时候,工作往往能够取得更好的效果。一项研究发现,当通过照片判断淋巴细胞中是否存在癌细胞时,如果只使用人工智能技术错误率为7.5%,如果只由医疗专家来判断错误率为3.5%,但如果将两者结合起来,错误率可以下降至0.5%。
“教师的职责是‘教书育人’,未来大部分简单的知识性教学将会由人工智能承担,教师的重心将放在‘育人’上。教师的工作不仅是传统的传道、授业、解惑,更需要激发学生的好奇心与想象力,培养具有创造力的批判性思维,从而实现针对学生个体的差异化、精准化教育。”余胜泉表示。
在张进宝看来,人们完全没有必要在此时过分恐慌。
“我们相信,人类对自身发展中出现的各种可能的危险一直都有着警觉与调控的能力。‘让子弹多飞一会’,我们才能看到结果中的问题,也才有可能提出更为合理的方案。”(完)