澳大利亚的研究人员证明了一种特别设计的可发酵纤维可以降低高血压患者的血压。随机、安慰剂对照试验显示,仅仅三周的饮食补充就能使高血压患者的血压下降,与目前使用的药物一样有效。

医生们长期以来一直建议饮食改变是治疗高血压患者的第一选择。这种干预措施被称为DASH(阻止高血压的饮食方法),它已被证明在降低许多病人的血压方面具有难以置信的效果。
然而,DASH到底是如何降低血压的,仍然是许多研究的来源。最常见的假设是饮食对肠道微生物组产生有益的变化,增加短链脂肪酸(SCFA)的产生,这随后导致血压的改善。
莫纳什大学生物科学学院的Francine Marques几年来一直在研究这些短链脂肪酸代谢物与血压之间的关系。之前的临床前研究表明,特别是乙酸盐和丁酸盐可以降低动物模型的血压。
Marques解释说:"这些代谢物具有尚未开发的转化潜力。以前的研究发现,乙酸盐和丁酸盐这两种微生物SCFAs能降低小鼠的血压。然而,这种方法需要病人全天候摄入SCFAs,使其不适合人类。"
因此,马克斯及其同事想知道是否可以部署一种工程纤维来帮助我们的肠道微生物提供持续的高水平的有益SCFA。研究人员转向了一种被称为高淀粉玉米淀粉的纤维,它可以被修改以加入醋酸和丁酸盐。最终产品被称为HAMSAB(乙酰化和丁酰化高淀粉)。
当我们的肠道微生物发酵HAMSAB时,大量的醋酸和丁酸盐被释放到结肠中。这项临床试验要回答的问题是,高血压患者补充HAMSAB是否能有效降低血压。
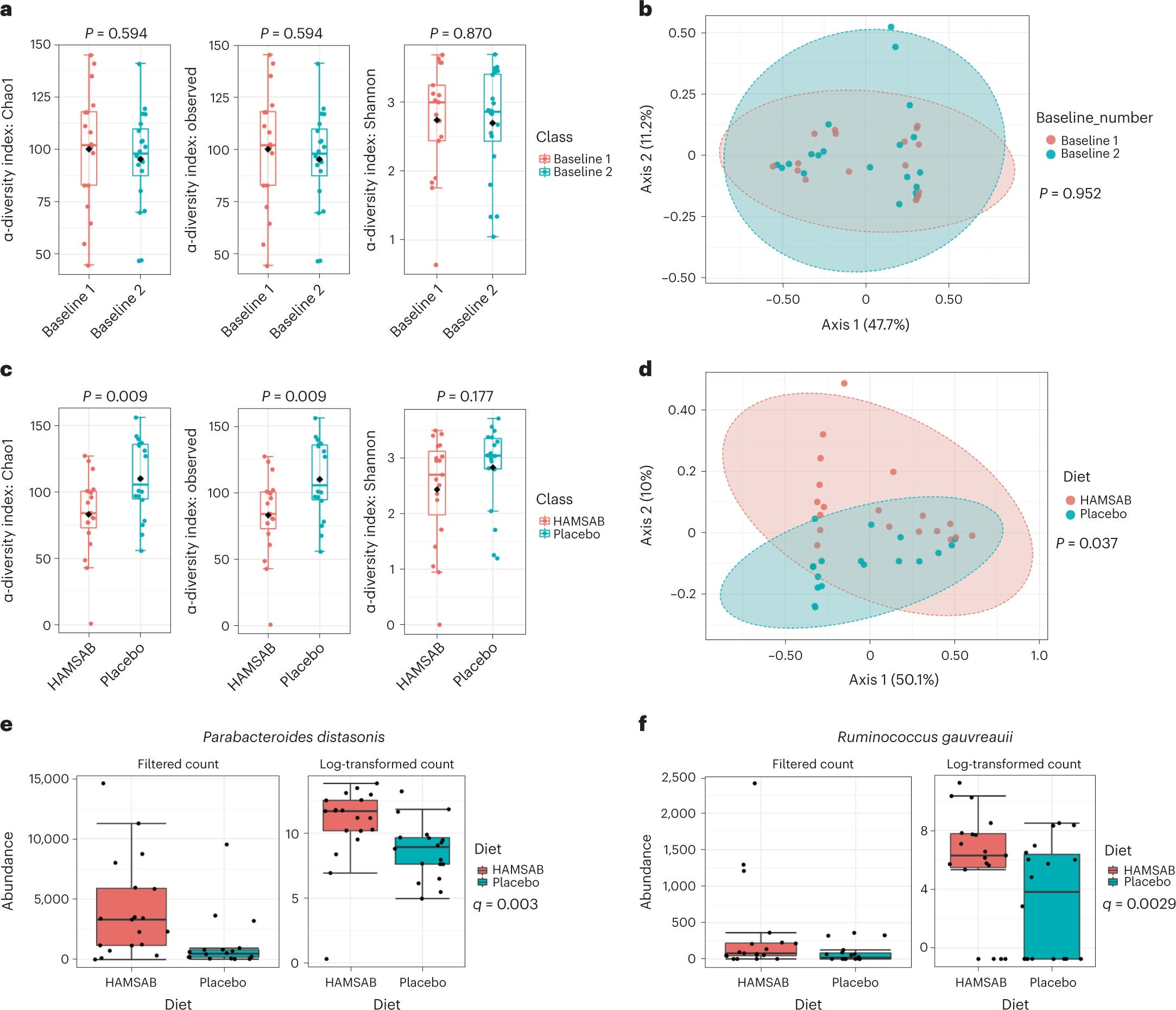
研究人员招募了20名未经治疗的高血压患者。在三周内,参与者每天食用HAMSAB或安慰剂的补充剂。在三周的准备期后,安慰剂组和HAMSAB组交换了补充剂,因此在实验结束时,所有20名参与者都尝试了两种干预措施。
"在HAMSAB治疗的高血压患者中,24小时收缩压下降了6.1毫米汞柱,"Marques宣布。"这相当于一种降压药,具有重要的临床意义"。
血液测试显示,HAMSAB补充剂大大增加了循环中的乙酸盐和丁酸盐水平。这些血浆水平比通过标准饮食干预所能达到的要高。
此外,研究人员看到HAMSAB补充剂改变了每个病人的肠道微生物组组成,增加了产生醋酸和丁酸的细菌水平。据Marques说,这些发现支持了微生物组产生的SCFA在调节人类血压方面发挥作用的假设。这支持了临床和实验结果,即肠道微生物群的改变,特别是SCFA生产者的耗竭,可能会在高血压之前发生"因此,像HAMSAB这样的可发酵纤维可能重新建立产生SCFA的肠道微生物群落。
这项新的研究显然只是基于一小批人类受试者,因此在类似的东西成为临床可用之前还有很多工作要做。目前还不清楚HAMSAB补充剂是否会成为未来研究的重点,但研究结果确实表明,通过肠道微生物组调节SCFA水平可以有效治疗高血压。
这项新研究发表在《自然-心血管研究》上。