科学家们观察到禁食如何导致肠道细菌增加一种被称为3-吲哚丙酸(IPA)的代谢物的生产。这种强有力的神经保护性抗氧化剂是被称为轴突的神经纤维再生所需要的--轴突是神经细胞末端的线状结构,它向身体的其他细胞发送电化学信号。
这项新研究已发表在《自然》上,由伦敦帝国学院的研究人员展开。
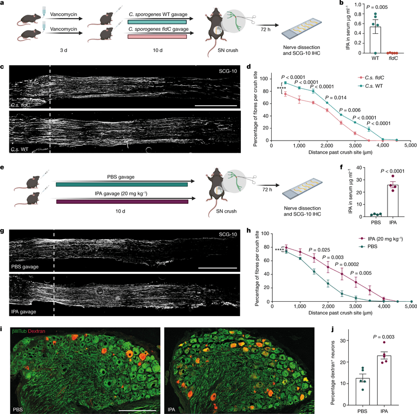
尽管这种新机制是在小鼠身上发现的,但研究人员希望它也能在未来的任何人体试验中保持不变。研究小组指出,产生IPA的细菌--梭状芽孢杆菌--在人类以及小鼠的内脏中自然存在,另外IPA也存在于人类的血液中。
“目前除了手术重建之外,没有任何治疗神经损伤的方法,而手术重建只对一小部分病例有效,这促使我们研究生活方式的改变是否可以帮助恢复,”研究作者、来自帝国理工学院脑科学系的Simone Di Giovanni教授说道,“间歇性禁食此前已被其他研究跟伤口修复和新神经元的生长联系在一起--但我们的研究是第一个确切解释禁食如何帮助治愈神经的研究。”
禁食作为一种潜在的治疗方法
该实验评估了小鼠的神经再生情况,从脊柱到腿部的最长神经--坐骨神经被压碎。一半的小鼠经历了间歇性禁食(通过吃他们喜欢的东西,然后在隔天完全不吃),而另一半小鼠可以自由进食,完全没有限制。这些饮食在手术前持续了10天或30天并在神经被切断后24至72小时内监测小鼠的恢复。
研究人员通过对重新生长的轴突的长度测量发现,禁食的小鼠的轴突长度增加了约50%。
Di Giovanni教授说道:“我认为这一点的力量在于,它开辟了一个全新的领域,我们必须思考:这是冰山的一角吗?是否会有其他细菌或细菌的代谢物能够促进修复?”
调查显示了新陈代谢的联系
科学家们还研究了禁食如何导致这种神经再生。他们发现,在限制饮食的小鼠血液中,包括IPA在内的特定代谢物的水平明显更高。
为了确认IPA是否导致了神经修复,小鼠被用抗生素处理以清除它们内脏中的任何细菌。然后给它们提供可以或不可以产生IPA的基因修饰的梭状芽孢杆菌菌株。
“当这些细菌不能产生IPA,而且血清中几乎没有IPA时再生受到损害。这表明这些细菌产生的IPA具有治愈和再生受损神经的能力,”Di Giovanni教授说道。
重要的是,当IPA在坐骨神经损伤后提供给小鼠时,在损伤后两到三周内观察到再生和增加的恢复。
这项研究的下一阶段将是测试小鼠脊髓损伤的这一机制及测试更频繁地使用IPA是否会使其功效最大化。
“我们现在的目标之一是系统地研究细菌代谢物疗法的作用,”Di Giovanni教授说道。
更多的研究将需要调查人类禁食后IPA是否增加及IPA和间歇性禁食作为一种潜在的治疗方法在人们身上的功效。

