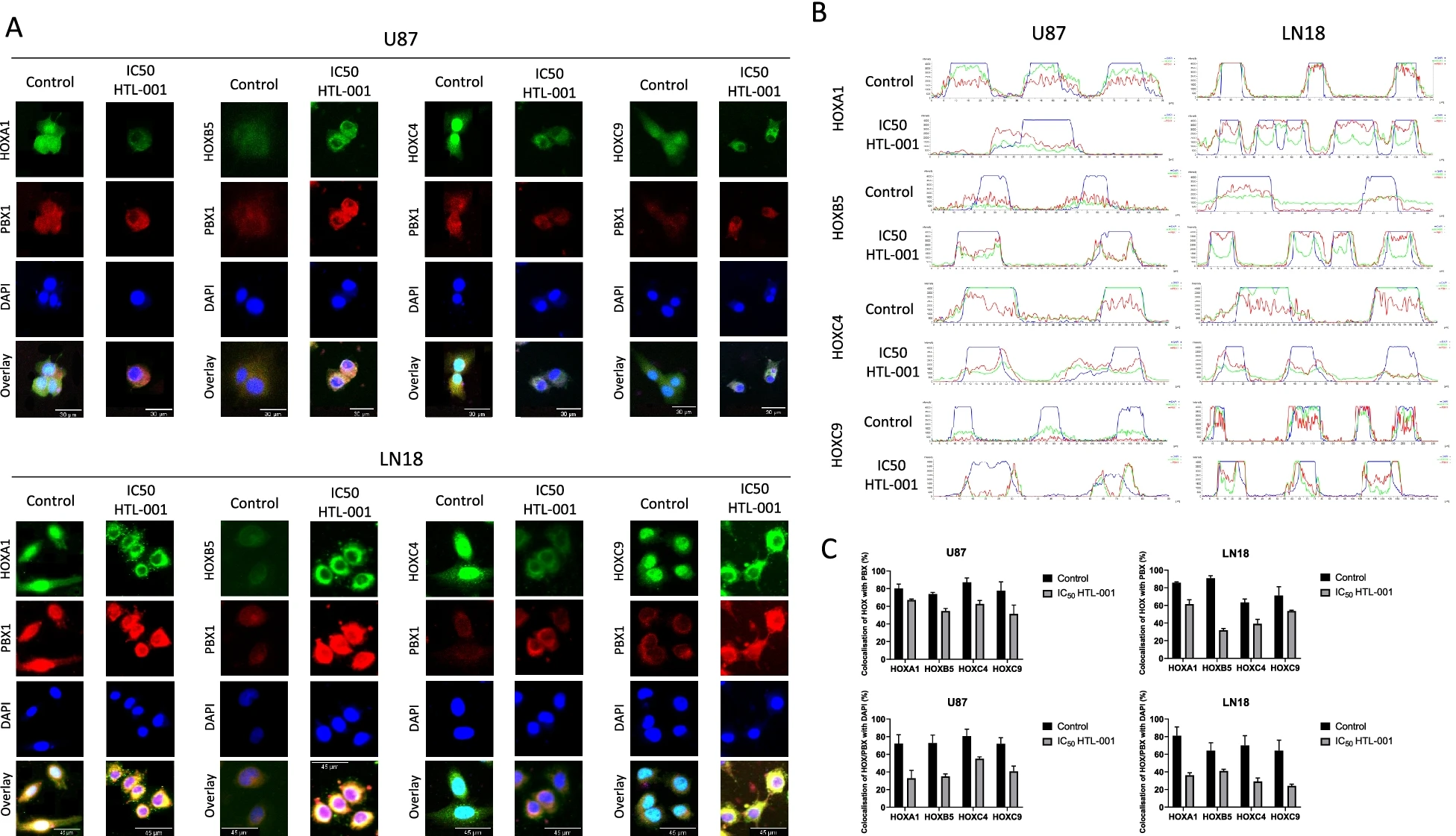
一项为期七年的研究项目的结果表明,可能有一种新的方法来治疗成人中最常见和最具破坏性的脑癌之一--多形性胶质母细胞瘤(GBM)。在发表于《BMC癌症》杂志的一项同行评审研究中,来自萨里大学的科学家们证明,一条短链的氨基酸(HTL-001肽)能够有效地靶向并抑制负责多形性胶质母细胞瘤(GBM)生长的基因家族--Hox基因的功能。这项研究是在细胞和动物模型中进行的。

研究中测试的HTL-001肽已经完成了安全测试,并准备好进行病人试验。这些试验现在正考虑在GBM和其他癌症中进行。
据项目负责人、萨里大学肿瘤内科教授Hardev Pandha称:“患有多形性胶质母细胞瘤的人在五年内的存活率为5%--这个数字几十年来一直没有改善。虽然我们仍处于早期阶段,但我们为期七年的项目为寻找Hox基因失调的解决方案提供了一线希望,Hox基因与GBM和其他癌症的生长有关,而多年来事实证明,它是难以捉摸的目标。”
具有讽刺意味的是,Hox基因负责脑组织的健康生长,但在成长中的胚胎经过剧烈活动后,通常在出生时被沉默。然而,如果它们再次被不适当地 “开启”,它们的活动可能导致癌症的发展。Hox基因失调在GBM中早已被确认。
该项目是与萨里大学、利兹大学和得克萨斯大学以及HOX Therapeutics公司合作进行的。HOX Therapeutics是萨里大学研究人员新成立的一家公司,位于该大学的萨里研究园。
利兹大学该研究的共同作者Susan Short教授说:“我们迫切需要为这些侵袭性脑瘤提供新的治疗途径。瞄准肿瘤细胞中异常开启的HOX基因等发育基因,可能是阻止胶质母细胞瘤生长和威胁生命的一种新的有效方法。”
HOX Therapeutics公司首席执行官James Culverwell说:“HOX Therapeutics公司很高兴与这个项目的其他研究人员合作,我们希望在我们的持续支持下,这项研究将最终导致对脑癌和其他癌症的新颖和有效的治疗,因为HOX基因过度表达是一个明确的治疗目标。”