在 2022 年 4 月 29 日发表于《细胞生物学》期刊上的一篇文章中,华威大学研究团队通过细胞“手术”确定了癌症的起源。据悉,若在有丝分裂过程中出现异常,两个细胞可能无法获得正确数量的染色体。而了解异常细胞分裂的发生原因和方式,或有助于找到预防癌症的新方法。

染色体(粉红色)、纺锤体(蓝色)与细胞膜(绿色)
若染色体在此过程中“丢失”,一些细胞可能在分裂时转变成癌细胞。而华威大学(University of Warwick)的这项新研究,就揭示了它们是如何发生、以及如何恢复的。
研究配图 - 1:排斥区外未对齐的染色体被包裹在内膜中
在有丝分裂之前,细胞会首先复制所有染色体,然后将副本均分给两个新细胞 —— 而被称作纺锤体的蛋白质结构,在其中扮演了重要的角色(在分裂前将染色体拉向两端)。
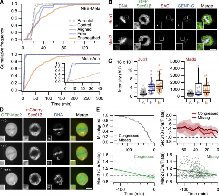
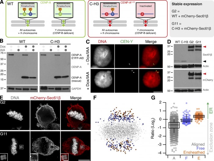
研究配图 - 2:借助 CNEP-E 抑制剂,对稳定二倍体 RPE1 细胞中未对齐的染色体进行诱导处理。
然而细胞分裂过程并不是总那么顺风顺水,有时子细胞最终会得到错误数量的染色体,并对其功能和未来的分裂造成传递影响。在超过 2/3 的实体瘤中,都可以找到这种“非整倍体”。
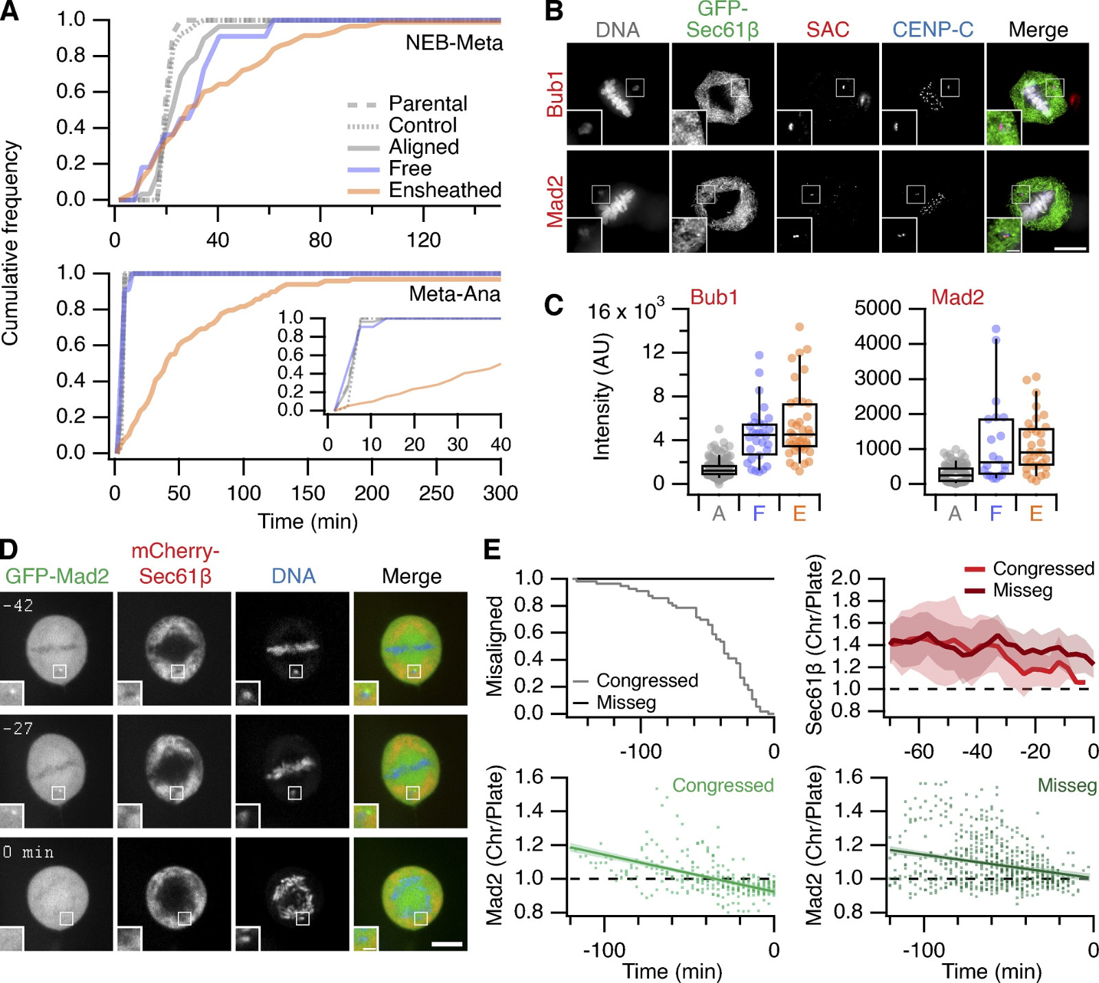
研究配图 - 3:鞘状染色体对细胞分裂的影响
正因如此,调查这种意外状况是如何发生的,或有助于科学家们找到预防某些形式的癌症的新方法。好消息是,华威大学研究人员刚刚介绍了他们的最新发现。
研究配图 - 4:鞘状染色体促进微核的形成
新细节在于染色体会在纺锤体周围密集的膜中发生缠结,从而阻挡它们被分选到子细胞中。而当研究人员借助“细胞器重定位”技术来解开缠绕时,细胞分裂又会再次变得健康。
研究配图 - 5:鞘状染色体的错误分离,会导致微核的 NE 被破坏。
通讯作者 Stephen Royle 指出:此前许多针对细胞分裂的研究,都将目光瞄向了纺锤体 —— 比如它们是如何工作的、以及为何在癌化过程中出错。
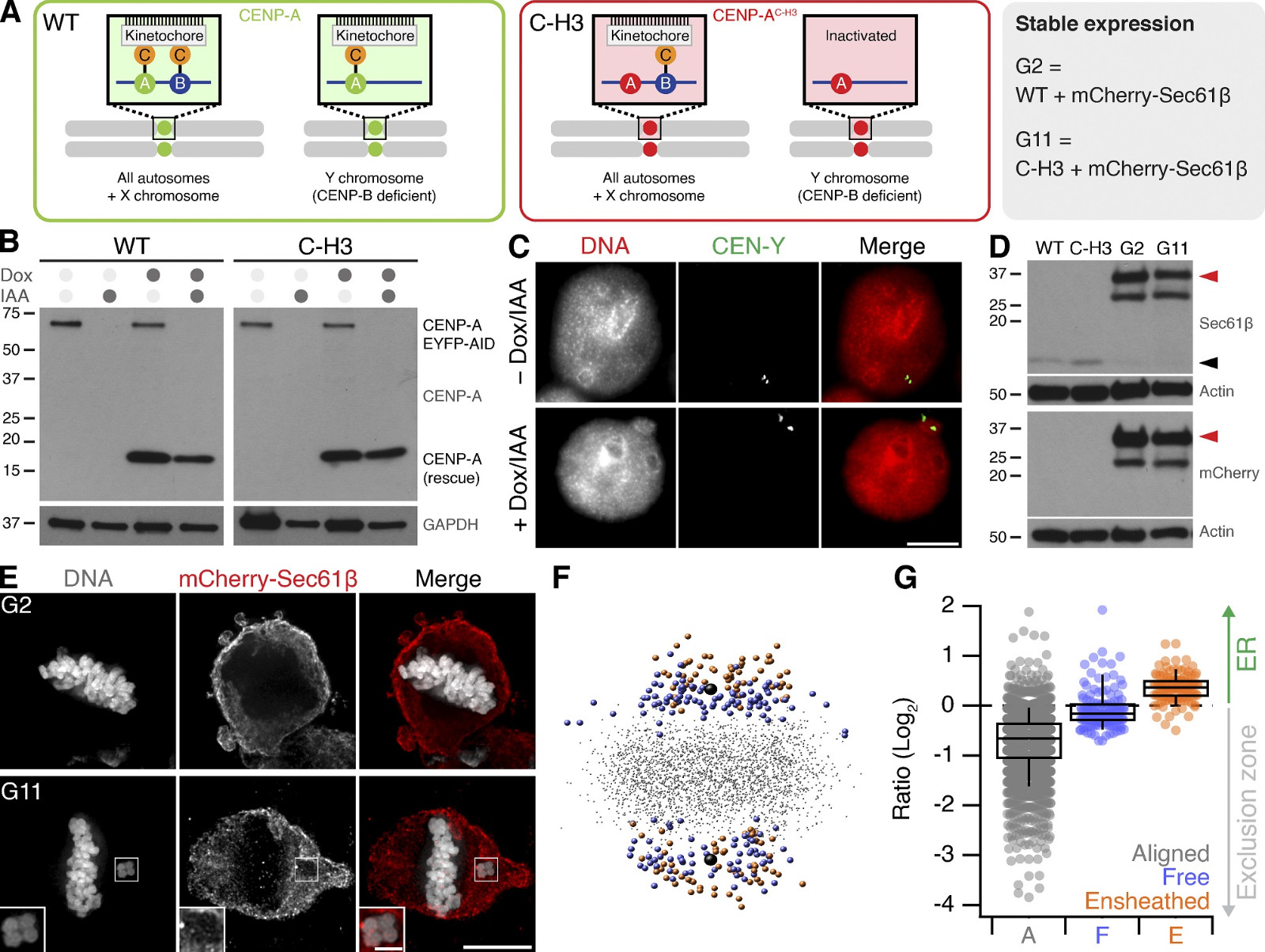
研究配图 - 6:ER 在有丝分裂细胞中的可诱导重定位
而新研究将关注点转移到了细胞分裂时的内膜上,最终明确了一点 —— 以这种方式丢失的染色体,或是引发细胞癌化的直接危险因素。
研究配图 - 7:通过 ER 的诱导重定位,来挽救鞘状染色体。
目前研究人员正在努力了解染色体是如何缠结的,但后续还需开展大量深入的研究,才能最终找到有助于修复该过程、并预防某些形式的癌症的新方法。

有关这项研究的详情,已经发表在近日出版的《细胞生物学杂志》(Journal of Cell Biology)上。
原标题为《Endomembranes promote chromosome missegregation by ensheathing misaligned chromosomes》。