近日,华中农业大学理学院教授韩鹤友团队基于天然辣椒素,创建了一种安全性高、选择性好的肿瘤特异性治疗新方法。相关成果在线发表于《生物材料》(Biomaterials)。辣椒是日常生活中的常见蔬菜,深受人们喜爱。研究表明,常吃辣椒对身体有许多益处,并可用于一些疾病的预防和辅助治疗。
在这之中,辣椒中的辣椒素是发挥作用的重要成分。
韩鹤友教授团队巧妙利用天然辣椒素与纳米技术相结合,开发出一种安全性高,且具有优异选择性的辣椒素递送纳米体系。该体系利用CaCO3做载体,不仅改善了辣椒素分子疏水性高、血液稳定性差、部分人群过敏、难以直接体内应用等难题,还有效实现了肿瘤选择性激活瞬时电位感受器香草醛受体1(TRPV1),诱发钙离子过度内流,达到特异性治疗肿瘤的目标。
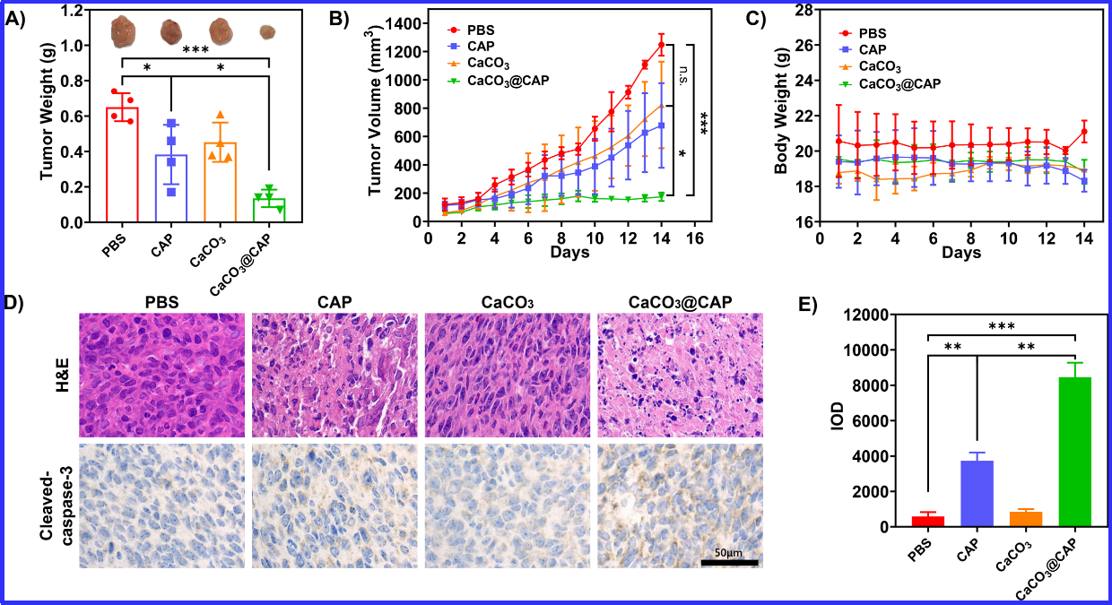
研究人员通过气相扩散制备法在合成CaCO3纳米粒子的同时装载上辣椒素,通过进一步修饰磷脂分子和聚乙二醇,成功制备出了装载辣椒素的CaCO3纳米粒子(CaCO3@CAP-PEG)。该纳米粒子具有良好的水溶液分散性和稳定性,有利于高亲脂性辣椒素通过血液积累到肿瘤组织中。另外,由于CaCO3纳米粒子良好的酸响应性,能有效地在肿瘤酸性微环境中快速裂解并释放出辣椒素分子,提高肿瘤钙离子浓度并实现特异性激活TRPV1通道。
体内外实验均表明,该纳米粒子在酸性条件下TRPV1的激活能有效提升肿瘤细胞内的钙离子浓度,造成线粒体损伤和胞内活性氧提高,最终导致肿瘤细胞的凋亡和肿瘤生长被抑制,实现特异性治疗肿瘤。
硕士研究生徐梦晴和博士研究生张金为论文共同第一作者,韩鹤友为通讯作者。该研究得到了国家自然科学基金项目的资助。

