闫威博士近日发现了一种天然的化合物,在临床前研究中表现出非常理想的男性避孕效果。相关成果发表在《Nature Communications》上,在临床前动物模型中发现了一种安全、有效和可逆的男性避孕剂的天然化合物。

尽管在过去几十年里各国科学家有过诸多努力,但是在男性避孕药方面的进展非常有限。闫威博士所发现的这种化合物名为公藤内酯醇(Triptolide),是从雷公藤(Tripterygium Wilfordii Hook F)中提取的天然化合物,在小鼠和猴子身上均表现出可逆的雄性避孕作用。
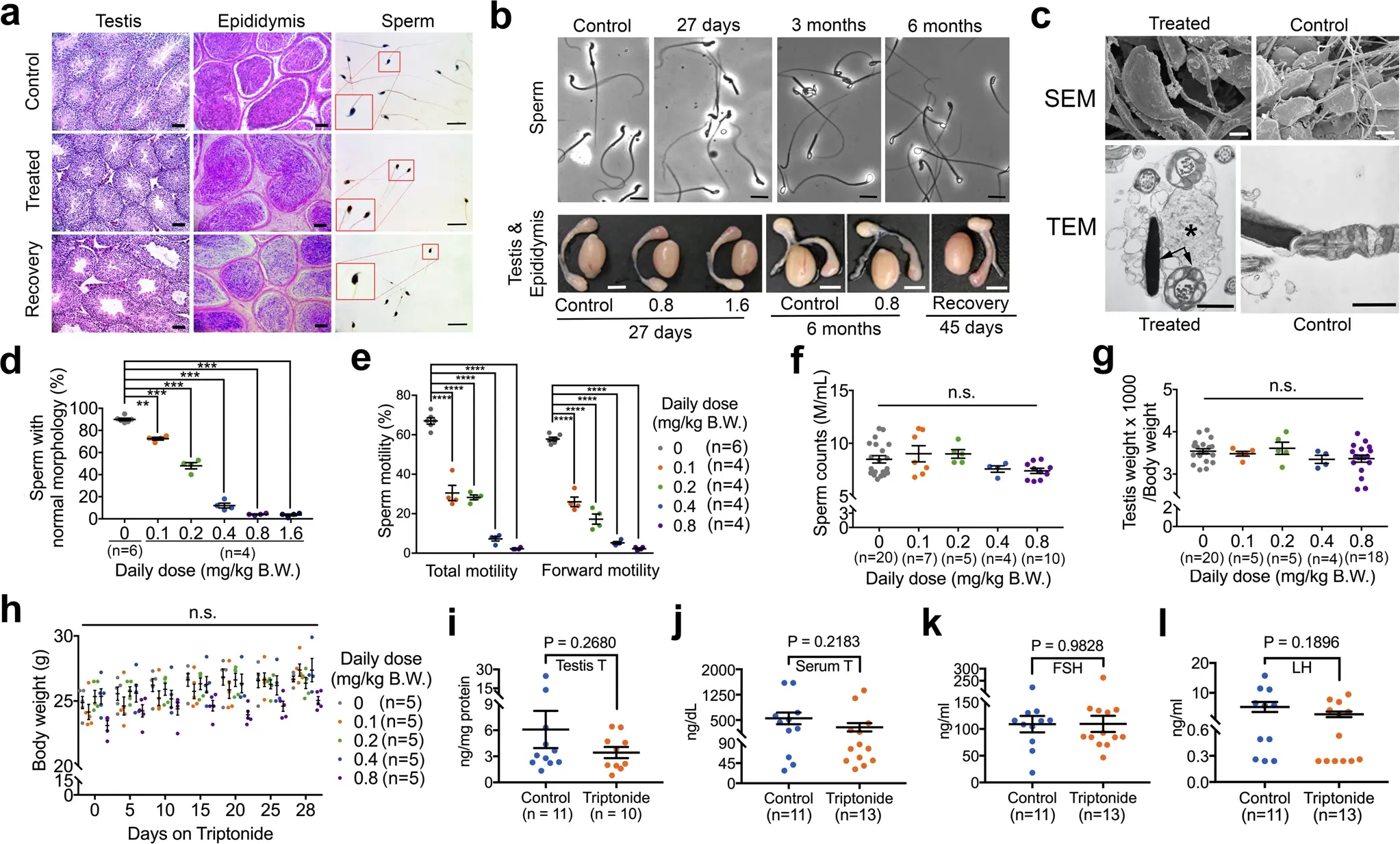
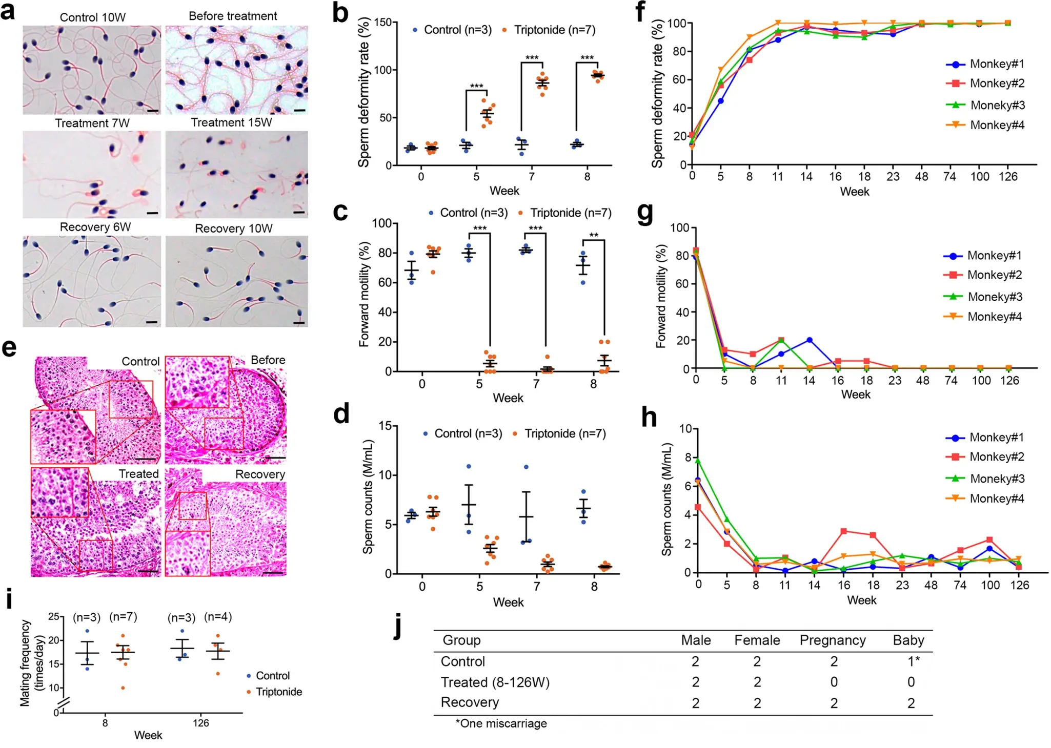
每天单次口服公藤内酯醇,就会诱发精子的改变,使其具有最小或没有向前的运动能力,并接近 100% 的渗透率,从而在 3-4 和 5-6 周内导致男性不育。一旦停止治疗,雄性在大约 4-6 周内又变得有生育能力,并能产生健康的后代。

在短期或长期的公藤内酯醇治疗中都没有发现明显的毒性作用。他们的所有数据表明,公藤内酯醇是一种非常有前途的男性非激素避孕剂,因为它似乎符合一种可行的避孕候选药物的所有标准,包括生物利用度、疗效、可逆性和安全性。一系列的生化分析表明,公藤内酯醇针对的是精子组装过程中的最后一个步骤,导致产生受精所需的没有活力的改变的精子。
闫博士表示:“感谢数十年的基础研究,它启发我们提出了这样一个想法:一种针对精子组装最后几个步骤的关键蛋白的化合物将导致无功能精子的产生,而不会造成睾丸细胞的严重耗损。我们非常兴奋,新的想法奏效,这种化合物似乎是一种理想的男性避孕药。我们在低等灵长类动物上使用非损伤性研究的结果表明,三苯氧胺也将是一种对人类男性有效的治疗。希望我们能够尽快开始人体临床试验,使非激素类男性避孕药成为现实”。