12月27日,公安部发布《机动车登记规定》《机动车驾驶证申领和使用规定》《道路交通安全违法行为记分管理办法》3个部门规章。其中,公安部令第162号《机动车驾驶证申领和使用规定》中明确规定了轻型牵引挂车须考取专业的C6驾驶证,并于2022年4月1日起正式实施。
据悉,《机动车驾驶证申领和使用规定》中,在原有的驾驶证代号的基础之上新增了轻型牵引挂车的驾驶证代号“C6”,值得注意的是,C6驾照只允许增驾。
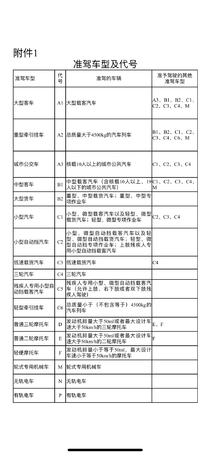
根据新部令规定,申请C6准驾车型驾驶证的,需注意以下事项——
关于申请方式:已取得驾驶小型汽车(C1)、小型自动挡汽车(C2)以上准驾车型驾驶证,且本记分周期和申请前最近一个记分周期内没有记满12分记录的,可以申请增驾轻型牵引挂车(C6)驾驶证。
关于申请年龄:申请C6驾驶证的人员需在20周岁以上,60周岁以下。对60周岁以上、70周岁以下人员,确有驾驶轻型牵引挂车需求的,通过记忆力、判断力、反应力等能力测试后,也可以申请增驾C6驾驶证。
关于驾驶考试:需考试科目二和科目三安全文明驾驶常识,科目二考试项目包括桩考、曲线行驶、直角转弯三个项目,重点考核驾驶人对车身位置、移动轨迹等感知力、判断力、操作力,确保具备轻型牵引挂车安全驾驶能力。
需重点提示的是:原来持有A2准驾车型驾驶证,因满60周岁或者自愿降级已经注销A2驾驶证、现在还有驾驶轻型牵引挂车需求的,无需考试,可以直接向车辆管理所申请签注C6准驾车型驾驶资格。
公安部交通管理局提示广大驾驶人朋友,轻型牵引挂车为汽车列车,驾驶操作难度相对较大,对驾驶人安全驾驶能力和意识要求高。
驾驶轻型牵引挂车多为自驾旅游出行,使用场景多为高速公路、山区道路等复杂环境,出行要密切关注路况,合理规划行车路线,严格遵守道路交通安全法律法规,谨慎驾驶,文明行车,保障道路交通安全。
