巨噬细胞穿过我们的动脉,像吃豆人吞食幽灵一样吞食脂肪。但充满脂肪的巨噬细胞会使血管变窄并导致心脏病。现在,康涅狄格大学的研究人员在《自然-心血管研究》中描述了删除一种蛋白质如何能防止这种情况,并有可能防止人类的心脏病发作和中风。
巨噬细胞是大型白细胞,作为一种清理人员在我们体内巡游,清除危险的碎片。但是在患有动脉粥样硬化的人--血管中的脂肪沉积和炎症--巨噬细胞会造成麻烦。它们吃掉动脉壁内多余的脂肪,但这些脂肪导致它们变成泡沫状。而泡沫化的巨噬细胞往往会助长动脉中的炎症,有时会破坏斑块,释放出可能导致心脏病发作、中风或身体其他部位栓塞的血块。
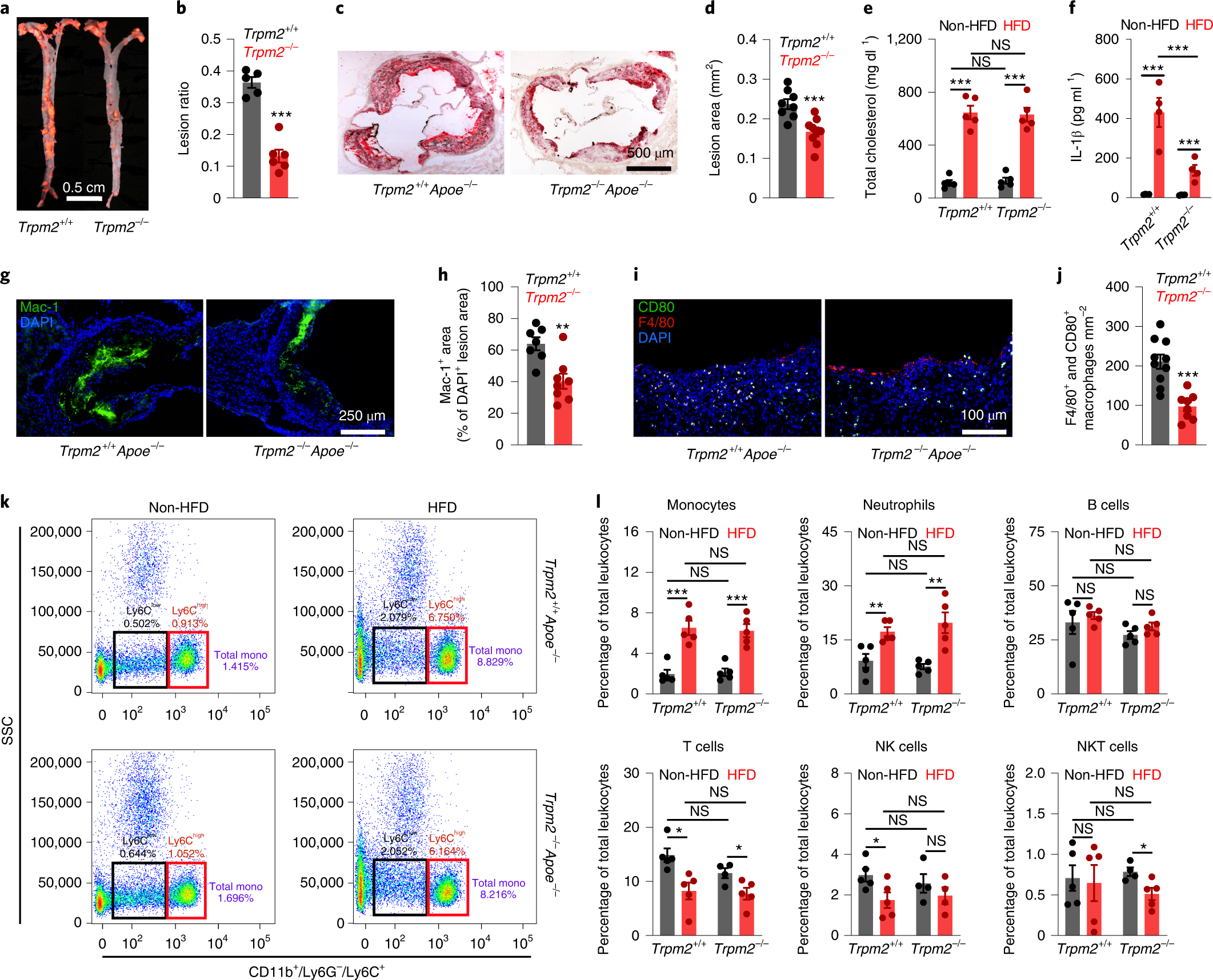
康涅狄格大学卫生学院的一个研究小组报告说,改变巨噬细胞表达某种蛋白质的方式可以防止这种不良行为。他们发现,这种名为TRPM2的蛋白质被炎症激活。它向巨噬细胞发出信号,让它们开始吃脂肪。由于血管的炎症是导致动脉粥样硬化的主要原因之一,TRPM2被激活的情况相当多。所有这些TRPM2的激活推动了巨噬细胞的活动,这导致了更多的泡沫巨噬细胞和潜在的更多的动脉炎症。
康涅狄格大学医学院细胞生物学家Lixia Yue说,TRPM2激活巨噬细胞活动的方式令人惊讶。
"他们形成了一个恶性循环,促进了动脉粥样硬化的发展,"Yue说。Yue和该论文的第一作者、研究生Pengyu Zong证明了一种停止该循环的方法,至少在小鼠中是这样。他们从一种倾向于获得动脉粥样硬化的实验小鼠中删除了TRPM2。删除这种蛋白质似乎并没有伤害小鼠,而且它可以防止巨噬细胞产生泡沫。 它也缓解了动物的动脉粥样硬化。
现在,Yue和Pengyu Zong以及研究小组的其他成员正在研究血液中单核细胞(巨噬细胞的前体)中TRPM2表达的增加是否与人类心血管疾病的严重程度相关。如果他们发现有相关性,高水平的TRPM2可能是心脏病发作和中风的一个风险标志。
