大脑由数十亿个神经细胞组成,这些脆弱的细胞需要在一个受保护的环境中才能正常工作。这个微妙的环境被400英里长的特殊血管系统保护着,这些血管能限制与大脑接触的物质,这就是血脑屏障。
血脑屏障对于保护脑组织免受毒素和病原体的侵害至关重要。“但在神经系统疾病的背景下,这道屏障却成为最大的‘敌人’,因为它阻碍了治疗药物的通过。”美国耶鲁大学医学院内科心血管研究中心教授Anne Eichmann说。
为了给药,多年来,神经学家和血管生物学家一直都希望找到一颗神奇的“子弹”,可以暂时打开和重新封闭血脑屏障。如今,Eichmann的研究团队开发出一种抗体工具,可以一次性打开血脑屏障几个小时,从而将药物输送到患者大脑。
相关研究结果日前发表于《自然—通讯》。
Eichmann说:“这是我们首次发现如何用分子控制血脑屏障。”
血脑屏障的形成和维持依赖于Wnt信号通路,它调节着许多关键的细胞过程。Eichmann团队试图弄清楚,是否可以对这一途径进行调节,以便“按需”打开血脑屏障。
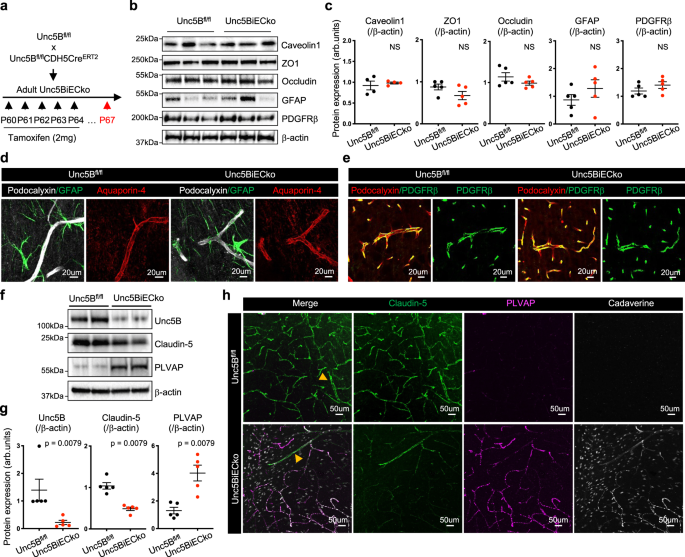
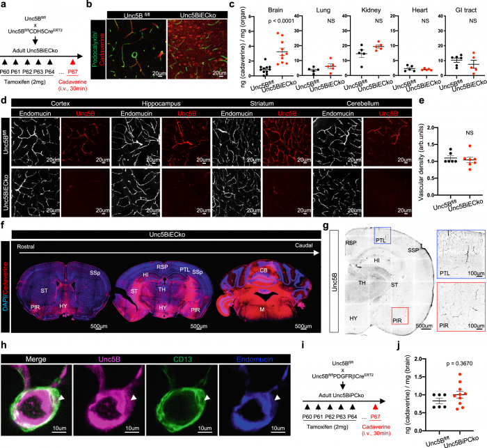
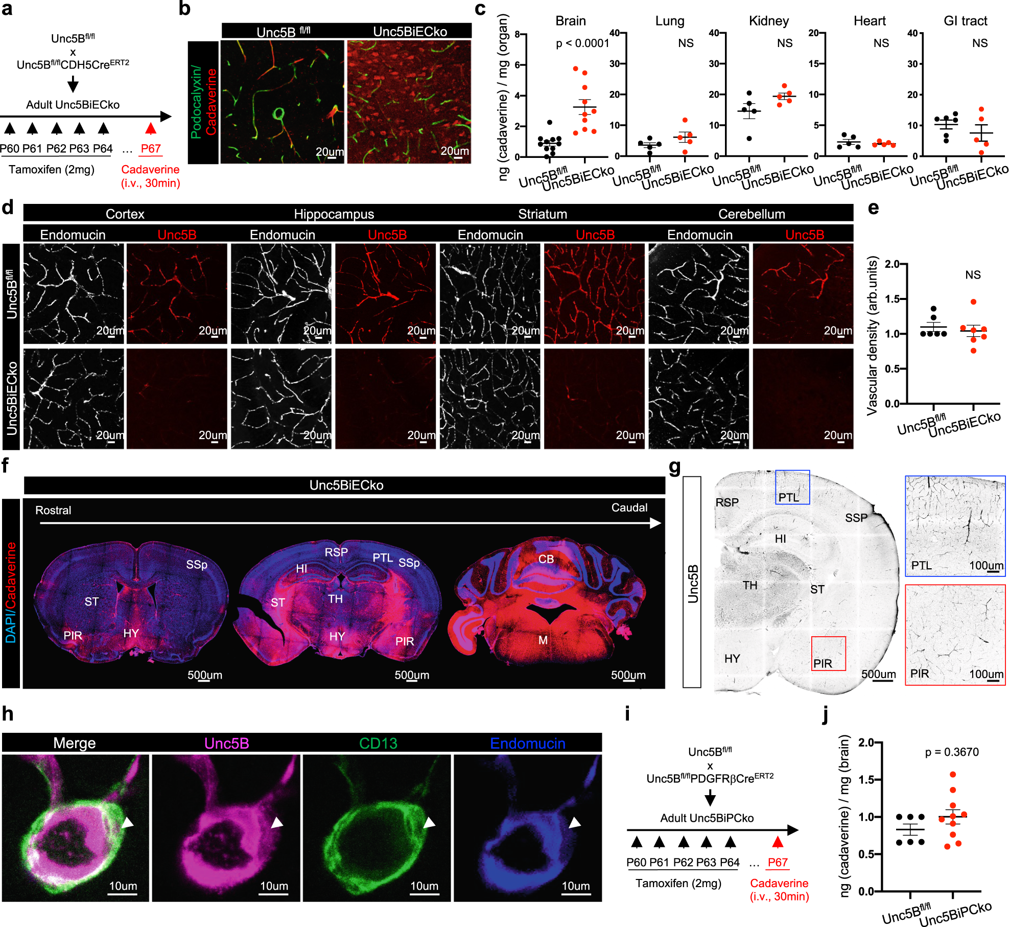
研究人员选择研究一种名为Unc5B的分子,该分子是在毛细血管内皮细胞中表达的内皮膜受体。实验结果表明,如果敲除小鼠体内的Unc5B,这种啮齿动物便会在胚胎发育早期死亡,因为它们未能形成正常的血管系统,这表明Unc5B是血管发育中的一个重要分子。研究人员还发现,一种名为Claudin5的蛋白质也随之显著减少了,后者对血脑屏障内皮细胞之间的紧密连接至关重要。这让研究团队意识到,Unc5B在维持血脑屏障方面可能很重要。
研究人员此前并未发现Unc5B和Wnt信号通路之间的联系。通过这项新研究,他们发现,Unc5B受体控制着Wnt通路,起着上游调节器的作用。

接下来,研究人员在已经建立血脑屏障的成年小鼠体内敲除Unc5B,发现在没有Unc5B的情况下,血脑屏障仍然是开放的。此外,他们发现,移除负责屏障效应、与Unc5B受体结合并在细胞之间或细胞内部发送信号的Netrin-1配体,也会导致血液屏障缺陷。
于是,研究团队开发了一种可以阻止Netrin-1与Unc5B结合的抗体。注射该抗体后,研究人员能够干扰Wnt信号通路,导致血脑屏障在需要时暂时打开。
“这是一个相当迷人的过程,我们能以一种对时间非常敏感的方式打开血脑屏障,以促进药物输送。”该论文第一作者、耶鲁大学博士后研究员Kevin Boyé说。
由于血脑屏障阻止了除极少数小分子外的所有分子的进入,因而导致神经系统疾病极难治疗,如阿尔茨海默氏症、多发性硬化症、脑瘤和抑郁症等。控制这一屏障将有助于未来的药物输送。值得一提的是,研究团队目前还没有发现任何潜在并发症,但计划在以后的研究中评估抗体的有效性和潜在毒性。
Eichmann表示,他们围绕人体如何建立如此紧密的屏障保护神经元,以及如何将其用于药物输送做了许多基础性研究,并发现血脑屏障有可能被用作药物穿透大脑的传递平台。
接下来,研究团队希望了解如何将该发现应用于脑肿瘤的化疗。他们目前还在研究是否可以将抗体应用到大脑之外的中枢神经系统其他区域。
相关论文信息:https://doi.org/10.1038/s41467-022-28785-9
来源:中国科学报