研究人员发现,所有“干细胞之母”——即全能干细胞,其DNA复制的速度要慢得多,这有助于提高它们分化为其他细胞的效率。在实验室培养的全能干细胞中对DNA复制踩下刹车,提高了它们的效率,这可能导致再生医学的重大突破。
干细胞因其能分化成身体内各种类型的细胞而闻名,但有些干细胞比其他细胞更具有多功能性。多能干细胞驻留在成人身体的大多数组织中,并能分化为有限的细胞类型。多能干细胞在树上更早一步,能够分裂成身体中几乎任何类型的细胞。这些细胞自然存在于发育中的胚胎中,而且这种状态也能在成人细胞中被诱导出来,它们构成了大多数基于干细胞的再生医学。

但还有一种更早、更强大的类型,被称为全能干细胞。这些干细胞可以分化成生物体内的任何类型的细胞,并且是唯一能够形成胎盘等结构的干细胞。它们只在受精后的头几天出现,然后细胞开始变得更加专业化。
这些全能干细胞可能对再生医学非常有用,但需要进一步研究来了解它们。在新研究中,慕尼黑亥姆霍兹中心和慕尼黑大学的研究人员发现了这些细胞的一个新特征,可能有助于解释它们为何如此有效。
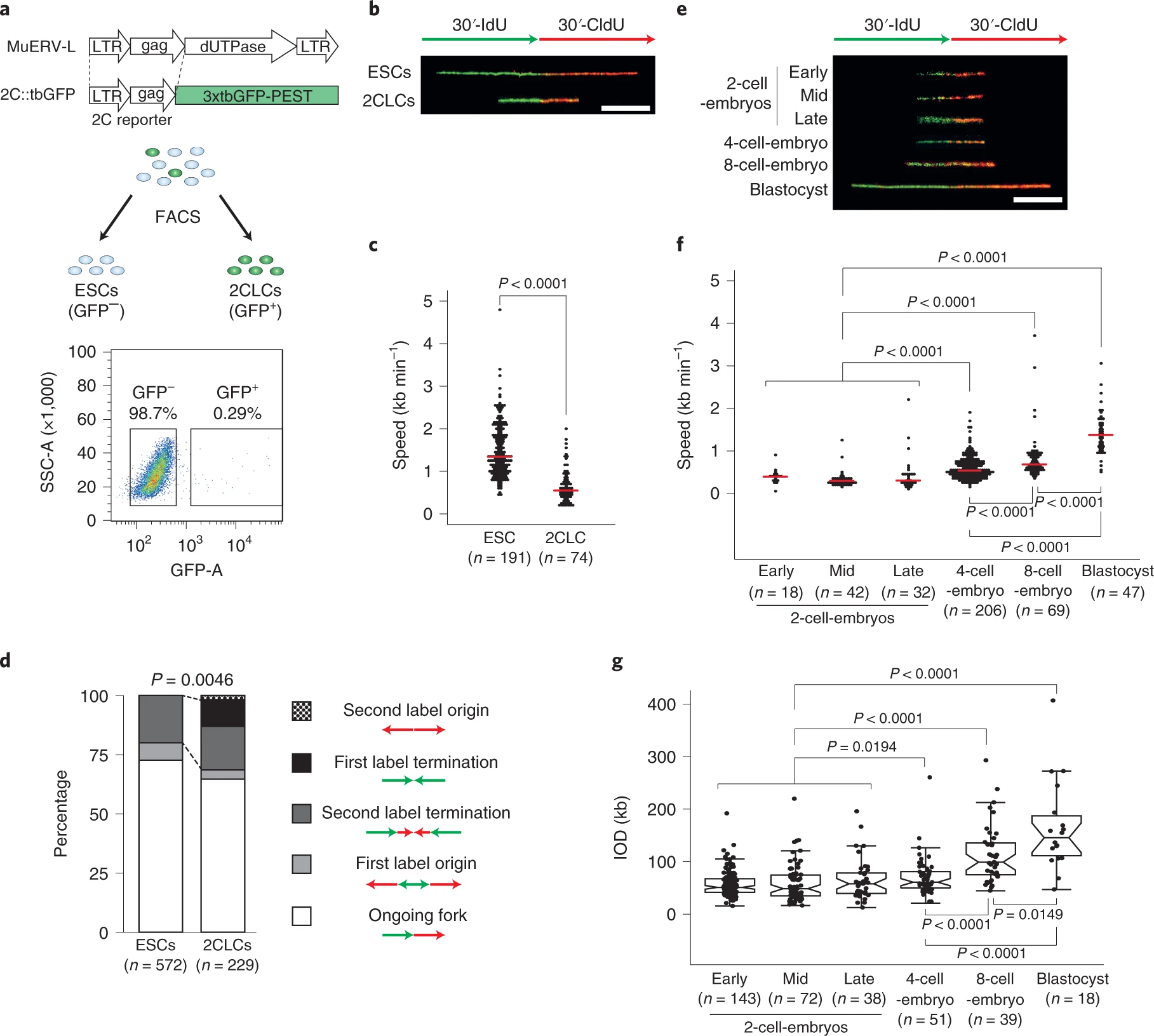
该研究的第一作者Tsunetoshi Nakatani说:“我们发现,在全能干细胞,即干细胞的母细胞中,DNA复制的速度与其他更分化的细胞相比有所不同。它比我们研究的任何其他细胞类型要慢得多。”
DNA复制是一个重要的过程,细胞在分裂前会复制其整个基因组,因此原始细胞和子细胞都有一个副本。全能干细胞可能比其他细胞更缓慢地经历这一过程,以减少错误,并更有效地分化成其他细胞。
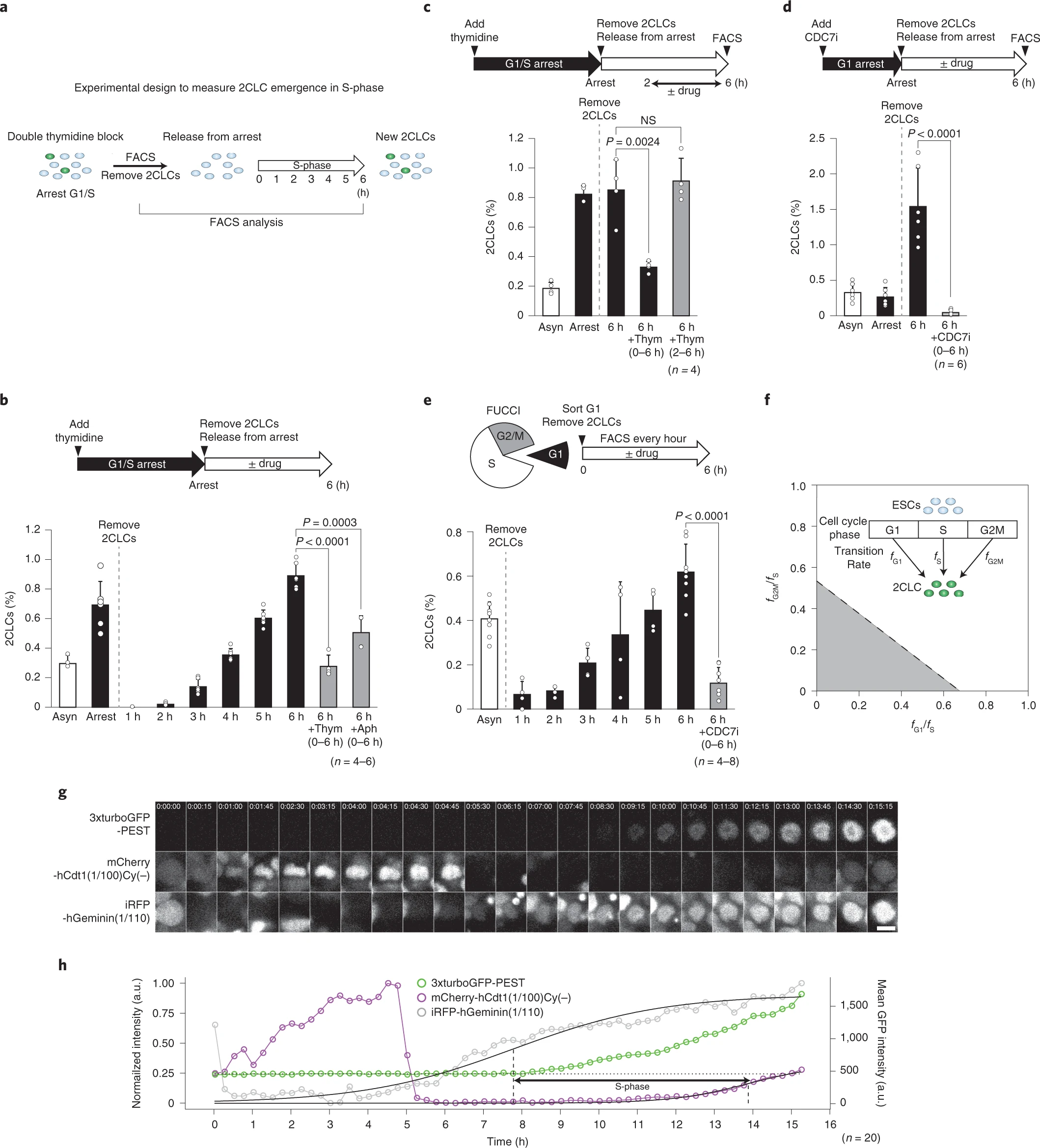
研究小组发现,自然全能干细胞并不是唯一经历较慢DNA复制的细胞--在实验室培养的全能类细胞也是如此。

“这让我们想到了一个问题。”Nakatani说:“如果我们设法改变DNA复制的速度,我们能否改善细胞重编程为全能细胞的情况?”
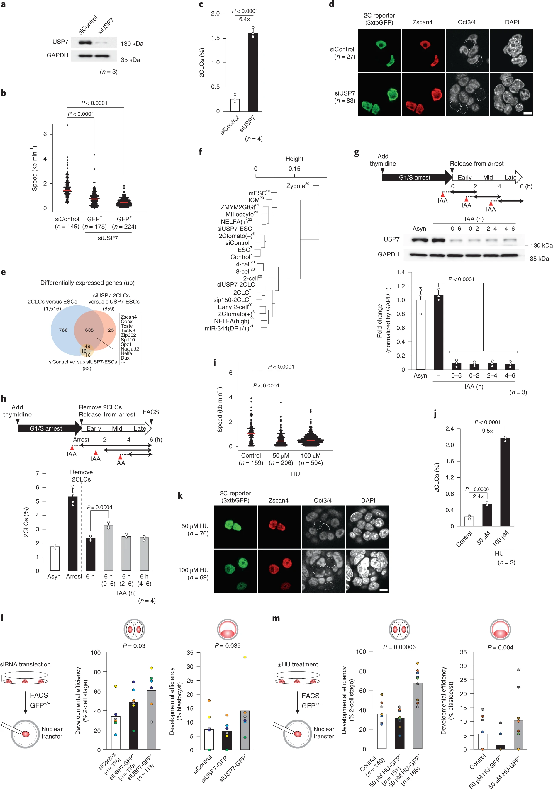
为了测试这个想法,研究人员通过限制细胞用来合成DNA的基质,人为地减慢了DNA的复制速度。果然,那些花时间复制DNA的细胞可以以更好的效率重新编程。
该团队表示,这一发现可以帮助科学家制造更好的全能干细胞,提高再生医学的有效性。但当然,仍有很多工作要做。

该研究发表在《自然-遗传学》杂志上。