拉霍亚免疫学研究所(LJI)的科学家们发现了TET酶的损失如何导致B细胞淋巴瘤。他们的研究发表在《自然-免疫学》上,有可能为设计针对许多癌症中恶性细胞的药物治疗策略带来机会。
这项新研究由LJI癌症免疫治疗中心的Anjana Rao教授(博士)领导,实验由LJI讲师Vipul Shukla博士(即将成为西北大学的副教授)和加州大学圣迭戈分校研究生Daniela Samaniego-Castruita领导。
这项新研究帮助科学家最终将癌细胞中的两个危险现象联系起来。
在以前的研究中,科学家们在许多血癌和实体癌患者身上发现了导致TET酶失去功能的突变。研究人员还发现,基因组的不稳定性,如DNA代码中的双链断裂,是癌细胞的一个共同特征。在这个项目中,科学家们探索了TET缺乏与基因组不稳定性有关的一种潜在方式。

Shukla说:“这项研究提供了关于该领域一个重要问题的见解。”
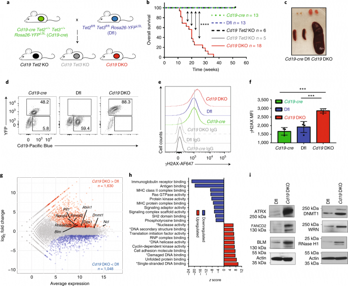
通过研究淋巴瘤的小鼠模型,研究人员发现,删除成熟B细胞中的TET2和TET3酶对B细胞的稳态产生了巨大的影响。Samaniego-Castruita说:“TET缺陷的小鼠患上了淋巴瘤,我们观察到与基因组不稳定性有关的标记增加,如双链断裂。”
研究小组随后进行了基因组分析,以寻找在分子水平上发生的事情的线索。他们看到,如果没有TET2和TET3,DNA变得充满了不寻常的DNA结构,称为G-四链体和R-环。
DNA通常有两条相互平行的链。当由RNA组成的第三条链滑入并迫使两条DNA链之间出现间隙时,就会出现R环。G-四链体的作用就像DNA链上的结。当细胞试图读取DNA代码并保持细胞正常工作时,R-环和G-四链体都使原来的两条DNA链难以"解压"。
Shulka和Samaniego-Castruita深入研究了这些DNA结构,这要感谢拉霍亚研究所的Tullie和Rickey家族SPARK免疫学创新奖的资助。Shukla说:“这些结构代表了DNA中比其他区域更脆弱的部位。通过这项研究,我们发现TET酶也许与这些结构的调节有关,这反过来可以解释在没有TET酶的情况下获得基因组不稳定性的一种机制"。”

当涉及到B细胞恶性肿瘤时,G-四链体和R-环似乎是告诉TET突变和危险的基因组不稳定性之间的一个缺失环节。
那么,如果G-四链体和R-环造成了问题,是否有办法阻止它们的形成?Shukla和Samaniego-Castruita观察到,DNMT1在TET缺陷的B细胞中被上调。DNMT1是一种关键酶,负责维持DNA上被称为“DNA甲基化 ”的标记。DNA甲基化是基因组中一个重要的调控标记,通常通过TET酶的活动被移除。
如果没有TET酶,DNA甲基化标记的正常给与就会被打破。因此在他们的下一个实验中,科学家们还删除了TET缺陷的小鼠B细胞中的Dnmt1基因,以测试G-四链体和R-环的水平是否能在删除DNMT1蛋白后发生改变。
事实上,删除DNMT1与侵略性B细胞淋巴瘤的发展有明显的延迟。Samaniego-Castruita说,删除DNMT1也与G-四链体和R-环的水平下降有关。
研究人员强调,调节G-四链体和R-环可能只是TET酶控制基因组稳定性的一种方式。还有更多的工作要做,以揭示导致TET缺陷的细胞在DNA中积累这些神秘结构的精确步骤。有一天,该团队希望能制定出战略,通过这些战略,G-四链体和R-环可以成为帮助癌症患者的目标。
随着Rao实验室继续研究TET酶的影响,Shukla将在今年冬天加入西北大学细胞和发育生物学系的教师队伍。他计划成立自己的实验室,专注于研究DNA的替代结构构象。