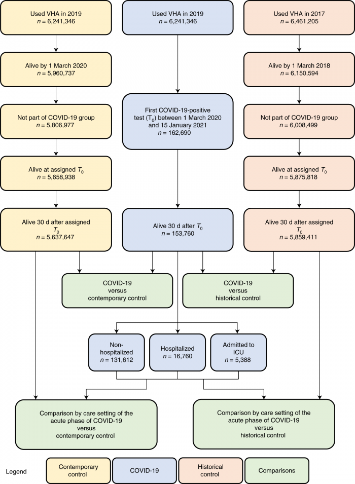
据7日发表在《自然·医学》杂志上的论文,美国研究人员通过对联邦健康数据的深入分析发现,患有新冠肺炎的人在感染后的第一个月到一年内发生心血管并发症的风险增加。这些并发症包括心律紊乱、心脏发炎、血栓、中风、冠心病、心脏病发作、心力衰竭甚至是死亡。
华盛顿大学医学助理教授、资深作者齐亚德·艾尔-艾利表示,对新冠肺炎长期影响的观察发现,新冠肺炎会导致严重的心血管并发症和死亡。心脏受损后无法再生,也不容易修复。这些疾病将影响人们一生。
艾尔-艾利还表示,对于那些在感染新冠肺炎之前明显有心脏病风险的人来说,新冠肺炎可能会放大这种风险。但最值得注意的是,那些从未有任何心脏问题且被认为患病风险较低的人在得新冠肺炎后,也会出现心脏问题。
研究中的新冠肺炎患者大多是年长的白人男性,研究人员也分析了包括所有年龄和种族的女性和成年人在内的数据。对这些人长达一年的心脏健康状况跟踪发现,心脏病的发生率(包括心力衰竭和死亡)比那些没有感染新冠肺炎的人高4%。
“有些人可能认为4%是一个很小的数字,但考虑到疫情的严重程度,事实并非如此。”艾尔-艾利说,“在美国,大约有300万人因新冠肺炎而患上心血管并发症。”

与没有任何感染的对照组相比,新冠肺炎感染者患冠心病的可能性增加了72%,心脏病发作的可能性增加了63%,中风的可能性增加了52%。
总体而言,新冠肺炎感染者发生重大心血管不良事件(包括心脏病发作、中风和死亡)的可能性比其他人高出55%。
