返回上一页  首页 | cnbeta报时: 01:15:49
预防痴呆症的鼻腔喷雾剂进入人体试验阶段
发布日期:2022-01-04 11:19:18  稿源:Win10s.COM

大阪市立大学的科学家们近日报告说,一种新型鼻腔喷雾剂的临床前测试获得成功,该喷雾剂旨在防止与痴呆症有关的神经变性。该喷雾剂结合了两种便宜的现有药物,并被发现可改善几种不同的痴呆症小鼠模型的认知功能。

这项新研究发表在《神经科学前沿》(Frontiers in Neuroscience)杂志上,是继2016年的基础性研究之后,发现一种名为利福平的普通抗生素可以减少已知与阿尔茨海默病的发展有关的有毒蛋白质的积累。在几个小鼠实验中,研究表明如果在疾病的最早期阶段使用这种抗生素可以防止神经变性。然而,由于利福平对肝脏偶有不利影响,在人类中长期使用利福平治疗并不是特别可行。

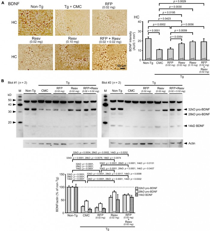
fnins-15-763476-g001.jpg

因此在2018年,研究人员调查了鼻腔给药的利福平是否有助于将药物更直接地输送到大脑,避免其对肝脏的破坏性副作用。这些发现表明,通过鼻腔给药的利福平导致了大脑中更高的水平,改善了认知结果并减少了肝脏的毒性。

科学家们在他们的最新研究中写道:“为了进一步确保鼻腔给药利福平的安全性,我们假设利福平的不良副作用可以被其他化合物所拮抗。因此,我们在文献中寻找一种具有与利福平相反的肝脏保护作用的化合物,如果可能的话,还寻找利福平没有显示出的其他临床效果。”

这项新研究以一种叫做白藜芦醇的天然抗氧化剂为目标,这种物质存在于黑巧克力和红酒等食物中,最近因其独特的抗衰老和抗癌特性而被研究。研究人员认为,通过将鼻腔给药的利福平和白藜芦醇相结合,可能是安全的长期治疗的关键,可以防止或至少减缓痴呆症的发展。

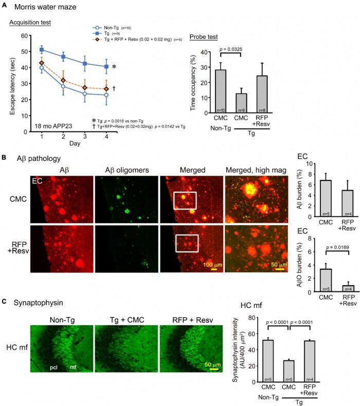
fnins-15-763476-g002.jpg

一种固定剂量的利福平和白藜芦醇组合通过鼻腔给药,每周五次,为期一个月,用于几种不同的神经变性小鼠模型,包括阿尔茨海默病和路易体痴呆症。结果显示,这种新型组合疗法改善了小鼠的认知能力,并阻止了有毒蛋白质在大脑中的积累。

联合治疗也没有显示出肝脏损伤的迹象,并且比单独提供每种药物更有效地防止神经变性。这项新研究的首席调查员Takami Tomiyama说,与通常的抗生素相比,研究中使用的利福平的剂量很小。而且,当与白藜芦醇结合时,它可以作为一种长期预防疗法安全地提供给人类。

Tomiyama解释说:“根据体表面积换算成人的剂量,它变成0.081毫克/公斤/天。目前,利福平作为抗生素的处方量为10毫克/公斤/天,与此相比,我们证实了在一个低得多的剂量下的效果。”

fnins-15-763476-g003.jpg

Tomiyama及其同事已经成立了一家名为Medilabo RFP的公司,开始进行人体临床试验,以测试这种新型鼻腔喷雾剂。这些人体试验应该很快开始,跨越包括日本和美国在内的全球多个地点。

这项新研究发表在《神经科学前沿》杂志上。

查看网友评论   返回完整版观看

返回上一页  首页 | cnbeta报时: 01:15:49

文字版  标准版  电脑端

© 2003-2026