目前,新能源汽车投保的车险,和传统燃油车一致。但传统燃油车的发动机涉水险以及其它保险项目,对于新能源汽车来说并不适用。随着新能源汽车保有量的持续增加,出台新能源汽车专用的保险条款及产品,已经是势在必行。
12月13日,中国保险行业协会发布了《中国保险行业协会新能源汽车商业保险专属条款(试行)》通知。

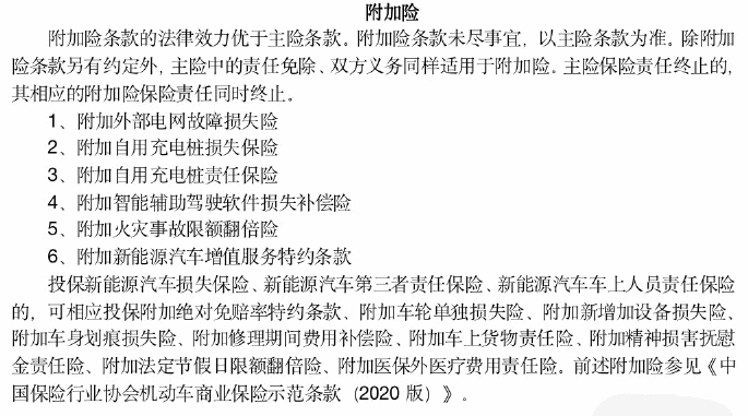
与传统车险条款相比,《新能源汽车专属商业保险》的保险责任大大扩容,也更适应新能源车的特点,不仅考虑到新能源车自燃风险,还考虑到“三电”(即电池、电机和电控)的损坏风险。
其中,对于新能源汽车车主关注的保险损失条款,征求稿中都作出了详细说明。
车主最担心的无非就是电动车起火问题,意见稿中特别为新能源汽车设置了专属附加险。
具体来看,包含有附加外部电网故障损失险;附加自用充电桩损失保险;附加自用充电桩责任保险;附加智能辅助驾驶软件损失补偿险;附加火灾事故限额翻倍险;附加新能源汽车增殖服务特约条款。
值得说明的是,汽车不论是在充电还是正常停放时,起火自燃除了会造成自己车辆损失之外,还极易造成第三者伤亡或者损失。
而且一旦牵涉到第三者,比如汽车自燃引燃旁边多辆车,或者将整个房屋引燃,财产损失数额也往往巨大,可能会超出购买车险的赔偿限额。
为此,针对新能源汽车的火灾事故,特别推出有火灾事故限额翻倍险。


新能源汽车因起火只是第三者人身伤亡或者财产直接损毁,依法应对第三者承担的损害赔偿责任,且不属于免除保险人责任范围的。
被保险新能源汽车第三者责任保险所适用的责任限额在保险单载明的基础上翻倍,分为主责任限额的2倍、3倍、4倍三档,由投保人和保险人在投保时协商确定。
按照当前三责险最高1000万元的保额来计算,新能源汽车的火灾事故限额翻倍险,最高可以翻4倍,投保4千万元的保额,满足车主因火灾赔付的理赔需求。