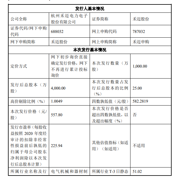
A股历史上发行价最高的新股出炉——557.8元/股,远超此前最高股价记录292.92元/股(义翘神州)。12月7日晚,禾迈股份发布首次公开发行股票并在科创板上市发行公告,公司发行价定价为每股557.80元。按照中一签500股计算,中签禾迈股份的投资者全额缴款金额高达近28万元。
公告显示,禾迈股份本次公开发行股票1000万股,发行后总股本为4000万股;最终确定发行价格为557.80元/股;发行后总市值223.1200亿元,对应募集资金55.7800亿。
今年以来,发行价超100元/股的公司有11家,其中首发当天上涨的股票平均当天收盘涨超103%,按照这么算的话,禾迈股份中一签可能挣28万。
但也有股民担心这么高的发行价,担心破发,纷纷表示:胆小,不敢申购。
招股意向书显示,禾迈股份是一家以光伏逆变器等电力变换设备及电气成套设备为主要业务的高新技术企业。公司系微型逆变器领域的后来者,经过多年的技术研发,已形成了包括微逆拓扑技术、软开关技术、功率模块主动并联技术等在内的一系列独创的专有技术。
对于为何出现如此高的发行价格,有市场人士分析称,这主要由于该公司今年业绩增速较高(近三年符合增长率为186%)、规模较小、市场认可度高。
其发行市盈率高达225.94倍,远高于其所在行业最近一个月的平均静态市盈率(51.02倍)。
