阿拉巴马大学伯明翰分校(UAB)的一项新研究称,从纳米颗粒中释放TT-10改善了心脏病发作后的心脏功能,同时伴随着小鼠模型中心肌细胞增殖的增加和梗塞面积的缩小。
心脏病发作杀死了心肌细胞,导致了削弱心脏的疤痕,常常导致最终的心脏衰竭。肌肉修复的缺乏是由于哺乳动物心肌细胞的增殖能力非常有限,除了出生前后的短暂时期。
因此,一种名为TT-10的药物产品,通过Hippo-Yap信号通路的组件发挥作用,刺激心肌细胞的增殖,被认为有希望治疗心脏病发作。几年前,研究人员在小鼠心脏病发作模型中腹腔注射TT-10,起初促进了心肌细胞的增殖,并在用药一周后显示心肌细胞死亡区域(称为梗塞)的大小有所下降。然而,这些早期的改善在后来的时间点上出现了心脏功能的恶化。
因此,Jiananyi"Jay"Zhang博士和他的阿拉巴马大学伯明翰分校生物医学工程系的同事提出了一个简单的问题。如果将TT-10装入由聚乳酸-co-glycolic-acid(或称PLGA)制成的纳米粒子中,从而使TT-10缓慢释放,会发生什么?
正如UAB研究人员在《JCI Insight》杂志上报告的那样,缓释确实是有益的。纳米粒子介导的TT-10缓释递送增强了TT-10治疗在小鼠心脏攻击模型中修复心肌的效力和持久性。

与使用生理盐水、空纳米颗粒或直接使用TT-10溶液治疗的小鼠组相比,将TT-10纳米颗粒注射到梗塞的心肌中可改善心脏功能--通过射血分数和功能性缩短的明显改善,以及收缩末期直径和舒张末期直径的明显下降来衡量。此外,与其他三组的测量结果相似,经TT-10纳米颗粒处理的心脏的梗塞大小和心脏重量/体重比都明显降低。所有这些措施表明,TT-10纳米粒子组的心脏功能得到了改善。
研究人员还测量了TT-10对心肌细胞生物学的影响,以及对细胞繁殖的几个标志物的影响,包括在培养中和小鼠心脏病模型中。
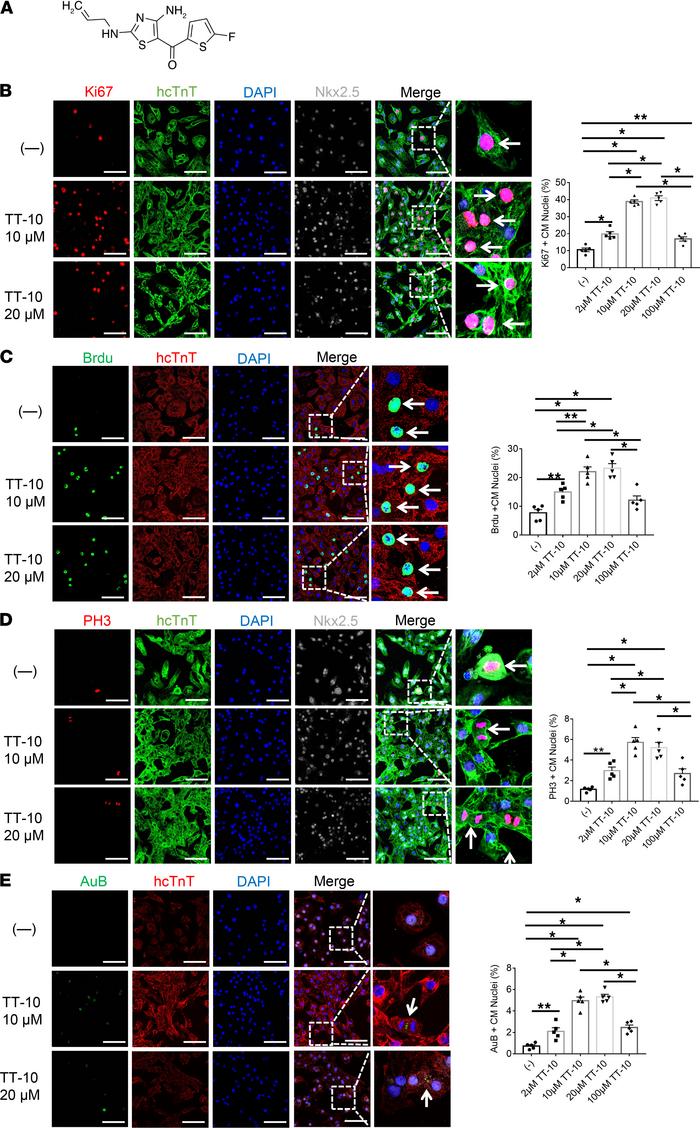
在不同浓度的TT-10中生长的人类诱导多能干细胞心肌细胞显示出增殖、细胞周期的S期(当细胞复制其基因组内容时)、细胞周期的M期(当细胞分裂复制的DNA时)和细胞分裂(当两个子细胞的细胞质一分为二时)的分子标志物增加。在TT-10浓度为10至20微摩尔时出现了活性峰值。
培养的心肌细胞还显示出程序性细胞死亡或细胞凋亡明显减少,转录共激活物Yap位于细胞核内的心肌细胞比例明显增加。研究人员表示,Yap在细胞核中的存在,即它积极帮助基因表达,与Hippo-Yap信号在心脏再生中的作用一致。
与其他三个治疗组相比,在小鼠心脏病发作模型中用TT-10纳米粒子治疗的心脏在梗塞后一周有明显更多的边缘区心肌细胞,这些细胞显示出细胞增殖、M期生长和Yap的核位置的标记。边界区是指梗塞旁边的区域。另外,TT-10纳米粒子治疗似乎促进了血管的生长,称为血管生成。

UAB的研究人员说,这表明在TT-10纳米粒子治疗的小鼠中观察到的心肌恢复的改善似乎至少部分归因于Hippo-Yap信号的激活和心肌细胞的增殖。
研究人员表示:“因此,我们的结果表明,PLGA纳米颗粒可用于提高众多心血管药物的治疗管理效率。此外,尽管我们目前的调查中的动物是在开胸手术期间通过直接心肌内注射来治疗TT-10纳米颗粒,但PLGA纳米颗粒完全可以与创伤性较小的临床给药方法兼容,如基于导管或回声引导的经胸心肌注射。”