据New Atlas报道,耶鲁大学的研究人员已经开发出一种新的口服药物,用于治疗1型糖尿病。在对小鼠的测试中,该药物不仅能快速调整胰岛素水平,还能恢复代谢功能并逆转炎症,为可能的疾病预防铺平道路。

当一个人的免疫系统攻击并破坏其胰腺中的β细胞时,1型糖尿病就开始了。这些关键细胞负责生产胰岛素,即把葡萄糖转化为能量的荷尔蒙,因此患者需要每天多次注射胰岛素。
服用口服胰岛素药片将是一种更简单、更少创伤的常规做法,但不幸的是,胰岛素在进入血液之前就在胃里被破坏了。许多科学家正在试验各种方法来帮助它在旅途中存活下来,包括保护性涂层、带有微针的胶囊直接通过胃粘膜注射胰岛素,甚至还有进入血液然后只在葡萄糖水平高时释放胰岛素的纳米颗粒。
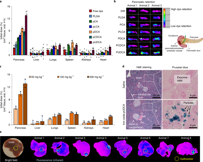
在这项新的研究中,耶鲁大学的科学家们开发了一种新的纳米粒子药物载体,它不仅可以将胰岛素安全地运送到胰腺,而且外壳本身也具有治疗作用。它由熊去氧胆酸制成,这是一种在体内自然产生的胆汁酸,研究人员将其聚合。这有助于它更好地与胰腺中的受体结合,改善代谢功能,最重要的是,甚至可以减少那些首先破坏β细胞的“流氓”免疫细胞。
这项研究的通讯作者Tarek Fahmy说:“让我兴奋的是,这是一种双管齐下的方法。它促进了正常的新陈代谢,并在长期内纠正了免疫缺陷。因此,你实际上是在治疗疾病,同时也在维持胰岛素水平。”

该团队在患有1型糖尿病的小鼠身上测试了纳米颗粒,发现它们能有效改善胰岛素水平,而胆汁酸纳米颗粒能减少炎症并恢复代谢功能。研究小组还发现,通过其口服胶囊输送的胰岛素比通过标准皮下注射输送的胰岛素快七倍左右。重要的是,研究人员在对猪的测试中也看到了类似的结果。
这些结果是相当有希望的,但当然,还需要做更多的工作来调查人类是否会看到同样的好处。该团队表示,纳米粒子也可以用来携带其他分子,有可能帮助治疗其他疾病。
Fahmy说:“对于糖尿病和其他疾病状态来说,潜力是巨大的。我希望这一技术发展将被用于开发目前在自身免疫、癌症、过敏和感染方面的困难挑战的紧急解决方案。”
这项研究发表在《自然-生物医学工程》杂志上。