今天,景嘉微发布公告称,公司JM9系列图形处理芯片已完成流片、封装阶段工作及初步测试工作,短期内不会对公司业绩产生重大影响。公告的内容中显示,根据公司测试结果,JM9系列图形处理芯片产品满足地理信息系统、媒体处理、CAD辅助设计、游戏、虚拟化等高性能显示需求和人工智能计算需求。
其实之前接受调研机构时,景嘉微就表示,芯片领域是公司大力发展的业务方向,基于公司多年来在通用领域的产片开发与市场拓展,公司芯片产品在通用领域的应用得到大幅提升,使得收入大幅增加,而2021年上半年公司芯片领域收入为2.14亿元,较同期增长1354.57%。
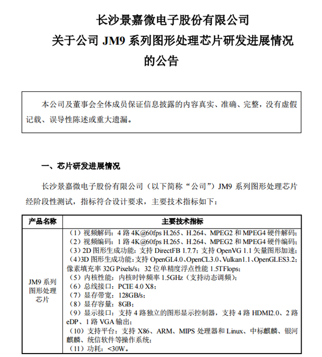
结合此前的消息,这个下一代GPU芯片应该就是JM9系列,该公司此前在招股书中提到其性能希望能达到2017年底2018年初的水平。
根据官方所列规格,JM9231 的性能可达到2016年中低端产品水平,而JM9271 核心频率不低于1.8GHz,支持PCIe 4.0 x16,搭配16GB HBM显存,带宽512GB/s,浮点性能可达8TFLOPS,性能不低于GTX 1080的水平,正好符合17年底18年初显卡的说法。

景嘉微还重申,下一代图形处理芯片部分测试工作已在前期完成,流片后还需做后续的测试,具体周期均需要视流片回来后的情况而定。公司下一代图形处理芯片目标应用市场需以流片测试后的性能为准。
