随着SARS-CoV-2变体在世界各地的出现,该大流行病的传播正在加速。由蒙特利尔大学化学系教授Joelle Pelletier和Jean-François Masson领导的一个研究小组想弄清楚自然感染或疫苗接种是否会导致产生更多的保护性抗体。
在他们最近发表在《科学报告》上的研究中,他们观察到那些接种辉瑞BioNTech或阿斯利康疫苗的人的抗体水平明显高于被感染者。这些抗体对Delta变体也很有效,而在2020年收集样本时,魁北克省并不存在这种变体。
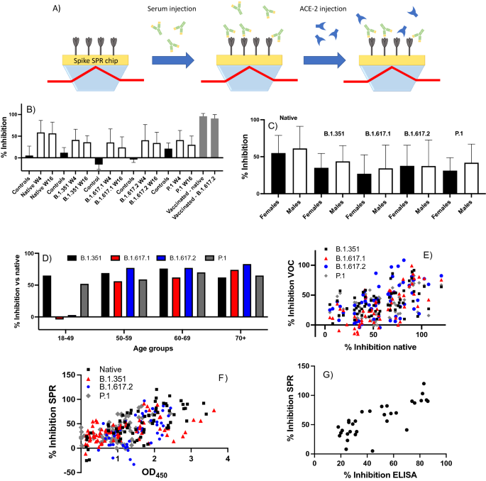
生物医学仪器专家Masson和蛋白质化学专家Pelletier对一个未被充分研究的群体感兴趣:那些被SARS-CoV-2感染但没有因感染而住院的人。
32名非住院的COVID-19检测呈阳性的加拿大成年人
拉瓦尔大学医院中心在通过PCR检测诊断后14至21天招募了32名非住院的COVID-19检测呈阳性的加拿大成年人。这是在2020年,在Beta、Delta和Gamma变体出现之前。
Masson说:"每个被感染的人都产生了抗体,但老年人比50岁以下的成年人产生的抗体更多。此外,在他们被诊断后的16周,抗体仍然存在于他们的血液中"。
研究发现,感染原始毒株后产生的抗体也对随后出现的SARS-CoV-2变体,即Beta(南非)、Delta(印度)和Gamma(巴西)产生反应,但程度较轻:减少30%至50%。

对Delta变体的令人惊讶的反应
“但是最让我们吃惊的结果是,50岁及以上自然感染者产生的抗体比50岁以下的成年人产生的抗体提供了更大程度的保护,”Pelletier说。
他补充说:“这是通过测量抗体抑制Delta变体的刺突蛋白与人体细胞中ACE-2受体的相互作用的能力来确定的,这就是我们被感染的方式。我们没有观察到其他变体的相同现象。”
与未接种疫苗的人相比,当患过COVID轻症的人接种疫苗时,他们血液中的抗体水平会增加一倍,因为他们已经被病毒感染了。他们的抗体也能更好地防止刺突蛋白-ACE-2的相互作用。
“但更有趣的是,”Masson说,“我们有来自一个小于49岁的群体的样本,他们的感染并没有产生抑制刺突-ACE-2相互作用的抗体,这与接种疫苗不同。这表明,在以前被原始毒株感染的人中,接种疫苗增加了对Delta变体的保护。”
两位科学家都认为应该进行更多的研究,以确定保持对所有病毒变体最有效的抗体反应水平的最佳组合。
