据New Atlas报道,研究人员已经确定了一种在萨摩亚传统医学中使用了几个世纪的植物背后的抗炎机制。这项新研究发现,这种被称为matalafi的植物在减轻炎症方面与布洛芬一样有效。

Psychotria insularum是一种原产于南太平洋地区的小型雨林灌木。萨摩亚土著社区几代人都把这种植物的叶子当作药物。
Matalafi的传统医药用途是针对从发烧到肿胀和皮肤感染的各种炎症。传统上,该植物的叶子被捣碎成糊状,技术上称为匀浆。
萨摩亚的本土科学家Seeseei Molimau-Samasoni解释说:“Matalafi在萨摩亚有两种使用方式--治疗归因于鬼魂的疾病,以及治疗各种形式的炎症。我于2013年开始在Te Herenga Waka攻读博士学位,并与萨摩亚的传统治疗师合作,收获matalafi,并将其带到奥特亚罗亚,以了解它如何以及为何发挥作用。”
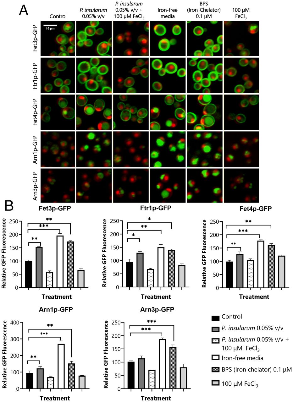
科学家通过将近十年的研究成果汇集在一起,准确地揭示了matalafi如何产生其抗炎作用。研究结果表明,matalafi是一种铁螯合剂。这意味着matalafi含有与铁结合的化合物,基本上可以帮助身体去除多余的铁。
在哺乳动物细胞上测试matalafi,研究发现这种铁螯合剂的活性,“减少了免疫细胞中的促炎症和增强了抗炎症细胞因子反应”。研究中检测到的抗炎活性被发现可与布洛芬(一种常见的非处方抗炎药)相媲美。
Matalafi的铁螯合剂活性还表明,除了一般的抗炎属性外,它还有其他一些潜在的医疗用途。例如,大脑中的铁浓度异常,最近被假设为在神经退行性疾病(如阿尔茨海默病)中起作用。
从事这项新研究的另一位研究员Andrew Munkacsi说,一项化学基因组分析显示,植物中的化合物与一个与肥胖、糖尿病和心血管疾病有关的基因相互作用。
“我们的发现还强调了RIM101基因缺失对P. insularum匀浆的敏感性。”Munkacsi说。“这个基因是脂质毒性(由于脂质毒性导致的细胞死亡)的一个主要调节器,它是肥胖症的基础。”
研究中强调了matalafi中的两种主要生物活性化合物:芦丁和烟花苷。这两种化合物以前都被发现具有抗炎和神经保护作用。然而,研究人员确实呼吁对Psychotria insularum植物进行进一步的化学调查,因为其中有可能存在未被发现的化合物,可能有助于提高matalafi的整体药用效果。
Molimau-Samasoni最近对新西兰出版物《Stuff》说:“这些是我们的人民已经使用了几百年的传统药物,我们现在发现科学支持我们的一些药物中存在真正的活性。我确实想强调,在广泛使用传统药物之前,需要对其进行科学调查......仍有更多的步骤要做。”
这项新的研究发表在《美国科学院院刊》(PNAS)杂志上。