返回上一页  首页 | cnbeta报时: 10:23:15
被日本制铁起诉索赔11亿元 宝钢再回应
发布日期:2021-10-19 07:57:02  稿源:快科技

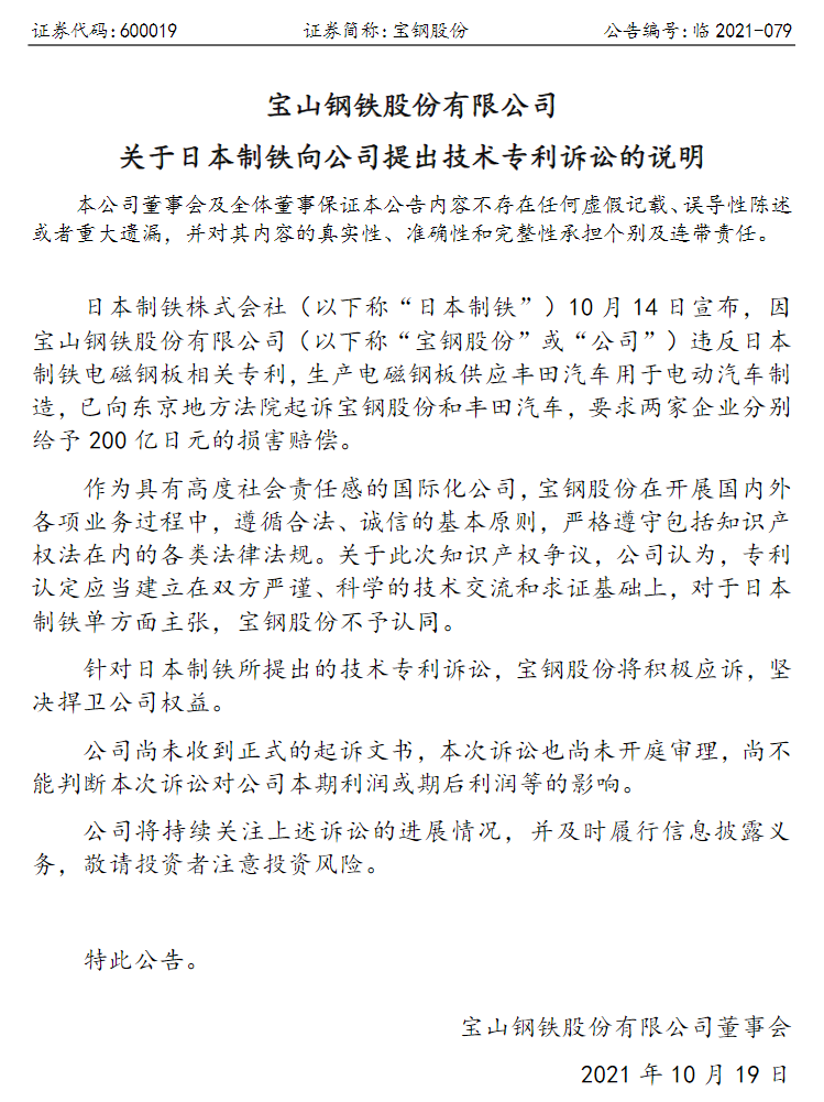
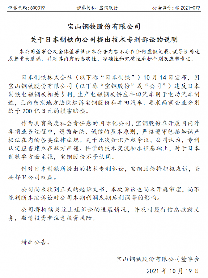
10月18日,宝钢股份发布公告称,因公司违反日本制铁电磁钢板相关专利,生产电磁钢板供应丰田汽车用于电动汽车制造,已向东京地方法院起诉宝钢股份和丰田汽车,要求两家企业分别给予200亿日元的损害赔偿。

针对日本制铁所提出的技术专利诉讼,宝钢股份将积极应诉,坚决捍卫公司权益。公司尚未收到正式的起诉文书,本次诉讼也尚未开庭审理,尚不能判断本次诉讼对公司本期利润或期后利润等的影响。

在10月17日上午,宝钢股份在向记者发来的相关申明中表示,专利认定应当建立在双方严谨、科学的技术交流和求证基础上,对于日本制铁单方面主张,宝钢股份不予认同。

据此前报道,2020年7月份,丰田汽车向日本国内销售的的混合动力车(HEV)和纯电动汽车,开始部分采用宝钢股份的产品。这是日本大型车企首次在日本国内生产的乘用车中,采用中国企业生产的无取向电工钢。

日本制铁声明中提及的“电磁钢”在国内被称为“电工钢”,俗称“硅钢”,是电力、电子和军事工业不可缺少的重要软磁合金,主要用作各种电机、发电机和变压器的铁芯。按含硅量不同,电工钢可分为低硅片(中低牌号)和高硅片(高牌号)两种。

而无取向硅钢是实现将电能通过马达转化为动能,实现能量转换的关键基础材料,其性能直接影响能量转化的效率。

对于采用中国宝钢的产品,丰田表示,日本制铁是丰田公司的重要合作伙伴,对于他们的起诉,丰田公司表示这起诉讼非常“令人遗憾”,称在与其钢铁制造商签署供应协议之前,该公司没有发现任何专利侵权问题。

而且中国宝钢的质量不比日本公司差。在电动车开始普及的情况下,丰田将推进供应链企业的多样化。

事实上,宝钢同日本制铁的渊源颇深,此次事件,更像是徒弟抢走了师傅的饭碗一般。

在今年4月,宝钢股份母公司中国宝武还曾在官网发文,重温与日本制铁公司的友好合作历史。

文章称,40多年前,东海之滨,宝钢工程兴建之时,从新日铁(现日本制铁)等国际一流钢企引进成套装备、技术和现代管理。千余名宝钢技术、操作人员东渡日本接受培训和实习,新日铁等国外钢企也派出大批技术专家参与、指导宝钢建设。

“学生不超越老师,人类永远不会进步。青出于蓝而胜于蓝,才能出于其类、拔乎其萃。经过几代宝武人的奋勇拼搏,我们实现了历史性跨越,当年的学生已经成长为年粗钢产量和盈利水平全球第一的‘钢铁航母’。”

世界钢铁协会数据显示,中国宝武2020年粗钢产量约为1.15亿吨,排名世界第一;日本制铁公司产量约为4158万吨,产量不及中国宝武四成,位列世界第五位。

宝钢股份董事长邹继新还表示,该公司作为新能源汽车驱动电机用材的第一供应商,全球市场占有率为30%,国内市场占有率为60%,宝钢已经成为全球新能源汽车供应链的核心企业。

查看网友评论   返回完整版观看

返回上一页  首页 | cnbeta报时: 10:23:15

文字版  标准版  电脑端

© 2003-2026