据外媒报道,南安普顿大学的研究人员发明了一种从干细胞生成人类软骨组织的新方法。这项技术可以为开发一种亟需的新疗法铺平道路,以治疗软骨损伤。
软骨在关节中起着减震器的作用,但它很容易因日常磨损或运动伤害和跌倒造成的创伤而受到损害。目前,使用软骨细胞恢复受损软骨区域的黄金标准手术方法并不完全成功。这是因为由损伤部位的软骨细胞生成的修复组织的存活率,已被证明在5-10年后会明显下降。因此,研究人员认为需要一种新的方法,通过在损伤部位植入软骨组织(而不是软骨细胞),来促进强有力的长期修复。

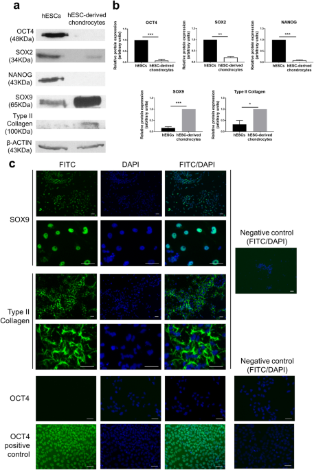
人类发展、干细胞和再生中心的科学家们认为他们可能已经找到了答案。他们在实验室中通过成功地将胚胎干细胞分化为软骨细胞来生成软骨组织,然后在没有任何合成或天然支持材料的情况下,用这些软骨组织生成三维的软骨片。这被称为"无支架"软骨组织工程技术。生成的软骨组织在结构和力学上与正常人的软骨相当,有可能形成比目前病人可用的治疗方案更稳定和更持久的修复。
研究人员是第一个使用无支架技术生成软骨组织的人,其规模超过1毫米而不会对其结构和机械性能产生不利影响。该团队希望最终在进行更多的研究后,这种实验室创造的组织可以在手术中常规使用,以修补受损的软骨。

这项跨学科研究发表在《科学报告》杂志上,由南安普顿大学医学院的Franchesca Houghton博士和Rahul Tare博士领导。
Houghton博士说:“这项研究令人振奋,因为我们有能力生成具有类似于正常人类软骨特性的软骨,有可能为软骨修复提供一种强大的组织工程产品。”
Tare博士补充说:“这种基于组织的‘同类替代’方法有可能构成对目前基于细胞的手术方法的一步改进,用于修复受损的软骨,并改善患者的长期预后。”