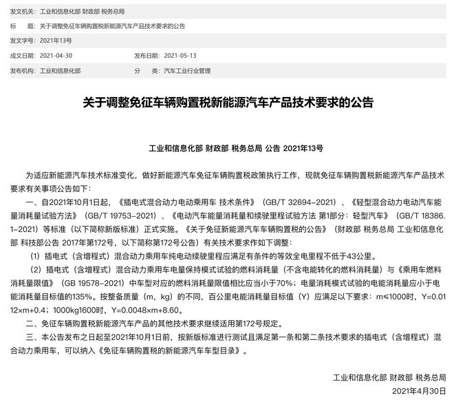
今年5月,工信部、财政部、税务总局联合发布《关于调整免征车辆购置税新能源汽车产品技术要求的公告》,为适应新能源汽车技术标准变化,做好新能源汽车免征车辆购置税政策执行工作,对相关标准进行了调整。公告要求,自2021年10月1日起,插电式(含增程式)混合动力乘用车纯电动续驶里程应满足有条件的等效全电里程调整为不低于43公里。

值得注意的是,关于能耗标准的调整,公告明确提出,插电式(含增程式)混合动力乘用车电量保持模式试验的燃料消耗量与《乘用车燃料消耗量限值》中车型对应的燃料消耗量限值相比应当小于70%;电量消耗模式试验的电能消耗量应小于电能消耗量目标值的135%。
按整备质量(m,kg)的不同,百公里电能消耗量目标值(Y)应满足以下要求:
a≤1000时,Y=0.0112×m+0.4;1000kg
据了解,2014年8月,《关于免征新能源汽车车辆购置税的公告》发布,要求自2014年9月1日至2017年12月31日,对购置的新能源汽车免征车辆购置税。
对免征车辆购置税的新能源汽车,由工业和信息化部、国家税务总局通过发布《免征车辆购置税的新能源汽车车型目录》实施管理。