返回上一页  首页 | cnbeta报时: 03:48:18
亚马逊家用机器人被曝缺陷:人员识别靠不住,还可能摔下楼梯
发布日期:2021-09-30 13:40:44  稿源:智东西

据外媒 VICE 旗下科技频道 Motherboard 报道,亚马逊刚刚发布的家庭助理机器人 Astro 可以通过识别和追踪/跟踪进入用户家中的陌生人,并录制陌生人的音频和视频,来履行其监控和助手职责。

此外 ,Motherboard 还报道了 Astro 机器人的设计理念和工作流程,这些信息是来源于亚马逊 Astro 机器人软件开发会议视频以及会议上提交的内部开发文件。

不过,参与 Astro 机器人项目的消息人士透露,该机器人的人员识别系统存在严重缺陷,并且在室内巡逻中遇到楼梯时会有跌落风险。

一 、Astro 机器人先识别后跟踪,还可记录陌生访客影音信息

亚马逊在其发布的视频中说 ,Astro 机器人的设计理念是为其拥有者提供“安心体验”。

Astro 机器人是一款监视设备,可以追踪用户和进入用户家中的每个人。

用户购买这款价值 999 美元(约 6459.44 人民币)的机器人时,会被要求“登记”自己的面部和声音信息以及可能到其家里来的任何人的面部和声音信息,这样 Astro 机器人就知道哪些人是被允许进入到用户家中的。

一份 Astro 机器人内部开发文件描述了 Astro 机器人如何巡逻其用户的住所并识别其遇到的人。

其他文件中则提到了机器人上部署的 “Sentry( 哨兵)”模块,即控制设备安全功能的组件和软件 。Sentry 模块集成了亚马逊旗下家庭安全公司 Ring 研发的摄像头和亚马逊家庭安全服务 Alexa Guard。

此外,这些文件主要使用 Astro 机器人的内部代号 “Vesta” 来指代 Astro 机器人。

Astro 机器人内部开发文件中写道:“当有陌生人在附近 ,Vesta 会智能、缓慢地在用户住所内巡逻,通过从一个扫描点(在任何指定空间中能可环顾四周的最佳位置和姿态)移动到另一个扫描点来寻找和倾听异常状况。”

Vesta 移动到预先确定的用户住所内扫描点,然后调整姿势开始扫描房间,查看路过和前进途中的障碍物。

当 Vesta 移动过用户住所平面扫描图上所有扫描点后 ,Vesta 就完成了一次完整的巡逻。

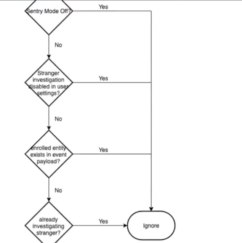
内部文件提到如果机器人检测到它认为不寻常的东西,例如看到一个无法识别的人时,或者听到像玻璃破碎或火警报警器报警声一样的声音时,它将进一步进行调查,包括跟踪不明身份的人绕屋子移动。

开启 Sentry 模式后 ,Astro 机器人被设置成,应该首先尝试识别监测到的人,如果 30 秒后,还识别为不明身份的人 ,Astro 机器人开始跟踪此人,直到 Sentry 模式被关闭。

亚马逊 Astro 机器人软件开发会议上展示的流程图准确地解释了当 Astro 机器人探测到一个 “presence( 感觉在附近的人)”时会发生什么,以及研究人员是如何设计 Astro 机器人来 “stranger investigation( 调查陌生人)”的。

如果用户禁用 Astro 机器人的 “stranger investigation” 功能,机器人将忽略监测到的陌生人。如果用户设置机器人为 Sentry 模式或者巡逻模式 ,Astro 机器人将靠近陌生人并跟随他们,然后开始一系列“调查活动”。

一般来说,如果 Astro 机器人开始调查活动,它会跟随陌生人的行动,录制他们的音频和视频,然后自动上传一段录音,供用户稍后查看。

用户可以通过配套 App 或大声说出特定短语来告诉机器人启动或停止巡逻,例如 “Echo, 让 Astro 开始家庭监控”或 “Alex 停止移动”。

此外,用户可以将 Astro 机器人设置为 “Away( 离开)”模式,该模式表示用户不在家,需要机器人定期自行巡逻。

然后,用户可以通过其他设备,例如手机,直播查看机器人监测的内容。用户还可以通过配套 App 和 Astro 机器人发起双向视频通话。

内部文件中还写道:“当 Vesta 完成一个完整循环巡逻时,它将创建下一次巡逻的时间表,并进行一小时的展示。”

二、成本高又脆弱 ,Astro 机器人还面临因素和导航问题

参与开发的消息人员说,他们开发的机器人版本运行效果不佳。

一位参与 Astro 机器人项目的人谈道 :“Astro 机器人很糟糕,如果遇到楼梯,几乎肯定会摔下楼,其人员检测功能往好里说也靠不住,这使得其让家庭安全的主张变得可笑。”

他补充说:“这种设备感觉很脆弱,因为它的成本太高 ,mast( 桅杆)在几个装置上断裂,将机器人锁定在伸展或收缩状态,发生这种情况时也没有办法将其运送回亚马逊。”

该消息人士还透露:“亚马逊还将 Astro 机器人作为一种辅助设备加以推广,但随着其 mast 断裂,在任何特定时刻,机器人都可能在一段楼梯上自毁,这充其量是荒谬的胡说八道和市场营销,最坏的情况是,对于任何真正依赖它来实现可访问性目的的人来说,它都有潜在的危险。”

另一位从事该项目的消息人士提到隐私和导航是 Astro 机器人面临主要问题。他说:“至于我个人对 Astro 机器人的看法,这是一场尚未准备好就发布的灾难,几乎肯定会在现实世界用户的家中摔下楼梯,此外,(在我看来)这也是一场隐私噩梦,是对社会和我们如何用 Vesta 等设备,交换隐私以换取便利的控诉。”

消息人士提到 Astro 机器人的人脸识别能力表现不佳。

该机器人还将与亚马逊的 Ring 安全系统紧密集成,包括响应上述火灾报警等 Ring 事项,并在安全系统设置为离开模式时开始巡逻。

关于 Astro 机器人的人员识别能力,亚马逊负责设备和服务的高级公关经理克里斯蒂·施密特 (Kristy Schmidt) 通过一封电子邮件告诉 Motherboard:“ 除了咨询几位专攻计算机视觉的亚马逊学者外,我们还咨询了算法偏见方面的外部专家,俄亥俄州立大学工程学院院长艾安娜·霍华德 (Ayanna Howard) 评审了我们为提高此功能的公平性而采取的步骤。”

这个回复是重复了亚马逊在一篇讨论该公司视觉 ID 功能的博客文章中所说的一些话。

根据施密特的回复,霍华德说过:“亚马逊在数据和反馈驱动下,在设计、测试和扩充方法方面考虑周到,以尽量减少视觉 ID 功能的偏差。他们定义了与其产品用例相关的性能目标,在大量难以置信的多样化数据上对其模型进行了培训,并与我分享了其方法的足够详细信息,以真正努力确保该功能不仅在统计上适用于所有客户,随着时间的推移,它也在为这些客户提供更好的服务。”

三 、Astro 机器人通过跟踪用户来优化自身

亚马逊称 Astro 机器人将“以传统消费类电子产品无法实现的方式改善客户的生活”,为了让 Astro 机器人正常工作,该机器人必须收集有关您行为和家庭的数据。

一份解释亚马逊“社交机器人”哲学的文件指出 :“Astro 机器人需要学习用户行为。”

该文件中还说:“我们的目标是让 Vesta 成为一个‘智能机器人’,并允许与人进行一些简单但神奇的互动。”

要做到这一点 ,Astro 机器人需要绘制用户住所的完整地图,创建一张显示“瓶颈”和机器人可能被卡住或“容易被人类撞到”的地点(如走廊、门口和厨房)的热图。

Astro 机器人应该随着时间的推移而学习,这意味着它必须跟踪人类在做什么,他们要去哪里,以及他们可能聚集在哪里。

一位 Vesta 项目的开发人员说:“设备中的移动能力需要完美实现。我在这里说完美,因为如果它不能完美地实现,我们就不能指望社交机器人(在人们的家中)受到欢迎。”

为了做到完美 ,Astro 机器人必须“在用户面前显得‘聪明’”,“需要与人良好互动,考虑到社会规范”,需要跟踪并从客户行为中学习,“需要有一定程度的自主权,人们需要的时候是可用的 ,Astro 机器人‘希望’在人类周围,但不碍事”。

施密特告诉 Motherboard:“ 我们设计 Astro 机器人来控制设备上的大量数据处理,包括它在家中移动时能处理图像和原始传感器数据,这有助于 Astro 机器人对环境做出快速反应。此外,你的视觉 ID 数据被存储在设备上 ,Astro 机器人通过基于设备的数据处理来识别你。”

亚马逊的程序员在一次会议上还提到,他们已经确定了 Astro 机器人与用户互动的最佳距离。例如,在大多数情况下,它应该是“社交距离”,即距离用户 1 到 1.5 米。

然而,当用户从亚马逊购买东西时 ,Astro 机器人知道(屏幕)需求处于可查看状态,此时 ,Astro 机器人靠近用户,两者之间距离缩小为 40 厘米。

结语:亚马逊推动其家用机器人大规模落地可能还要几年

亚马逊首款家用机器人终于在亚马逊 2021 年秋季硬件发布会上正式亮相。

这款 Astro 机器人是从家庭监控、室内巡逻等方面入手,提升用户安全体验,不过结合相关开发人员的评价来看,亚马逊的这款家用机器人还有升级空间,比如说如何保证不在巡逻时摔下楼梯等等。

因为各种原因,亚马逊的家用机器人没有像其他产品一样,产品发售,然后用户直接购买,而是需要邀请资格才能购买,这可能意味着更多人如果想要体验亚马逊的家用机器人需要再等待一下,亚马逊的家用机器人大规模落地可能还需要一段时间。

来源 :VICE

查看网友评论   返回完整版观看

返回上一页  首页 | cnbeta报时: 03:48:18

文字版  标准版  电脑端

© 2003-2026