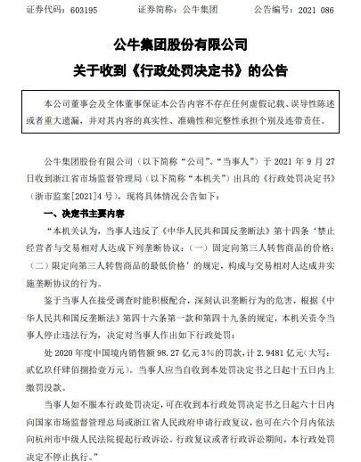
“插座大王”反垄断案靴子落地,公牛集团被罚2.9481亿元。9月27日晚,公牛集团(603195.SH)发布公告称,收到浙江省市场监督管理局出具的《行政处罚决定书》,因违反反垄断法,公司被处2020年度中国境内销售额3%的罚款,计2.9481亿元。
调查结果显示,公牛集团对其经销商制定零售指导价,该行为从2014年开始就存在。公牛集团垄断行为由来已久,在其上市后一年当地监管局开始立案调查。今年5月,浙江省市场监督管理局“决定就公牛集团涉嫌与交易相对人达成并实施垄断协议行为进行立案调查”。

作为本次反垄断案件的主角,公牛集团创立于1995年,主营业务为转换器、开关插座等产品,被业内誉为“插座大王”。去年2月6日,公牛集团登陆上交所,仅9个交易日后其市值就从500亿元上涨超过千亿元,市值最高时超过1500亿元。
但最近公牛集团股价低迷,近4个月累计跌幅超过10%,市值跌破千亿大关,为986亿元。截至9月28日收盘,公牛集团股价162.60元,跌幅0.85%。
经销商:批发给终端价格由公牛集团控制
向来低调的“插座大王”为何会被处以反垄断罚款?原因在于其涉及规定和限制经销商售价。
《行政处罚决定书》显示,浙江省市场监督管理局认为,公牛集团违反了《中华人民共和国反垄断法》第十四条“禁止经营者与交易相对人达成下列垄断协议:(一)固定向第三人转售商品的价格; (二)限定向第三人转售商品的最低价格”的规定,构成与交易相对人达成并实施垄断协议的行为。
决定书提到的交易相对人,是指与公牛集团紧密联系的下游经销商。据悉,公牛集团线下渠道销售模式以经销为主、直销为辅,覆盖全国的110多万家终端零售,包括75万家五金渠道售点、12万多家专业建材及灯饰渠道售点,以及25万数码配件渠道售点。
一位公牛集团的经销商向凤凰网网科技表示,公牛集团在全国采用的是独家合作区域代理制度,以地级市为单位,代理商负责给全区所有的终端铺货,代理商不能给区域外供货,且批发给终端的价格由公牛集团统一规定。
这也意味着,作为渠道经销商,如果代销公牛插电板,就不能销售其他家的同类产品。而对于终端的零售商来说,如果未按价格标准来销售公牛产品,也将面临罚款,或被取消销售资格等。
有法律从业人士对此分析认为,公牛集团自身销售渠道与第三方经销商达成的统一价格、统一折扣、限制销售地域行为,本质上属于横向垄断协议。
公牛集团统一定价、在终端门店排他行为已经实行多年。浙江省市场监督管理局披露的《行政处罚决定书》显示,公牛集团自2014年至2020年,在全国范围内(不含港澳台地区)在转换器、墙壁开关插座等电源连接和用电延伸性产品销售渠道与交易相对人(经销商)达成并实施固定和限定价格的垄断协议,排除、限制了市场竞争,损害了消费者利益。
对此,北京云嘉律师事务所律师赵占领向凤凰网科技表示:“正常情况下,违法行为实施的时间越久,经营者的非法所得越高。违法实施垄断协议的法律责任除了责令停止违法行为、罚款之外,还包括没收违法所得。”
2020年营收增速仅0.11%
此次处罚消息发布后,有网友调侃道:“公牛插座的质量还是可以的,罚3亿元这得卖多少插线啊?”也有消费者表示,“公牛这么高的价格,不会就是因为垄断吧,同样的产品质量它一般高出20块左右,该罚!”
凤凰网科技注意到,目前,市面上销售的公牛集团产品价格为15-60元左右。若以均价为30元的单价产品来算,3亿元的反垄断罚款需要1000万个插线板。
(图:市面上在售的公牛集团产品)
公牛集团表示,上述处罚金额占公司最近一期经审计净资产的3.23%,占公司最近一期经审计净利润的12.74%。本次处罚预计会减少公司2021年度利润 2.9481亿元,上述处罚不会对公司生产经营及持续发展造成重大影响。
根据财报,公牛集团2021年上半年营收为58.20亿元,同比增长41.65%;归母净利润14.21亿元,同比增长76.85%;综合毛利率37.48%,较去年同期下降0.16个百分点,销售净利率为24.42%,同比提升4.86个百分点。
从业绩来看,公牛集团实际非常赚钱,这离不开其在市场的垄断行为。公牛集团主售产品为转换器、插线板,其综合毛利率达到了37.48%,相比之下苹果手机的毛利率才35%左右,小米手机的毛利率不足13%。
另一面,虽然公牛集团营收净利实现了双增长,但近段时间股价却呈低迷状态。截至9月28日收盘,公牛集团股价162.60元,跌幅0.85%,年内下跌约20%。
业内认为,公牛股价表现低迷与市场竞争,以及地产周期影响有关。
目前,插座市场竞争越发激烈,除了原有的业内厂商,公牛集团还迎来了跨界入局的小米、飞利浦、得利等强势对手。受多方冲击,公牛集团2017年至2020年的营收增速连续下滑。2017年-2020年,公牛插座的营业收入分别是72.40亿元、90.65亿元、100.40亿元和100.51亿元,增速分别为34.91%、25.21%、10.76%、0.11%。
凤凰网科技注意到,公牛集团旗下插座、LED照明灯产品属于建材照明类。在去年疫情严重情况下,全国大部分地区地产停止作业,公牛集团也因此受到重创。2020年,公司墙壁开关插座业务营收为29.52亿元,同比下滑99%;LED灯营收7.7亿元,同比下滑21.74%,销售萎缩明显。
对此,公牛集团也在招股书中坦言,未来国内房地产市场或相应的房屋装修市场如出现下滑,将对相关产品的销售产生不利影响,从而可能影响公司整体的业绩增长。
“巨额处罚对于企业有较大警示作用,公牛这类控价、专营专销的垄断现象将逐渐被打破。”快消行业新零售专家鲍跃忠表示,反垄断处罚后,公牛的控价优势不再,随着插座市场竞争逐渐激烈,公牛集团保持市场领先地位,将面临不小的挑战。