一项新研究揭示了新冠病毒感染期间细胞因子风暴背后的机制。在整个COVID-19大流行期间,临床医生注意到,某些病人因新冠病毒感染而发生严重疾病或死亡的风险特别高。2型糖尿病(一种影响美国人口10%以上的疾病)是COVID-19严重疾病的主要风险因素之一。马萨诸塞大学的新研究发现了导致这一现象的原因,并为潜在的治疗提供了希望。
研究人员发现,“罪魁祸首”似乎是一种叫做SETDB2的酶。这种酶也与糖尿病患者的不愈合的炎症性伤口有关系。研究人员W. James Melvin和他的同事在密歇根医学部外科和微生物学及免疫学系的Katherine Gallagher, M.D.的实验室工作,决定探索这种酶和他们在重症监护室亲眼看到的COVID患者的失控炎症之间的可能联系。
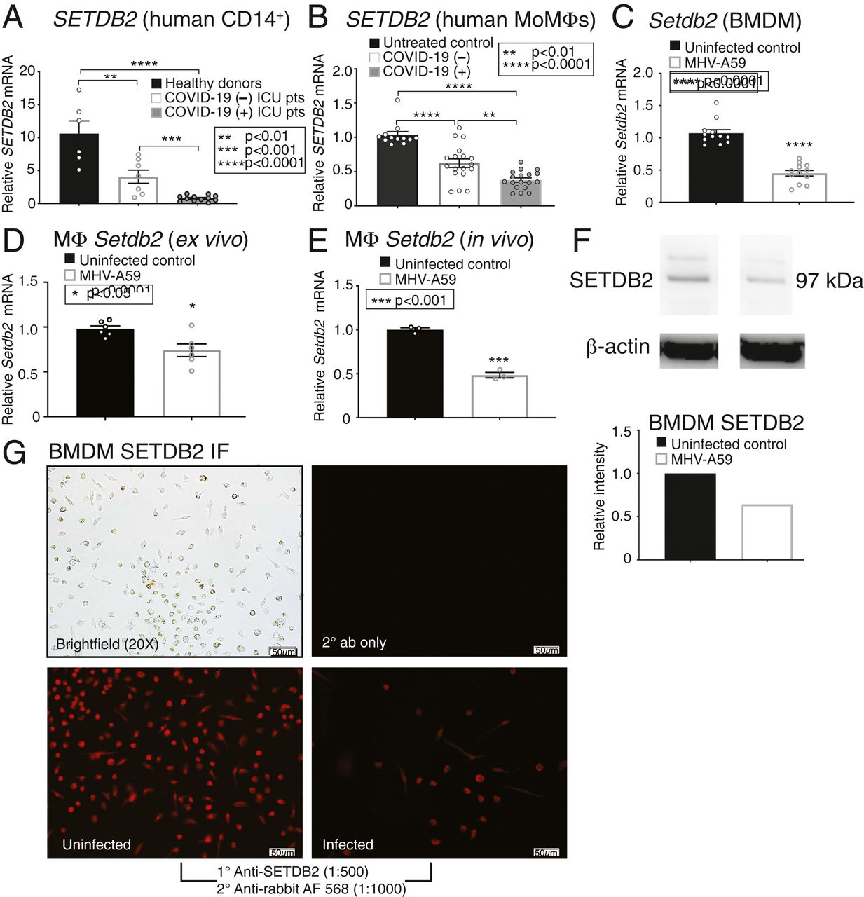
从感染新冠病毒的小鼠模型开始,他们发现SETDB2在参与炎症反应的免疫细胞(称为巨噬细胞)中减少,而感染的小鼠患有糖尿病。他们后来在糖尿病患者和严重的COVID-19患者血液中的单核细胞-巨噬细胞中也看到了同样的情况。
Melvin说:“我们认为我们有一个理由来解释为什么这些病人会出现细胞因子风暴。”

Melvin和Gallagher指出,在小鼠和人类模型中,随着SETDB2的下降,炎症也随之上升。此外,他们还发现,在新冠病毒感染期间,一个被称为JAK1/STAT3的途径调节巨噬细胞中的SETDB2。
综上所述,这些结果指出了一个潜在的治疗途径。该实验室以前的研究结果表明,干扰素,一种对病毒免疫很重要的细胞因子,在伤口愈合时增加SETDB2。在他们的新研究中,他们发现ICU中患有糖尿病和严重COVID-19的病人的血清与没有糖尿病的病人相比,干扰素β的水平降低。
Gallagher说:“在整个大流行病中,干扰素作为一种潜在的疗法被研究,在试图增加或减少干扰素水平之间来回努力。我的感觉是,它作为一种疗法的疗效将与病人和时机有关。”
为了测试这一点,研究小组给感染新冠病毒的糖尿病小鼠注射了干扰素β,看到他们能够增加SETDB2并减少炎症细胞因子。
"我们正试图找出控制SETDB2的因素,SETDB2是很多你听说的在COVID-19中增加的这些炎症细胞因子的主调节器,如IL-1B、TNFalpha和IL-6,"Gallagher解释说。
“从上游看控制SETDB2的因素,干扰素处于顶端,中间是JaK1和STAT3。干扰素增加这两者,从而以一种级联方式增加SETDB2。”
她补充说,这一点很重要,因为确定该途径后,就有了针对该酶的其他潜在方法。
Melvin和Gallagher希望这项研究的结果将为正在进行的干扰素或该途径的其他下游成分(包括表观遗传学目标)的临床试验提供参考,以治疗COVID-19。他们的工作还强调了了解治疗时机和细胞特异性的必要性,并根据患者的基本情况调整其应用,特别是糖尿病患者。
Melvin说:“我们的研究表明,也许如果我们能够用干扰素针对糖尿病患者,特别是在他们感染的早期,这实际上可能会产生很大的差异。”