据外媒报道,嵌合抗原受体T(CAR-T)细胞免疫疗法是一种很有前景的潜在癌症治疗方法,但它可能在健康组织中引发危险的副作用。现在,加州大学圣迭戈分校的研究人员找到了一种方法,通过设计CAR-T细胞,使其只在高温下工作,然后用超声波加热肿瘤,从而更精确地集中治疗。

免疫系统是我们抵御病原体和其他有害细胞的第一道防线,但癌细胞可能很“狡猾”,使用一系列策略来躲避免疫细胞的检测。为了使事情回到对病人有利的方向,免疫疗法包括从病人身上取出T细胞,给它们“充电”以更好地瞄准癌症抗原,然后将它们送回体内。
结果令人难以置信地有希望,特别是针对血癌,但令人沮丧的是,该技术似乎对实体肿瘤的效果并不理想。问题的一部分似乎是被激活的免疫细胞,即CAR-T细胞,可能反应过度并开始攻击低水平表达这些抗原的健康细胞。这可能导致一种潜在的致命的免疫状况,即细胞因子风暴。
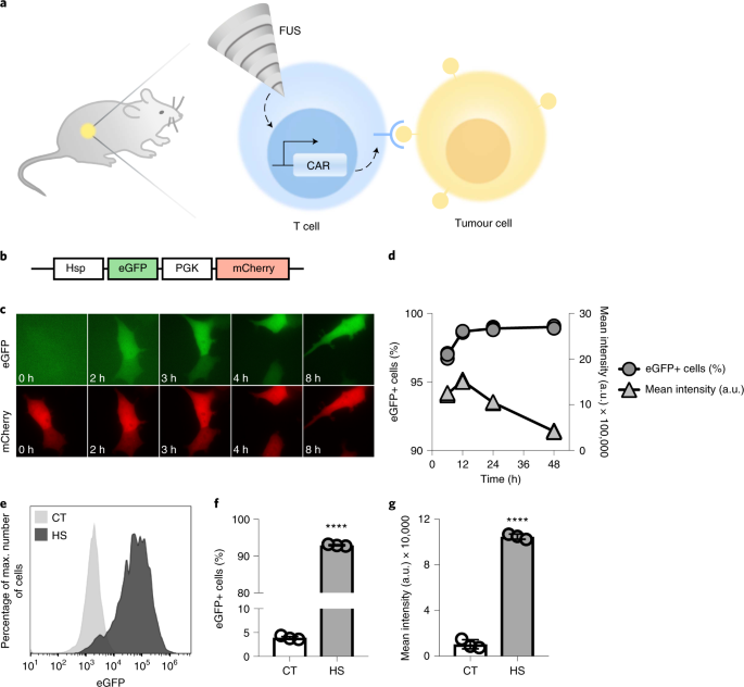
因此在新研究中,研究人员增加了一个触发器,以确保CAR-T细胞只在肿瘤部位被激活,最大限度地减少其“脱靶”损害。他们用一种基因设计了CAR-T细胞,这种基因只有在受热时才会产生CAR蛋白--然后,他们用聚焦的超声波脉冲将肿瘤加热到43℃。
该团队通过给皮下肿瘤的小鼠注射热激活的CAR-T细胞,然后在肿瘤部位使用一个小型超声波传感器来测试该技术。果然,与接受普通CAR-T细胞治疗的小鼠相比,这种治疗抑制了肿瘤的生长,同时减少了“脱靶”效应。
该研究的第一作者Shirley Wu说:“这表明我们的CAR-T细胞疗法不仅有效,而且更安全。它具有最小的靶向、非肿瘤副作用。”
该团队计划在开始任何人体试验之前进行更多的测试并调查毒性。
这项研究发表在《自然-生物医学工程》杂志上。