返回上一页  首页 | cnbeta报时: 19:10:18
新研究探索接种mRNA疫苗与感染SARS-CoV-2后免疫反应的差异
发布日期:2021-07-21 09:52:21  稿源:Win10s.COM

当涉及到SARS-CoV-2,即COVID-19背后的病毒时,感染和疫苗接种都可以带来免疫力。目前对SARS-CoV-2能够提供较好免疫力的两种疫苗是辉瑞公司和Moderna公司的mRNA产品,这两种疫苗在接种第二剂后的一两个月内可以对该病毒提供相当大的保护。一项新的初步研究评估了这些疫苗对病毒提供保护的机制,并将数据与通过感染产生免疫力的人的数据进行比较。

该研究涉及比较接受两剂mRNA疫苗的人和未接种疫苗的人的免疫反应,后者感染了病毒并从无症状的COVID-19中恢复过来。研究人员旨在探索与病毒感染相比,mRNA疫苗产生的免疫反应背后的机制。

接种疫苗的人和感染病毒的人之间的免疫反应相似,尽管在细胞水平上,研究人员注意到两者之间的一些差异,两种免疫途径都带来了中和抗体的产生。

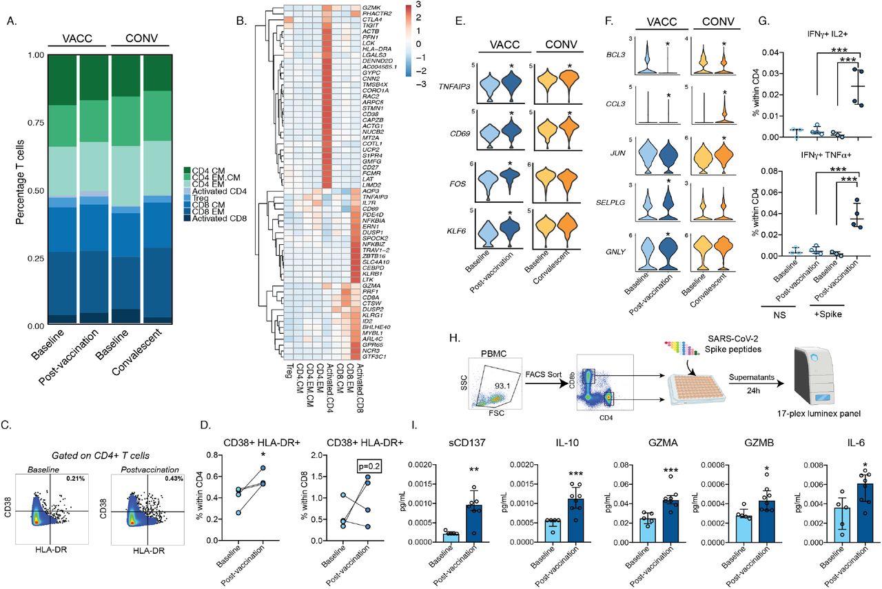
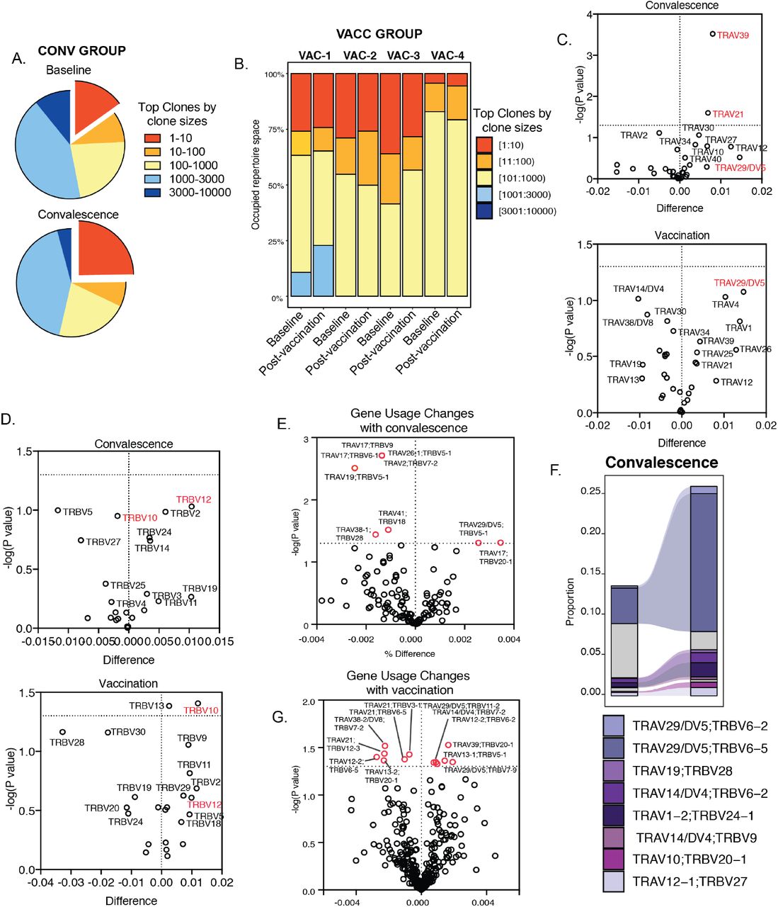
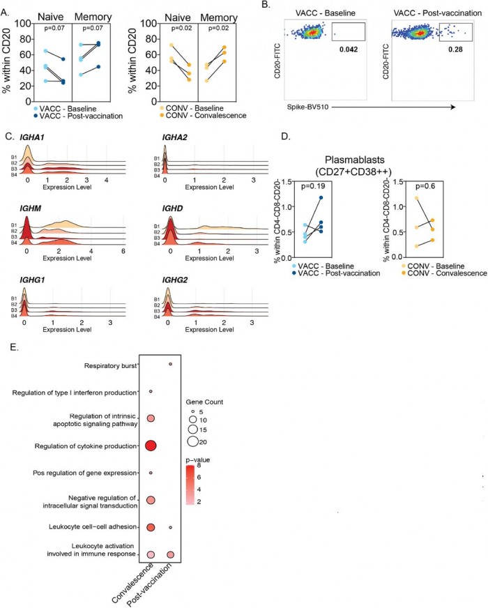
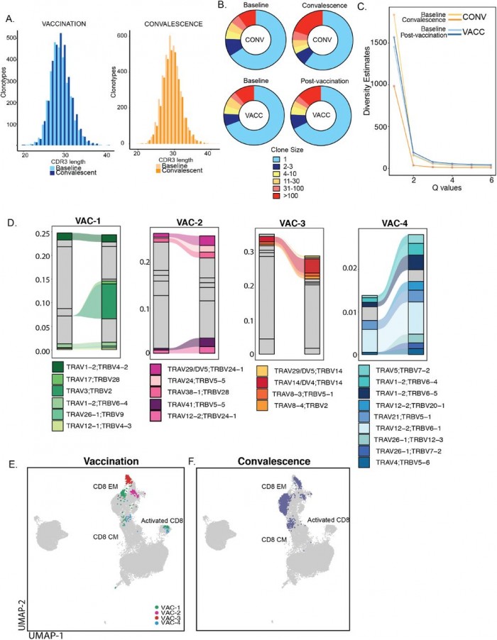
研究人员解释说,这项研究目的是解决两个问题,分别是记忆T细胞和B细胞对基于mRNA的COVID-19疫苗接种的功能和转录组反应是什么?以及疫苗反应与无症状的SARS-CoV-2感染的反应有何不同?

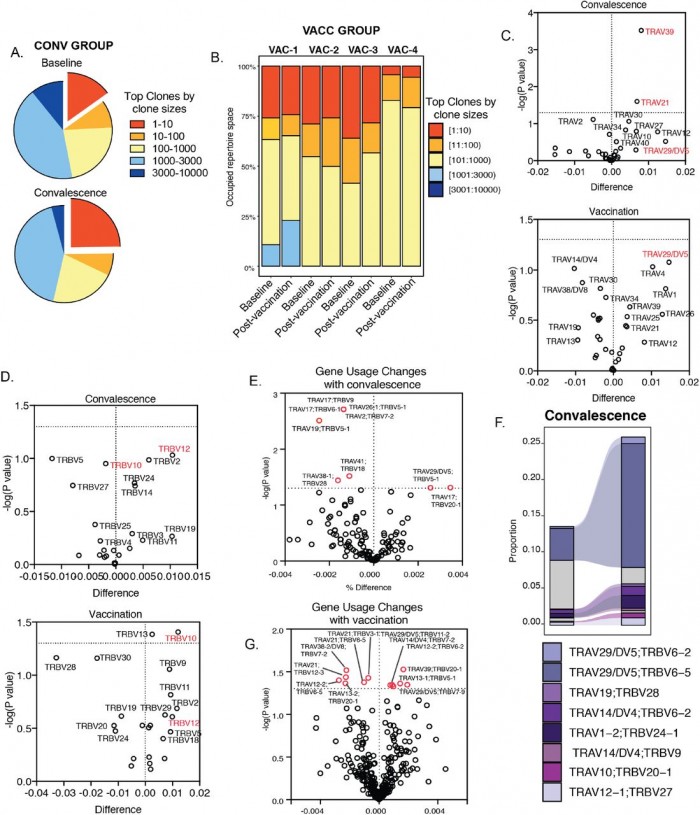
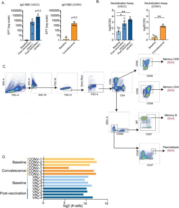
尽管研究人员能够在第一次接种后的两周内检测到参与试验者的抗体(在某些情况下),但他们报告说,在第二次注射mRNA疫苗后,抗体水平才得以大幅飙升。在第一针疫苗注射后,中和抗体的浓度基本上与感染病毒的人相似。

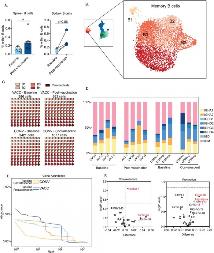
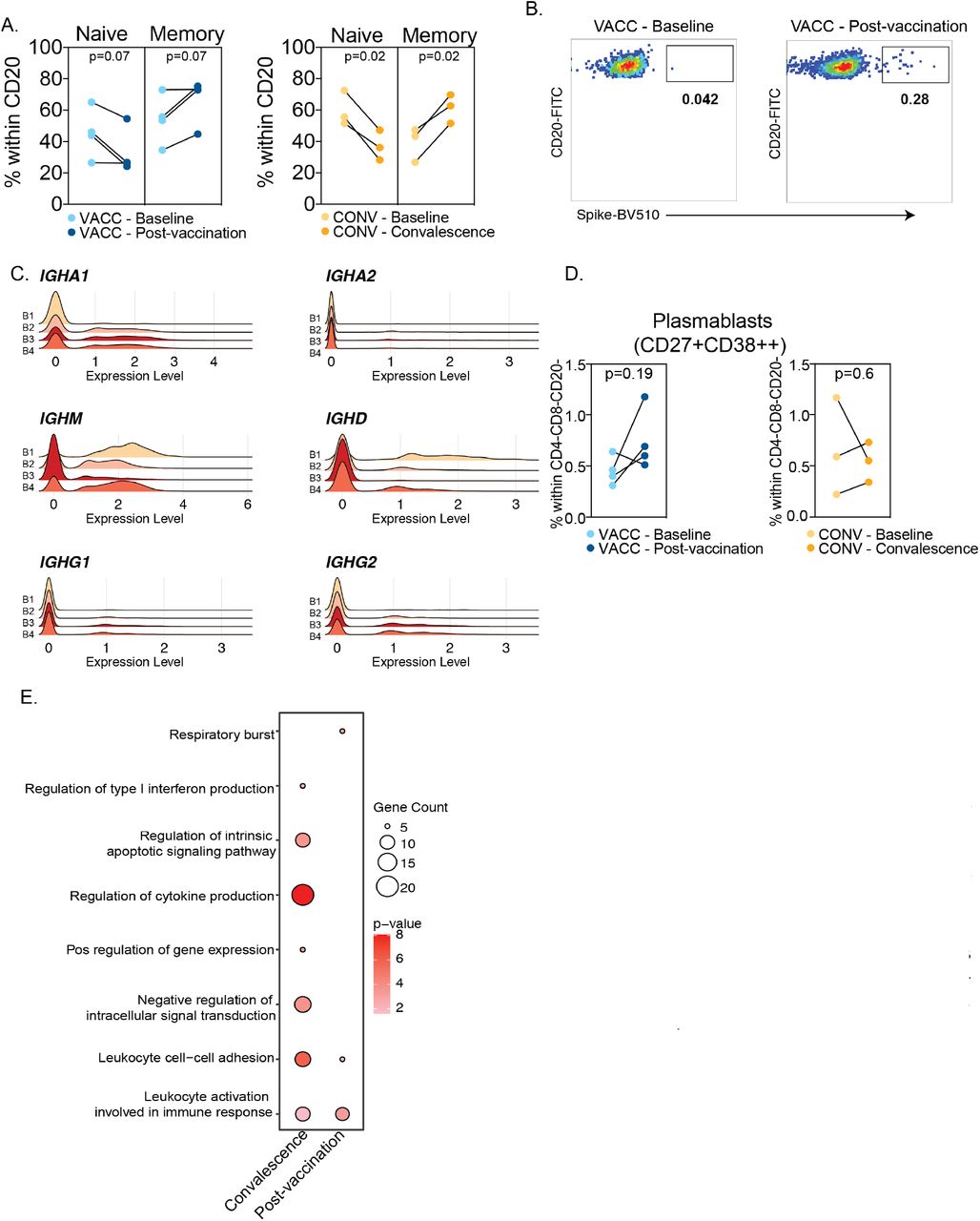
然而,与康复期的参与者相比,第二次 "加强"剂量的疫苗带来了明显更多的抗体,该研究指出,在两组人中都发现了重要的B细胞适应过程。研究结果的一个关键方面是,在第二次注射mRNA后的两周左右,研究人员注意到一种 "适应性免疫反应",这种反应有助于完全接种疫苗的人对病毒的"未来回忆反应",该研究继续指出。

两种mRNA疫苗最早在10天内就能诱导出有效和持久的中和抗体,并在第一剂疫苗接种后持续长达7个月)。数据表明,虽然第一剂后的中和滴度与在康复者中观察到的相当,但在第二剂疫苗接种后,中和滴度的水平明显高于其它两组。

最终,该研究发现,辉瑞和Moderna的mRNA COVID-19疫苗能够引发对SARS-CoV-2的适应性免疫反应,包括在未来感染病毒时的召回反应。召回反应是抗体消退后,免疫系统凭借记忆减少病毒感染的严重性和防止因此而产生COVID-19症状的一个关键因素。

值得注意的是,这项研究目前是初步的,还没有经过同行评议。

F5.large.jpgF6.large.jpgF8.large.jpgF7.large.jpgF4.large.jpgF3.large.jpgF2.large.jpgF1.large.jpg

阅读文献以了解更多:

https://www.biorxiv.org/content/10.1101/2021.07.14.452381v1.full

查看网友评论   返回完整版观看

返回上一页  首页 | cnbeta报时: 19:10:18

文字版  标准版  电脑端

© 2003-2026