返回上一页  首页 | cnbeta报时: 16:06:51
研究发现大多数现代人的DNA与古人类祖先共享
发布日期:2021-07-17 23:07:39  稿源:Win10s.COM

尼安德特人已经灭绝了极长的时间,但一些现代人携带着尼安德特人的基因。目前,用于检测人类基因组内的尼安德特人基因的方法是使用联系不平衡模式或直接与尼安德特人基因组进行比较。研究人员面临的挑战是,这些方法的灵敏度和可扩展性都很有限。

F1.large.jpg

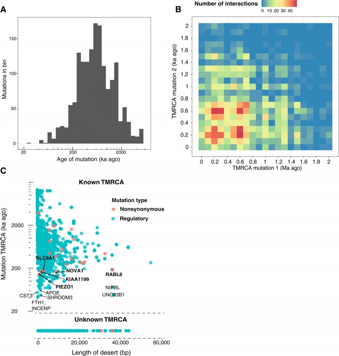
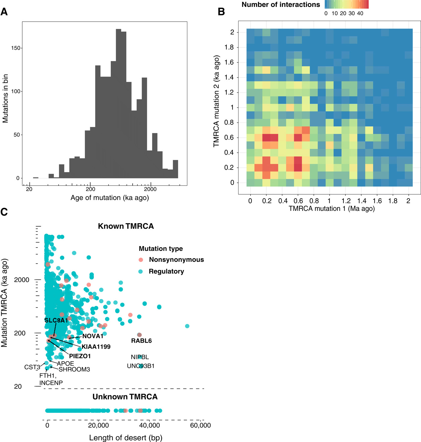
一项新的研究描述了一种新的祖先重组图形干扰算法,可以扩展到大型全基因组数据集。该算法已经在真实和模拟数据上证明了其准确性。一旦研究人员有了这些数据,他们就会生成一个全基因组的祖先重组图,其中包括人类和古人类的基因组。从该图中,科学家们生成了一张地图,上面有古人类的基因组和因混杂或不完全血统排序而未与古人类共享的基因组区域。

F2.large.jpg

该项目发现,现代人类基因组中只有1.5%至7%是独特的人类。这意味着其余的部分是与我们的古代亲属共享的。在这项研究中,研究小组还发现了在过去60万年中,现代人特有的多个适应性变化的爆发证据,这些变化涉及与大脑发育和功能有关的基因。

F3.large.jpg

该研究于2021年7月16日发表在《科学进展》上。该研究的作者包括Nathan K. Schaefer, Beth Shapiro, 和Richard E. Green。科学家们在他们的研究中指出,考古证据报告了具有许多现代特征但具有古代颅骨形态的人类遗骸。这一发现表明,并非所有人类特有的特征都是在同一时间产生的。

F4.large.jpg

该小组还指出,其他研究发现人类衍生的形态特征的积累发生在三个不同时期。这些形态学界线与新研究中发现的突变爆发的时间大致相符。

F5.large.jpg

查看网友评论   返回完整版观看

返回上一页  首页 | cnbeta报时: 16:06:51

文字版  标准版  电脑端

© 2003-2026