据外媒报道,抗菌肽可以对抗病毒性疾病,但结构上的缺陷使其难以作为药物使用。一个巧妙的分子修复可以创造出合成“Peptoids”来治疗疾病。在人类免疫系统的强大生化物质中,肽是最好的一种。
最常见的是在微生物喜欢“扎根”的地方--眼、口、鼻和肺的粘膜--它们被认为可以杀死各种微小的入侵者,如病毒、细菌和真菌。
鉴于它们的力量,人们可能会认为肽将代表着有希望的药物治疗,甚至可能是治愈许多传染病。但是,可惜的是,它们从根本上来说是有缺陷的。它们很容易受到无数酶的影响,这些酶的工作是迅速分解它们,使它们失去治疗特性。
“由于它们容易被酶分解,肽不是理想的药物。”斯坦福大学工程学院生物工程副教授Annelise Barron说:“它们的生产成本很高,但它们必须以大剂量给药,因为它们分解得太快了。”
但是,正如Barron在《药品》杂志上所描述的那样,她和一个合作者团队现在已经创造了类似肽的分子--她称之为 "Peptoids"--可以规避肽的缺点,并将这些新分子变成一类新兴抗病毒药物的基础,可以治疗从疱疹和COVID-19到普通感冒的所有疾病。尽管Barron警告说,在这些以肽为基础的药物进入市场之前,还需要进行多年的开发和测试,但迄今的结果是非常令人鼓舞的。
Peptoids属于被称为 "仿生学 "的一类生物化学制品--模仿生物分子行为的分子,但具有某些关键优势。它们在现实世界中的对应物,即肽,是由一系列具有生物活性的氨基酸组成的,称为侧链,以特定的序列与一个长链支架(称为肽骨架)结合。不幸的是,将所有重要的分子固定住的键在体内太容易被称为蛋白酶的酶所溶解,这些酶可以消化蛋白质。当肽被溶解时,它们的力量就消失了。
然而,Peptoids的设计是为了耐用。它们的力量来自于它们的结构,它与肽的结构相似,但又有根本的不同。通过改变底层骨架和加强固定的键,Barron的团队已经为这些抗病毒剂创造了一种方法,以保持肽在被蛋白酶降解时失去的力量。
Barron说:“我们很兴奋,我们的肽显示出作为新型抗病毒药物的巨大潜力。”

在他们的研究中,Barron和团队选择将重点放在疱疹病毒上,这种病毒最显著的特点是导致口腔周围的唇疱疹、性传播感染,甚至是某些形式的失明。如果在生命的后期感染,疱疹可能对其宿主造成特别大的破坏。疱疹病毒的脑部感染也与阿尔茨海默病有关,这是一个活跃的研究领域。
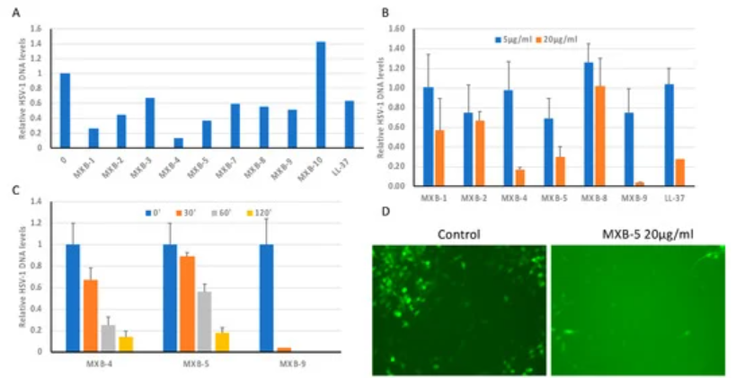
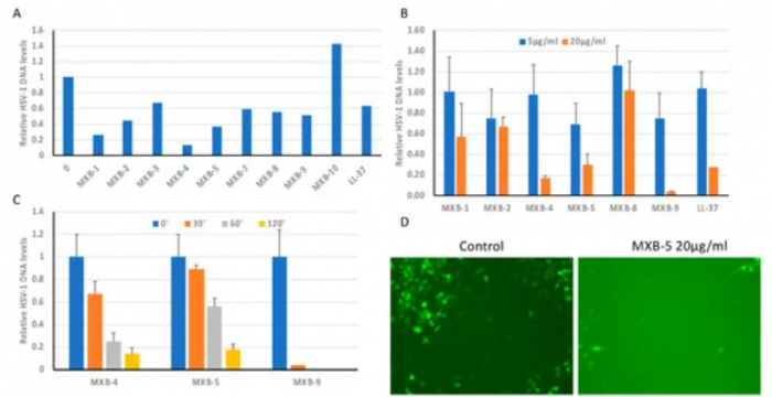
该小组审查了一些潜在的蛋白酶,从120个分子结构的资料库开始--当时只是一页上的化学符号。在初步实验的基础上,他们将这些分子结构缩小到10个有希望的候选分子,她的团队合成了这些分子。Barron随后与Gill Diamond教授(路易斯维尔大学)合作,不仅测试了她新造的分子对疱疹病毒的有效性,还测试了它们对口腔外表面的健康人类细胞--即口腔上皮细胞的影响。
正如预期的那样,一些peptoids类化合物对病毒没有显示出任何效果。另一些则具有活性,但对健康宿主细胞有害。但是,五种珍贵的peptoids中的一小部分被证明值得进一步研究。最后,有两种药物被发现可在不伤害上皮细胞的情况下解除疱疹病毒的危害。事实上,其中一种候选药物显示出对病毒的 "完全 "有效性,这让Barron对治疗疱疹的可能性感到兴奋,也许还有更多。
Peptoids类药物通过破坏病毒的包裹性外膜而发挥作用。这种保护性的气泡是任何病毒侵入健康组织并将其有害的DNA分布到人体细胞中,导致感染的关键。“Peptoids类药物不仅破坏疱疹的膜,而且也破坏其他病毒的膜。”Barron说:“这应该使它们具有广泛的适用性,也许甚至可以对付某些目前无法治愈的致命的病毒感染。”
此后,Barron向世界各地的传染病实验室发送了peptoids的样本,要求他们对这些新结构进行测试,以对抗大量的毒株,最明显的是导致COVID-19的SARS-CoV-2病毒,但也有更熟悉的病毒,如流感和鼻病毒,这是普通感冒的罪魁祸首。
Barron说:“我的合作者的早期报告是非常令人鼓舞的。因为我们的蛋白酶模拟了一种非常特殊的人类广谱抗病毒肽--cathelicidin LL-37--我们对它们的作用并不感到惊讶,但看到来自世界各地的这些结果还是绝对高兴。”