返回上一页  首页 | cnbeta报时: 14:15:22
北京大学构建出基于深度学习和基因指纹的“灵素”药效预测系统
发布日期:2021-06-18 10:57:28  稿源:Win10s.COM

创新药物研发是一个周期长、耗费大的艰难过程。与发达国家相比,我国在创新药研发方面仍有巨大差距。一方面,人工智能和深度学习在复杂体系方面的成功应用使研发人员认识到其在药物研发领域巨大的应用潜力。另一方面,药物研发的各个环节都积累了大量的数据,包括蛋白质三维结构、小分子有机合成通路、小分子-蛋白靶点结合、药物的药代动力学、药物制剂等方面。

这些数据的应用和新的深度学习算法开发使得药物研发正在转向数据驱动和人工智能驱动。

传统的基于靶点的药物开发采取的是“一个分子——一个靶点——一种疾病”的开发策略。然而,这种方法也存在许多困难,包括:1.许多疾病的病理机制仍不清楚或发病机制涉及多条途径;2.脱靶效应难以控制;3.一些靶点难以成药;4.生物体系统有代偿机制,导致无法输出药效;5靶点发现的技术手段有限导致结果不可靠等。鉴于上述各种困难,新的、更加高效的计算系统需要被开发。因为大多数疾病与基因表达谱的特征性变化有关,这些变化又被用作疾病的病理指标。选取基因指纹作为中间指标具有多样性和多种疾病中的普适性。

image001.png

2021年6月17日,Nature Biotechnology在线发表了题目为 “Prediction of drug efficacy fromtranscriptional profiles with deep learning”的科研论文,揭示了一种基于基因指纹和深度学习的药效预测系统(DLEPS,中文名灵素系统)在创新药物研发中的应用。

在该研究中,研究人员首先构建了一个神经网络,使用SMILES化学编码作为输入,以预测L1000数据中测量的转录组变化(图1a)。使用疾病相关基因指纹来反映特定疾病的“内在痕迹”,并且使用基因集合富集分析(GSEA)来评估化合物对疾病的潜在疗效。研究人员将这种方法和模型称为基于深度学习的药效预测系统,中文名为灵素系统。在预测基因表达变化部分,系统可以准确的预测新分子对转录组造成的影响,测试组预测平均相关性达到0.74,分布峰值为0.90 (图2)。

image002.png

研究人员进一步深入探索了灵素系统的性能,发现它:1.可以精确预测新结构小分子诱导的基因表达谱变化;2.它可以准确的区分结构非常相似的小分子(只差一个基团)诱导的基因表达谱差异。

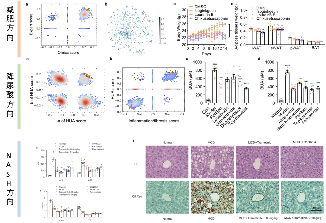
在实验验证方面,研究员人员针对商用小分子数据库(包括FDA批准药物、天然产物、临床数据库)预测了治疗三种疾病(肥胖、尿酸血症、非酒精性脂肪肝炎NASH)的化合物(图4)。结果表明,对于肥胖,研究人员发现三个DLEPS预测化合物(测试了四个)可降低小鼠的脂肪含量,并且诱导数十个褐变基因(白色脂肪组织变成棕色脂肪组织)表达上调,减轻了小鼠的体重,达到了减肥的目的。对于高尿酸血症,灵素系统成功预测了天然产物紫苏烯,其可降低血清尿酸,效果上优于四种阳性药物,还具有抗炎和抗纤维化的优势。对于NASH,研究人员发现三种MEK-ERK信号通路抑制剂可缓解NASH相关的肝脏病理,也是首次揭示了MEK-ERK通路在NASH中的重要作用。

image003.png

综上所述,灵素系统可成功应用于筛选治疗肥胖、高尿酸血症和NASH的化合物,总体准确率超过50%。和传统的高通量基因标记筛选方法相比,灵素系统同时考虑多个基因指标,精度更高。灵素系统不需要预先合成实体分子库,大大的降低了成本和工作量,效率得到很大的提高。和传统的基于靶点的方法相比,灵素系统更加灵活,仅基于基因指纹就可预测候选分子,可以在复杂疾病上得到更好药效的化合物,更快的找到工具分子,然后通过倒推的方式发现疾病的新靶点,从而实现在药效预测和靶点上开发双管齐下、同步进行。在文章涉及的三个实例中,作者先是发现了紫苏烯可以显著降低尿酸水平,然后发现它作用在已知靶点XOD上,Kd=1.5uM。在NASH中,首次发现了MEK-ERK在治疗非酒精性脂肪性肝炎中的作用。

了解更多:

https://www.nature.com/articles/s41587-021-00946-z

查看网友评论   返回完整版观看

返回上一页  首页 | cnbeta报时: 14:15:22

文字版  标准版  电脑端

© 2003-2026