大约 25 亿年前,我们所在的星球经历了史上最大的变化。由地质记录可知,分子氧突然变成了可在任何地方自由使用。比如在含有氧化铁的带状铁地层中,大氧合事件(GOE)的证据就清晰可见,并在后续推动了耗氧生物的不断进化。不过对于爱较真的研究人员来说,还是想知道这种转变是突然发生,亦或更早就有生物体在较低水平的游离氧环境中生存。
带状铁沉积示例(图自:Weizmann Institute of Science)
来自魏茨曼科学研究所的生物分子科学系教授 Dan Tawfik 解释称,大氧合事件(GOE)的年代本身无可争议,因为分子氧是由光合微生物产生的。
在化学机理上,它能够利用光能将水分解为质子(氢离子)和氧气。此过程中产生的电子,被其用于形成储能化合物(糖分)。而作为副产物的氧气,开始被陆续释放到周围环境中。
不过目前尚未得到解答的是,氧气的产生,是否与 GOE 事件一致?或者甚至在大氧合事件之前,生物体都已经获得了氧气?
Dan Tawfik 与研究生 Jagoda Jabłońska
争论的一种一方认为,生物未能在 GOE 事件之前获得分子氧,理由是此前大气和海洋环境,都将把光合作用释放的任何氧气都立即用于发生化学反应。
辩论的另一方则表示,光合作用微生物产生的某些氧气,可能已经游离了足够长的时间,以至于非光合作用生物体甚至仍可在 GOE 大事件之前就将分子氧夺过去了。
此外在上述两种观点之间,还有一些人提出了略有不同的推测,比如大气氧合作用形成了“绿洲”或短暂的“波动”。

研究配图 - 1:O2 酶出现的年代
研究生 Jagoda Jabłońska 认为,这件事可以通过回溯蛋白质的进化而给出答案。通过追踪各种蛋白质是如何、以及何时发生的进化,他们就有证据表明早期生物是如何开始加工氧气的。
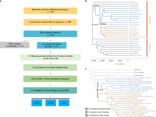
类似的系统树,曾被广泛用于揭示物种、人种、以及蛋白质家族的历史。不过 Jagoda Jabłońska 决定效仿这一策略,来绘制氧气酶的进化路线图。
为开展研究,她整理了大约 130 个已知在细菌和古细菌中产生或使用氧气的酶家族。这些细菌早在太古代(Archean Eon)就已存在,介于生命出现(约 40 亿年前)和大氧合事件之间。
接着她又在其中挑选了大约一半的细菌,并在相关文献中仔细分析了其中 36 种的进化史,尽管这么做并非易事。
研究配图 - 2:LUOA 筛选过程示例
Dan Tawfik 指出,基因可能在某些生物中丢失,并给人留下它们像是在后续才进化的。微生物有在水平层面上共享基因,结果扰乱了系统发育树,导致高估了某些酶的年龄,后者是必须得到纠正的。
最终描绘的系统发育树表明,在大约 30 亿年前(GOE 大事件的 10 亿年前),就已经有了耗氧酶的爆发。如果氧气的使用与 GOE 吻合,那么耗氧酶应该会在后续进化。
科学家进一步研究了这个时间框架,发现爆发并非发生在大气氧的吸收上,而是细菌离开海洋、并开始在陆地上定殖的时间,且一些耗氧酶甚至能欧追溯到更远。
Daniel Tawfik 解释称:这项研究证实了这样一个假设,即在 GOE 大事件之前,氧气就一直持续地存在于生物圈中。尽管达到 GOE 的高水平需要漫长的时间,但那时氧气已在生物圈中广泛存在。