返回上一页  首页 | cnbeta报时: 06:48:13
火星上是否曾存在生命?间接发现的有机盐或许是破题关键
发布日期:2021-05-21 11:01:34  稿源:Win10s.COM

美国宇航局对火星的研究已经有很长时间了,也向这颗红色星球派出了很多漫游车,发现了很多有趣的东西。但至今有个问题仍未得到明确的答案--火星上是否曾存在生命?而回答这个问题的关键就是有机分子。近日发表《地球物理研究》期刊上的新论文中,科学家认为从“好奇号”收集的样本中发现了间接证据。

“好奇号”上的火星样本分析(SAM)自动化学实验室返回的数据暗示了火星上的盐类,但知道这些盐类来自哪里完全是另一回事。火星上的有机分子可能是生命曾经存在于那里的标志。虽然这将会成为一个不朽的发现,但这并不是“铁证”,并不足以说明就存在生命。有一些地质过程也可以产生有机分子,而且这些过程可以在完全没有生命的情况下发生。

这使发现变得相当复杂,但如果这些盐类被发现,美国宇航局如果希望发现生命的确凿证据,就必须关注这些盐类所在的区域。美国宇航局戈达德太空飞行中心的 James M. T. Lewis 在一份声明中说:“如果我们确定在火星的任何地方都集中了有机盐,我们将希望进一步调查这些地区,最好是在地表以下更深的地方钻探,那里的有机物质可能保存得更好。我们正试图解开几十亿年的有机化学,在这个有机记录中可能有最终的奖赏:证据表明生命曾经存在于红色星球上”。

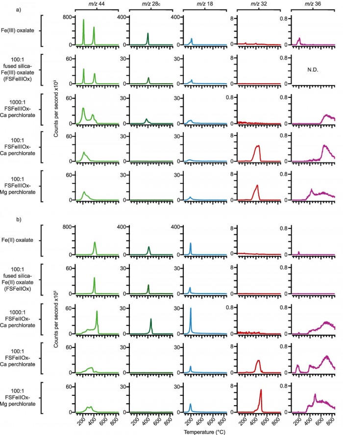
美国宇航局的文章提供了一个解释,说明 Lewis 和他的团队做了什么来区分他们的发现和可能的假阳性。文章中写道 Lewis 分析了一系列与惰性硅粉混合的有机盐,以复制火星岩石。他还调查了在硅石混合物中加入高氯酸盐的影响。高氯酸盐是含有氯和氧的盐类,它们在火星上很常见。科学家们长期以来一直担心它们会干扰寻找有机物质迹象的实验。

事实上,研究人员发现,高氯酸盐确实干扰了他们的实验,而且他们准确地指出了原因。但是他们也发现,与没有高氯酸盐时相比,他们从含有高氯酸盐的样本中收集到的结果与SAM的数据更加吻合,这增强了火星上存在有机盐类的可能性。

查看网友评论   返回完整版观看

返回上一页  首页 | cnbeta报时: 06:48:13

文字版  标准版  电脑端

© 2003-2026